Suppr超能文献

纤连蛋白-4通过PI3K/Akt/mTOR信号通路诱导上皮-间质转化,从而促进骨肉瘤的侵袭和转移。

Fibulin-4 promotes osteosarcoma invasion and metastasis by inducing epithelial to mesenchymal transition via the PI3K/Akt/mTOR pathway.

作者信息

Zhang Dong, Wang Songgang, Chen Jie, Liu Haitao, Lu Jinfa, Jiang Hua, Huang Aimin, Chen Yunzhen

机构信息

Department of Orthopedics, Qilu Hospital, Shandong University, Jinan, Shandong 250012, P.R. China.

Department of Maternal and Child Health, School of Public Health, Shandong University, Jinan, Shandong 250012, P.R. China.

出版信息

Int J Oncol. 2017 May;50(5):1513-1530. doi: 10.3892/ijo.2017.3921. Epub 2017 Mar 21.

Abstract

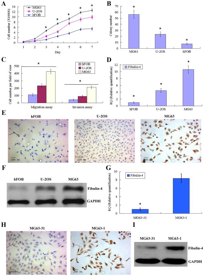
This study explored the role of fibulin-4 in osteosarcoma progression and the possible signaling pathway involved. Fibulin-4 mRNA and protein expression in normal tissue, benign fibrous dysplasia, osteosarcoma, osteosarcoma cell lines, the normal osteoblastic cell line hFOB, and different invasive subclones were evaluated by immunohistochemistry (IHC) or immunocytochemistry (ICC) and real-time reverse transcriptase-polymerase chain reaction (real-time qRT-PCR). Using in vitro functional assays, we analyzed the invasive and proliferative abilities of different osteosarcoma cell lines and subclones with differing invasive potential. To assess the role of fibulin-4 in the invasion and metastasis of osteosarcoma cells, lentiviral vectors with fibulin-4 small hairpin RNA (shRNA) and pLVX-fibulin-4 were constructed and used to infect the highly invasive and low invasive subclones and osteosarcoma cell lines. The effects of fibulin-4 knockdown and upregulation on the biological behavior of osteosarcoma cells were investigated by functional in vitro and in vivo assays. The results revealed that fibulin-4 expression was upregulated in osteosarcoma, and was positively correlated with low differentiation, lymph node metastasis, and poor prognosis. Fibulin-4 was also found to be over-expressed in highly invasive cell lines and in the highly invasive subclones. Fibulin-4 could promote osteosarcoma cell invasion and metastasis by inducing EMT via the PI3K/AKT/mTOR pathway. Collectively, our findings demonstrate that fibulin-4 is a promoter of osteosarcoma development and progression, and suggest a novel therapeutic target for future studies.

摘要

本研究探讨了纤连蛋白-4在骨肉瘤进展中的作用以及可能涉及的信号通路。通过免疫组织化学(IHC)或免疫细胞化学(ICC)以及实时逆转录聚合酶链反应(实时定量RT-PCR)评估了正常组织、骨纤维结构不良、骨肉瘤、骨肉瘤细胞系、正常成骨细胞系hFOB以及不同侵袭性亚克隆中纤连蛋白-4的mRNA和蛋白表达。使用体外功能测定法,我们分析了具有不同侵袭潜能的不同骨肉瘤细胞系和亚克隆的侵袭和增殖能力。为了评估纤连蛋白-4在骨肉瘤细胞侵袭和转移中的作用,构建了携带纤连蛋白-4小发夹RNA(shRNA)的慢病毒载体和pLVX-纤连蛋白-4,并用于感染高侵袭性和低侵袭性亚克隆以及骨肉瘤细胞系。通过体外和体内功能测定研究了纤连蛋白-4敲低和上调对骨肉瘤细胞生物学行为的影响。结果显示,纤连蛋白-4在骨肉瘤中表达上调,且与低分化、淋巴结转移和预后不良呈正相关。还发现纤连蛋白-4在高侵袭性细胞系和高侵袭性亚克隆中过度表达。纤连蛋白-4可通过PI3K/AKT/mTOR途径诱导上皮-间质转化(EMT),从而促进骨肉瘤细胞的侵袭和转移。总体而言,我们的研究结果表明纤连蛋白-4是骨肉瘤发生和进展的促进因子,并为未来研究提出了一个新的治疗靶点。

https://cdn.ncbi.nlm.nih.gov/pmc/blobs/918a/5403358/93456ab40560/IJO-50-05-1513-g00.jpg

文献检索

告别复杂PubMed语法,用中文像聊天一样搜索,搜遍4000万医学文献。AI智能推荐,让科研检索更轻松。

立即免费搜索

文件翻译

保留排版,准确专业,支持PDF/Word/PPT等文件格式,支持 12+语言互译。

免费翻译文档

深度研究

AI帮你快速写综述,25分钟生成高质量综述,智能提取关键信息,辅助科研写作。

立即免费体验