Suppr超能文献

向CD4和CD8致糖尿病T细胞高效呈递多种内源性表位以实现耐受性

Efficient Presentation of Multiple Endogenous Epitopes to Both CD4 and CD8 Diabetogenic T Cells for Tolerance.

作者信息

Dastagir Shamael R, Postigo-Fernandez Jorge, Xu Chunliang, Stoeckle James H, Firdessa-Fite Rebuma, Creusot Rémi J

机构信息

Columbia Center for Translational Immunology and Department of Medicine, Columbia University Medical Center, New York, NY 10032, USA.

出版信息

Mol Ther Methods Clin Dev. 2016 Dec 24;4:27-38. doi: 10.1016/j.omtm.2016.12.002. eCollection 2017 Mar 17.

Abstract

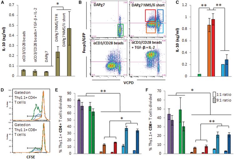
Antigen-specific immunotherapy of type 1 diabetes, typically via delivery of a single native β cell antigen, has had little clinical benefit to date. With increasing evidence that diabetogenic T cells react against multiple β cell antigens, including previously unappreciated neo-antigens that can be emulated by mimotopes, a shift from protein- to epitope-based therapy is warranted. To this end, we aimed to achieve efficient co-presentation of multiple major epitopes targeting both CD4 and CD8 diabetogenic T cells. We have compared native epitopes versus mimotopes as well as various targeting signals in an effort to optimize recognition by both types of T cells in vitro. Optimal engagement of all T cells was achieved with segregation of CD8 and CD4 epitopes, the latter containing mimotopes and driven by endosome-targeting signals, after delivery into either dendritic or stromal cells. The CD4 T cell responses elicited by the endogenously delivered epitopes were comparable with high concentrations of soluble peptide and included functional regulatory T cells. This work has important implications for the improvement of antigen-specific therapies using an epitope-based approach to restore tolerance in type 1 diabetes and in a variety of other diseases requiring concomitant targeting of CD4 and CD8 T cells.

摘要

1型糖尿病的抗原特异性免疫疗法,通常是通过递送单一天然β细胞抗原,迄今为止临床获益甚微。越来越多的证据表明,致糖尿病T细胞会对多种β细胞抗原产生反应,包括以前未被重视的可被模拟表位模拟的新抗原,因此有必要从基于蛋白质的疗法转向基于表位的疗法。为此,我们旨在实现针对CD4和CD8致糖尿病T细胞的多种主要表位的高效共呈递。我们比较了天然表位与模拟表位以及各种靶向信号,以优化两种类型的T细胞在体外的识别。在将CD8和CD4表位分离后,在递送至树突状细胞或基质细胞后,实现了所有T细胞的最佳结合,后者包含模拟表位并由内体靶向信号驱动。内源性递送的表位引发的CD4 T细胞反应与高浓度可溶性肽相当,并且包括功能性调节性T细胞。这项工作对于使用基于表位的方法改善抗原特异性疗法以恢复1型糖尿病以及各种其他需要同时靶向CD4和CD8 T细胞的疾病中的耐受性具有重要意义。

https://cdn.ncbi.nlm.nih.gov/pmc/blobs/e6b5/5363322/37ed79f2ecc9/fx1.jpg

文献检索

告别复杂PubMed语法,用中文像聊天一样搜索,搜遍4000万医学文献。AI智能推荐,让科研检索更轻松。

立即免费搜索

文件翻译

保留排版,准确专业,支持PDF/Word/PPT等文件格式,支持 12+语言互译。

免费翻译文档

深度研究

AI帮你快速写综述,25分钟生成高质量综述,智能提取关键信息,辅助科研写作。

立即免费体验