• 文献检索
  • 文档翻译
  • 深度研究
  • 学术资讯
  • Suppr Zotero 插件Zotero 插件
  • 邀请有礼
  • 套餐&价格
  • 历史记录
应用&插件
Suppr Zotero 插件Zotero 插件浏览器插件Mac 客户端Windows 客户端微信小程序
定价
高级版会员购买积分包购买API积分包
服务
文献检索文档翻译深度研究API 文档MCP 服务
关于我们
关于 Suppr公司介绍联系我们用户协议隐私条款
关注我们

Suppr 超能文献

核心技术专利:CN118964589B侵权必究
粤ICP备2023148730 号-1Suppr @ 2026

文献检索

告别复杂PubMed语法,用中文像聊天一样搜索,搜遍4000万医学文献。AI智能推荐,让科研检索更轻松。

立即免费搜索

文件翻译

保留排版,准确专业,支持PDF/Word/PPT等文件格式,支持 12+语言互译。

免费翻译文档

深度研究

AI帮你快速写综述,25分钟生成高质量综述,智能提取关键信息,辅助科研写作。

立即免费体验

微小RNA-150通过延缓鼻咽癌G1/S期转换来抑制细胞增殖和致瘤性。

miR‑150 inhibits proliferation and tumorigenicity via retarding G1/S phase transition in nasopharyngeal carcinoma.

作者信息

Li Xiangyong, Liu Fumei, Lin Bihua, Luo Haiqing, Liu Meilian, Wu Jinhua, Li Caihong, Li Ronggang, Zhang Xin, Zhou Keyuan, Ren Dong

机构信息

Guangdong Provincial Key Laboratory of Medical Molecular Diagnostics, Key Laboratory of Medical Bioactive Molecular Research for Department of Education of Guangdong Province, Guangdong Medical University, Dongguan, Guangdong 523808, P.R. China.

出版信息

Int J Oncol. 2017 Apr;50(4):1097-1108. doi: 10.3892/ijo.2017.3909. Epub 2017 Mar 10.

DOI:10.3892/ijo.2017.3909
PMID:28350089
原文链接:https://pmc.ncbi.nlm.nih.gov/articles/PMC5363880/
Abstract

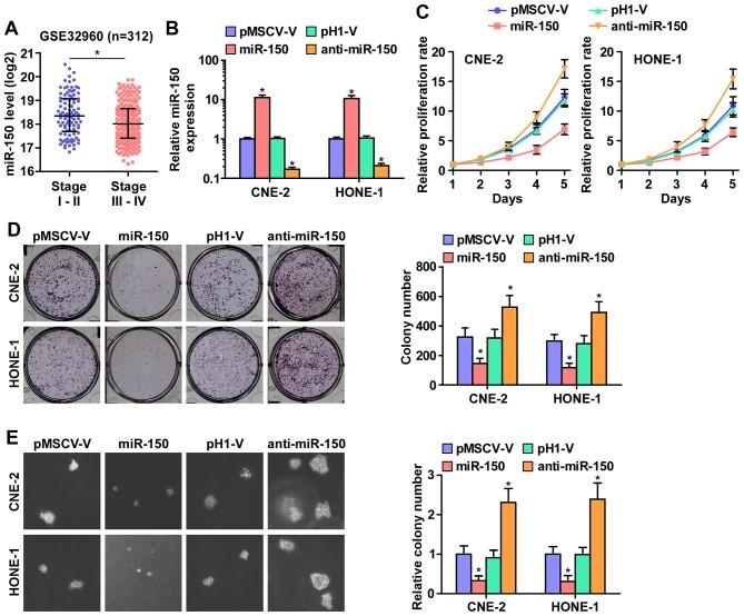
Cancer cells are characterized by a pathological manifestation of uncontrolled proliferation, which results in tumor formation. Therefore, it is necessary to improve understanding of the underlying mechanism of cell cycle control. Here, we report that miR‑150 is downregulated in nasopharyngeal carcinoma tissues and cells. Upregulation of miR‑150 suppresses nasopharyngeal carcinoma (NPC) cell proliferation and induces G1/S arrest in vitro, and inhibits tumorigenesis in vivo. Conversely, silencing miR‑150 yields the opposite effect. Our results further demonstrate that miR‑150 retards nasopharyngeal carcinoma cell proliferation and G1/S transition via targeting multiple cell cycle-related genes, including CCND1, CCND2, CDK2 and CCNE2. Therefore, our results uncover a novel mechanistic understanding of miR‑150-mediated tumor suppression in NPC, which will facilitate the development of effective cancer therapies against nasopharyngeal carcinoma.

摘要

癌细胞的特征是不受控制的增殖这一病理表现,其导致肿瘤形成。因此,有必要增进对细胞周期调控潜在机制的理解。在此,我们报告miR-150在鼻咽癌组织和细胞中表达下调。miR-150的上调抑制鼻咽癌(NPC)细胞增殖并在体外诱导G1/S期阻滞,且在体内抑制肿瘤发生。相反,沉默miR-150则产生相反的效果。我们的结果进一步证明,miR-150通过靶向多个细胞周期相关基因(包括CCND1、CCND2、CDK2和CCNE2)来延缓鼻咽癌细胞增殖和G1/S期转换。因此,我们的结果揭示了对miR-150介导的鼻咽癌肿瘤抑制的新机制理解,这将有助于开发针对鼻咽癌的有效癌症治疗方法。

https://cdn.ncbi.nlm.nih.gov/pmc/blobs/b89e/5363880/1908737bda25/IJO-50-04-1097-g06.jpg
https://cdn.ncbi.nlm.nih.gov/pmc/blobs/b89e/5363880/efd2aaf3a401/IJO-50-04-1097-g00.jpg
https://cdn.ncbi.nlm.nih.gov/pmc/blobs/b89e/5363880/e3ed45c3d725/IJO-50-04-1097-g01.jpg
https://cdn.ncbi.nlm.nih.gov/pmc/blobs/b89e/5363880/8a1957c8833e/IJO-50-04-1097-g02.jpg
https://cdn.ncbi.nlm.nih.gov/pmc/blobs/b89e/5363880/98e851672c7d/IJO-50-04-1097-g03.jpg
https://cdn.ncbi.nlm.nih.gov/pmc/blobs/b89e/5363880/cc415a99099b/IJO-50-04-1097-g04.jpg
https://cdn.ncbi.nlm.nih.gov/pmc/blobs/b89e/5363880/28cf9772b18f/IJO-50-04-1097-g05.jpg
https://cdn.ncbi.nlm.nih.gov/pmc/blobs/b89e/5363880/1908737bda25/IJO-50-04-1097-g06.jpg
https://cdn.ncbi.nlm.nih.gov/pmc/blobs/b89e/5363880/efd2aaf3a401/IJO-50-04-1097-g00.jpg
https://cdn.ncbi.nlm.nih.gov/pmc/blobs/b89e/5363880/e3ed45c3d725/IJO-50-04-1097-g01.jpg
https://cdn.ncbi.nlm.nih.gov/pmc/blobs/b89e/5363880/8a1957c8833e/IJO-50-04-1097-g02.jpg
https://cdn.ncbi.nlm.nih.gov/pmc/blobs/b89e/5363880/98e851672c7d/IJO-50-04-1097-g03.jpg
https://cdn.ncbi.nlm.nih.gov/pmc/blobs/b89e/5363880/cc415a99099b/IJO-50-04-1097-g04.jpg
https://cdn.ncbi.nlm.nih.gov/pmc/blobs/b89e/5363880/28cf9772b18f/IJO-50-04-1097-g05.jpg
https://cdn.ncbi.nlm.nih.gov/pmc/blobs/b89e/5363880/1908737bda25/IJO-50-04-1097-g06.jpg

相似文献

1
miR‑150 inhibits proliferation and tumorigenicity via retarding G1/S phase transition in nasopharyngeal carcinoma.微小RNA-150通过延缓鼻咽癌G1/S期转换来抑制细胞增殖和致瘤性。
Int J Oncol. 2017 Apr;50(4):1097-1108. doi: 10.3892/ijo.2017.3909. Epub 2017 Mar 10.
2
Correlation between the expression of miR150 and FOXO4 and the local recurrence and metastasis of nasopharyngeal carcinoma after intensive radiotherapy.miR150与FOXO4的表达与鼻咽癌强化放疗后局部复发及转移的相关性
J BUON. 2018 Nov-Dec;23(6):1671-1678.
3
[siRNA-mediated CDK6 knockdown suppresses nasopharyngeal carcinoma cell growth and cell cycle transition in vitro].[小干扰RNA介导的细胞周期蛋白依赖性激酶6基因敲低抑制鼻咽癌细胞体外生长及细胞周期转换]
Nan Fang Yi Ke Da Xue Xue Bao. 2014 Jun;34(7):1071-4.
4
MicroRNA-1275 suppresses cell growth, and retards G1/S transition in human nasopharyngeal carcinoma by down-regulation of HOXB5.微小RNA-1275通过下调HOXB5抑制人鼻咽癌细胞生长并阻滞G1/S期转换。
J Cell Commun Signal. 2016 Dec;10(4):305-314. doi: 10.1007/s12079-016-0351-9. Epub 2016 Sep 20.
5
Limb-bud and Heart (LBH) functions as a tumor suppressor of nasopharyngeal carcinoma by inducing G1/S cell cycle arrest.肢芽与心脏(LBH)通过诱导G1/S期细胞周期停滞发挥鼻咽癌肿瘤抑制因子的作用。
Sci Rep. 2015 Jan 5;5:7626. doi: 10.1038/srep07626.
6
Deuterium-depleted water (DDW) inhibits the proliferation and migration of nasopharyngeal carcinoma cells in vitro.重水(DDW)可抑制鼻咽癌细胞的体外增殖和迁移。
Biomed Pharmacother. 2013 Jul;67(6):489-96. doi: 10.1016/j.biopha.2013.02.001. Epub 2013 Feb 27.
7
miR-519 suppresses nasopharyngeal carcinoma cell proliferation by targeting oncogene URG4/URGCP.微小RNA-519通过靶向癌基因URG4/URGCP抑制鼻咽癌细胞增殖。
Life Sci. 2017 Apr 15;175:47-51. doi: 10.1016/j.lfs.2017.03.010. Epub 2017 Mar 16.
8
Pin2 telomeric repeat factor 1-interacting telomerase inhibitor 1 (PinX1) inhibits nasopharyngeal cancer cell stemness: implication for cancer progression and therapeutic targeting.Pin2 端粒重复因子 1 相互作用端粒酶抑制剂 1(PinX1)抑制鼻咽癌细胞干性:对癌症进展和治疗靶向的意义。
J Exp Clin Cancer Res. 2020 Feb 7;39(1):31. doi: 10.1186/s13046-020-1530-3.
9
MiR-138 suppressed nasopharyngeal carcinoma growth and tumorigenesis by targeting the CCND1 oncogene.miR-138 通过靶向 CCND1 癌基因抑制鼻咽癌的生长和肿瘤发生。
Cell Cycle. 2012 Jul 1;11(13):2495-506. doi: 10.4161/cc.20898.
10
MiR-146a-5p inhibits cell proliferation and cell cycle progression in NSCLC cell lines by targeting CCND1 and CCND2.微小RNA-146a-5p通过靶向细胞周期蛋白D1(CCND1)和细胞周期蛋白D2(CCND2)抑制非小细胞肺癌(NSCLC)细胞系中的细胞增殖和细胞周期进程。
Oncotarget. 2016 Sep 13;7(37):59287-59298. doi: 10.18632/oncotarget.11040.

引用本文的文献

1
Long non-coding RNA NR2F1-AS1: an increasingly significant LncRNA in human cancers.长链非编码RNA NR2F1-AS1:一种在人类癌症中日益重要的长链非编码RNA。
J Physiol Biochem. 2025 Aug 19. doi: 10.1007/s13105-025-01119-1.
2
STOX1 Isoform A Promotes Proliferation and Progression of Hepatocellular Carcinoma by Dual Mechanisms of Transcriptionally Upregulation of Cyclin B1 and Activation of ROS-Dependent PTEN/AKT1 Signaling.STOX1亚型A通过细胞周期蛋白B1转录上调和ROS依赖的PTEN/AKT1信号激活的双重机制促进肝细胞癌的增殖和进展。
Cancer Med. 2025 Jul;14(13):e70958. doi: 10.1002/cam4.70958.
3
Prognostic gene HLA-DMA associated with cell cycle and immune infiltrates in LUAD.
LUAD 中与细胞周期和免疫浸润相关的预后基因 HLA-DMA。
Clin Respir J. 2023 Dec;17(12):1286-1300. doi: 10.1111/crj.13716. Epub 2023 Nov 16.
4
Precision medicine in nasopharyngeal carcinoma: comprehensive review of past, present, and future prospect.鼻咽癌精准医学:过去、现在和未来展望的全面综述。
J Transl Med. 2023 Nov 6;21(1):786. doi: 10.1186/s12967-023-04673-8.
5
Genome-wide profiling of miRNA-gene regulatory networks in mouse postnatal heart development-implications for cardiac regeneration.小鼠出生后心脏发育过程中miRNA-基因调控网络的全基因组分析——对心脏再生的启示
Front Cardiovasc Med. 2023 May 22;10:1148618. doi: 10.3389/fcvm.2023.1148618. eCollection 2023.
6
Long non-coding RNA MFSD4A-AS1 promotes lymphangiogenesis and lymphatic metastasis of papillary thyroid cancer.长非编码 RNA MFSD4A-AS1 促进甲状腺乳头状癌淋巴管生成和淋巴转移。
Endocr Relat Cancer. 2023 Feb 8;30(3). doi: 10.1530/ERC-22-0221. Print 2023 Mar 1.
7
MiR-150-5p Overexpression in Triple-Negative Breast Cancer Contributes to the In Vitro Aggressiveness of This Breast Cancer Subtype.miR-150-5p在三阴性乳腺癌中的过表达促进了该乳腺癌亚型的体外侵袭性。
Cancers (Basel). 2022 Apr 26;14(9):2156. doi: 10.3390/cancers14092156.
8
Bacteria-Mediated Oncogenesis and the Underlying Molecular Intricacies: What We Know So Far.细菌介导的肿瘤发生及其潜在的分子复杂性:我们目前所了解的情况。
Front Oncol. 2022 Apr 4;12:836004. doi: 10.3389/fonc.2022.836004. eCollection 2022.
9
Mitochondrial micropeptide STMP1 promotes G1/S transition by enhancing mitochondrial complex IV activity.线粒体微肽 STMP1 通过增强线粒体复合物 IV 活性促进 G1/S 期转换。
Mol Ther. 2022 Aug 3;30(8):2844-2855. doi: 10.1016/j.ymthe.2022.04.012. Epub 2022 Apr 21.
10
Circular RNA circASPM promotes the progression of glioblastoma by acting as a competing endogenous RNA to regulate miR-130b-3p/E2F1 axis.环状RNA circASPM通过作为竞争性内源RNA调节miR-130b-3p/E2F1轴促进胶质母细胞瘤进展。
J Cancer. 2022 Mar 14;13(5):1664-1678. doi: 10.7150/jca.57691. eCollection 2022.