Suppr超能文献

热休克蛋白90和钙调神经磷酸酶途径抑制剂通过诱导细胞凋亡增强三唑类药物对……的疗效。 (原文中“against”后缺少具体对象)

Heat shock protein 90 and calcineurin pathway inhibitors enhance the efficacy of triazoles against via induction of apoptosis.

作者信息

Shirazi Fazal, Kontoyiannis Dimitrios P

机构信息

Department of Infectious Diseases, Infection Control and Employee Health, The University of Texas M.D. Anderson Cancer Center, Houston, TX 77030, U.S.A.

出版信息

Microb Cell. 2014 Jun 2;1(6):179-188. doi: 10.15698/mic2014.06.150.

Abstract

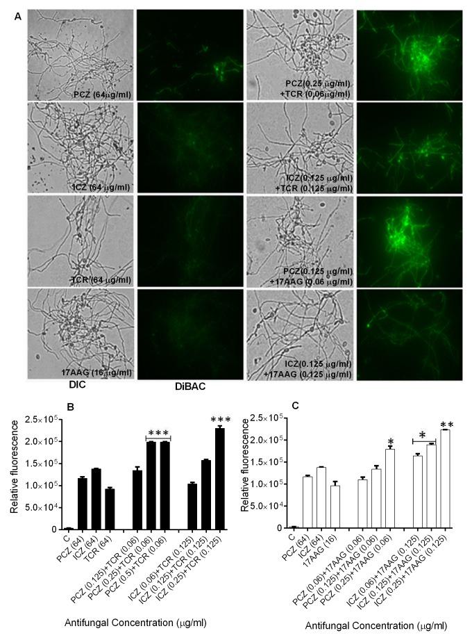
is a pathogenic mold resistant to current antifungals, and infection results in high mortality. Simultaneous targeting of both ergosterol biosynthesis and heat shock protein 90 (Hsp90) or the calcineurin pathway in may be an important strategy for enhancing the potency of antifungal agents. We hypothesized that the inactive triazoles posaconazole (PCZ) and itraconazole (ICZ) acquire fungicidal activity when combined with the calcineurin inhibitor tacrolimus (TCR) or Hsp90 inhibitor 17-demethoxy-17-(2-propenylamino) geldanamycin (17AAG). PCZ, ICZ, TCR and 17AAG alone were inactive against spores (MICs > 128 μg/ml). In contrast, MICs for PCZ or ICZ in combination with TCR or 17AAG (0.125-0.50 μg/ml) were much lower compared with drug alone. In addition PCZ and ICZ in combination with TCR or 17AAG became fungicidal. Because apoptosis is regulated by the calcineurin pathway in fungi and is under the control of Hsp90, we hypothesized that this synergistic fungicidal effect is mediated via apoptosis. This observed fungicidal activity was mediated by increased apoptosis of germlings, as evidenced by reactive oxygen species accumulation, decreased mitochondrial membrane potential, phosphatidylserine externalization, and DNA fragmentation. Furthermore, induction of caspase-like activity was correlated with TCR or 17AAG + PCZ/ICZ-induced cell death. In conclusion, we report for the first time that PCZ or ICZ in combination with TCR or 17AAG renders exquisitely sensitive to PCZ or ICZ via apoptosis. This finding may stimulate the development of new therapeutic strategies for patients infected with this recalcitrant fungus.

摘要

是一种对当前抗真菌药物耐药的致病霉菌,感染会导致高死亡率。同时靶向麦角甾醇生物合成以及热休克蛋白90(Hsp90)或钙调神经磷酸酶途径可能是增强抗真菌药物效力的重要策略。我们假设,无活性的三唑类药物泊沙康唑(PCZ)和伊曲康唑(ICZ)与钙调神经磷酸酶抑制剂他克莫司(TCR)或Hsp90抑制剂17-去甲氧基-17-(2-丙烯基氨基)格尔德霉素(17AAG)联合使用时可获得杀菌活性。单独的PCZ、ICZ、TCR和17AAG对孢子无活性(最低抑菌浓度>128μg/ml)。相比之下,PCZ或ICZ与TCR或17AAG联合使用时的最低抑菌浓度(0.125 - 0.50μg/ml)比单独使用药物时低得多。此外,PCZ和ICZ与TCR或17AAG联合使用时具有杀菌作用。由于真菌中的细胞凋亡受钙调神经磷酸酶途径调节且受Hsp90控制,我们假设这种协同杀菌作用是通过细胞凋亡介导的。观察到的这种杀菌活性是由芽管细胞凋亡增加介导的,活性氧积累、线粒体膜电位降低、磷脂酰丝氨酸外翻和DNA片段化证明了这一点。此外,半胱天冬酶样活性的诱导与TCR或17AAG + PCZ/ICZ诱导的细胞死亡相关。总之,我们首次报道PCZ或ICZ与TCR或17AAG联合使用可使对PCZ或ICZ通过细胞凋亡变得极其敏感。这一发现可能会推动针对感染这种顽固真菌患者的新治疗策略开发。

https://cdn.ncbi.nlm.nih.gov/pmc/blobs/6e4c/5354560/3166e33d1ad2/mic-01-179-g01.jpg

文献AI研究员

20分钟写一篇综述,助力文献阅读效率提升50倍。

立即体验

用中文搜PubMed

大模型驱动的PubMed中文搜索引擎

马上搜索

文档翻译

学术文献翻译模型,支持多种主流文档格式。

立即体验