Suppr超能文献

共病的临床决策支持系统:架构、算法与应用

Clinical Decision Support Systems for Comorbidity: Architecture, Algorithms, and Applications.

作者信息

Fan Aihua, Lin Di, Tang Yu

机构信息

Xi'an Polytechnic University, Shaanxi, China.

University of Electronic Science and Technology of China, Sichuan, China.

出版信息

Int J Telemed Appl. 2017;2017:1562919. doi: 10.1155/2017/1562919. Epub 2017 Mar 8.

Abstract

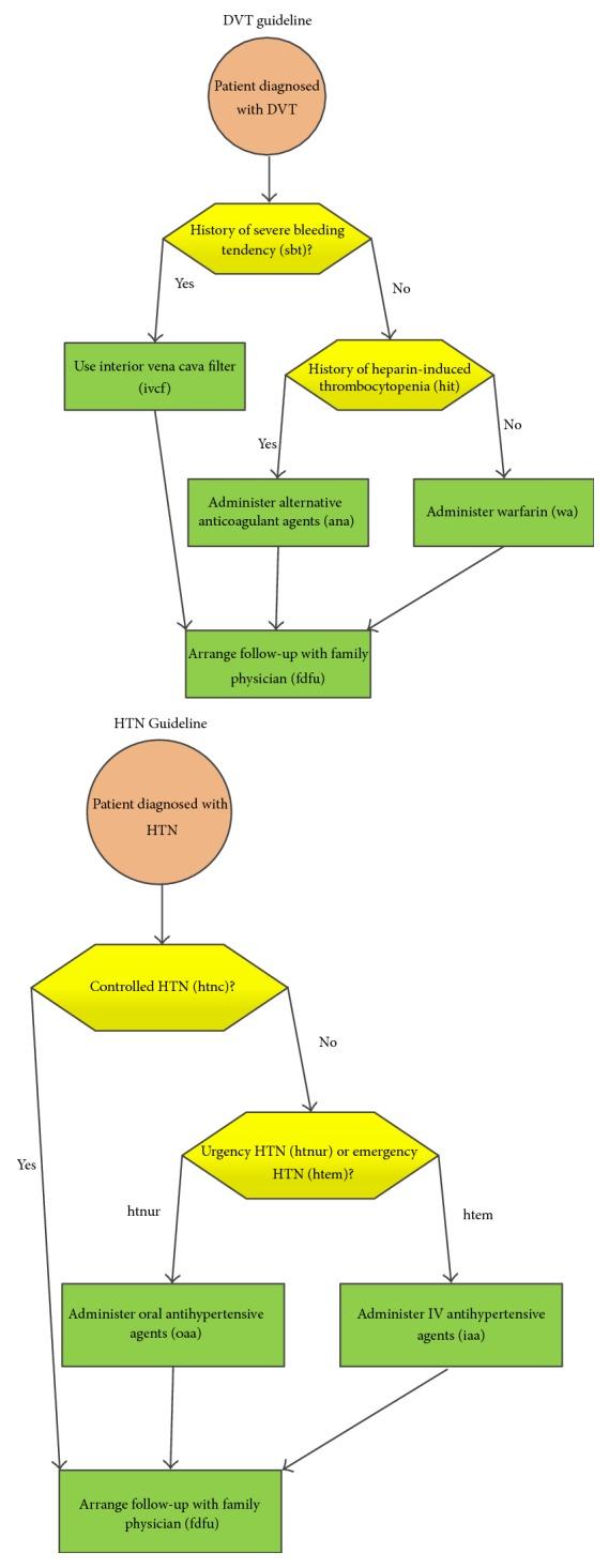
In this paper, we present the design of a clinical decision support system (CDSS) for monitoring comorbid conditions. Specifically, we address the architecture of a CDSS by characterizing it from three layers and discuss the algorithms in each layer. Also we address the applications of CDSSs in a few real scenarios and analyze the accuracy of a CDSS in consideration of the potential conflicts when using multiple clinical practice guidelines concurrently. Finally, we compare the system performance in our design with that in the other design schemes. Our study shows that our proposed design can achieve a clinical decision in a shorter time than the other designs, while ensuring a high level of system accuracy.

摘要

在本文中,我们展示了一个用于监测合并症的临床决策支持系统(CDSS)的设计。具体而言,我们通过从三个层面描述其特征来阐述CDSS的架构,并讨论每个层面的算法。我们还探讨了CDSS在一些实际场景中的应用,并分析了在同时使用多个临床实践指南时考虑潜在冲突情况下CDSS的准确性。最后,我们将我们设计中的系统性能与其他设计方案的系统性能进行比较。我们的研究表明,我们提出的设计能够比其他设计在更短的时间内做出临床决策,同时确保较高的系统准确性。

https://cdn.ncbi.nlm.nih.gov/pmc/blobs/d515/5361053/09d0b05989c9/IJTA2017-1562919.001.jpg

文献AI研究员

20分钟写一篇综述,助力文献阅读效率提升50倍。

立即体验

用中文搜PubMed

大模型驱动的PubMed中文搜索引擎

马上搜索

文档翻译

学术文献翻译模型,支持多种主流文档格式。

立即体验