Suppr超能文献

Psip1/p52通过激活长链非编码RNA Hottip来调控Hoxa基因的后部基因。

Psip1/p52 regulates posterior Hoxa genes through activation of lncRNA Hottip.

作者信息

Pradeepa Madapura M, McKenna Fionnuala, Taylor Gillian C A, Bengani Hemant, Grimes Graeme R, Wood Andrew J, Bhatia Shipra, Bickmore Wendy A

机构信息

MRC Human Genetics Unit, MRC Institute of Genetics and Molecular Medicine at University of Edinburgh, Edinburgh, United Kingdom.

School of biological sciences, University of Essex, Colchester, United Kingdom.

出版信息

PLoS Genet. 2017 Apr 6;13(4):e1006677. doi: 10.1371/journal.pgen.1006677. eCollection 2017 Apr.

Abstract

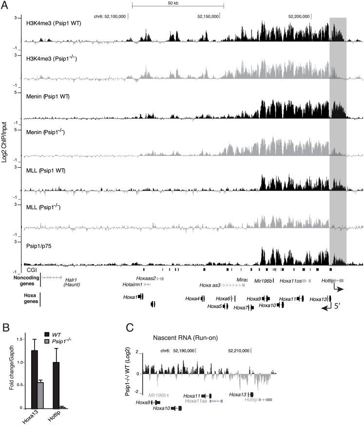
Long noncoding RNAs (lncRNAs) have been implicated in various biological functions including the regulation of gene expression, however, the functionality of lncRNAs is not clearly understood and conflicting conclusions have often been reached when comparing different methods to investigate them. Moreover, little is known about the upstream regulation of lncRNAs. Here we show that the short isoform (p52) of a transcriptional co-activator-PC4 and SF2 interacting protein (Psip1), which is known to be involved in linking transcription to RNA processing, specifically regulates the expression of the lncRNA Hottip-located at the 5' end of the Hoxa locus. Using both knockdown and knockout approaches we show that Hottip expression is required for activation of the 5' Hoxa genes (Hoxa13 and Hoxa10/11) and for retaining Mll1 at the 5' end of Hoxa. Moreover, we demonstrate that artificially inducing Hottip expression is sufficient to activate the 5' Hoxa genes and that Hottip RNA binds to the 5' end of Hoxa. By engineering premature transcription termination, we show that it is the Hottip lncRNA molecule itself, not just Hottip transcription that is required to maintains active expression of posterior Hox genes. Our data show a direct role for a lncRNA molecule in regulating the expression of developmentally-regulated mRNA genes in cis.

摘要

长链非编码RNA(lncRNA)已被证明参与多种生物学功能,包括基因表达调控。然而,lncRNA的功能尚未完全明确,在比较不同研究方法时常常得出相互矛盾的结论。此外,关于lncRNA的上游调控知之甚少。在此我们表明,转录共激活因子PC4和SF2相互作用蛋白(Psip1)的短异构体(p52),已知其参与转录与RNA加工的连接,特异性地调控位于Hoxa基因座5'端的lncRNA Hottip的表达。使用敲低和敲除方法,我们表明Hottip的表达对于5'Hoxa基因(Hoxa13和Hoxa10/11)的激活以及Mll1在Hoxa 5'端的保留是必需的。此外,我们证明人工诱导Hottip表达足以激活5'Hoxa基因,并且Hottip RNA与Hoxa的5'端结合。通过构建过早转录终止,我们表明维持后部Hox基因的活性表达所需的是Hottip lncRNA分子本身,而不仅仅是Hottip转录。我们的数据显示lncRNA分子在顺式调控发育调控的mRNA基因表达中起直接作用。

https://cdn.ncbi.nlm.nih.gov/pmc/blobs/ac44/5383017/750003779a9d/pgen.1006677.g001.jpg

文献AI研究员

20分钟写一篇综述,助力文献阅读效率提升50倍。

立即体验

用中文搜PubMed

大模型驱动的PubMed中文搜索引擎

马上搜索

文档翻译

学术文献翻译模型,支持多种主流文档格式。

立即体验