Suppr超能文献

雷帕霉素、依维莫司、Torin1 和 pp242 对人角质形成细胞自噬和紫外线 B 诱导反应的影响。

Impact on Autophagy and Ultraviolet B Induced Responses of Treatment with the MTOR Inhibitors Rapamycin, Everolimus, Torin 1, and pp242 in Human Keratinocytes.

机构信息

Institute of Dermatology, Jiangsu Key Laboratory of Molecular Biology for Skin Diseases and STIs, Chinese Academy of Medical Science & Peking Union Medical College, Nanjing, China.

出版信息

Oxid Med Cell Longev. 2017;2017:5930639. doi: 10.1155/2017/5930639. Epub 2017 Mar 16.

Abstract

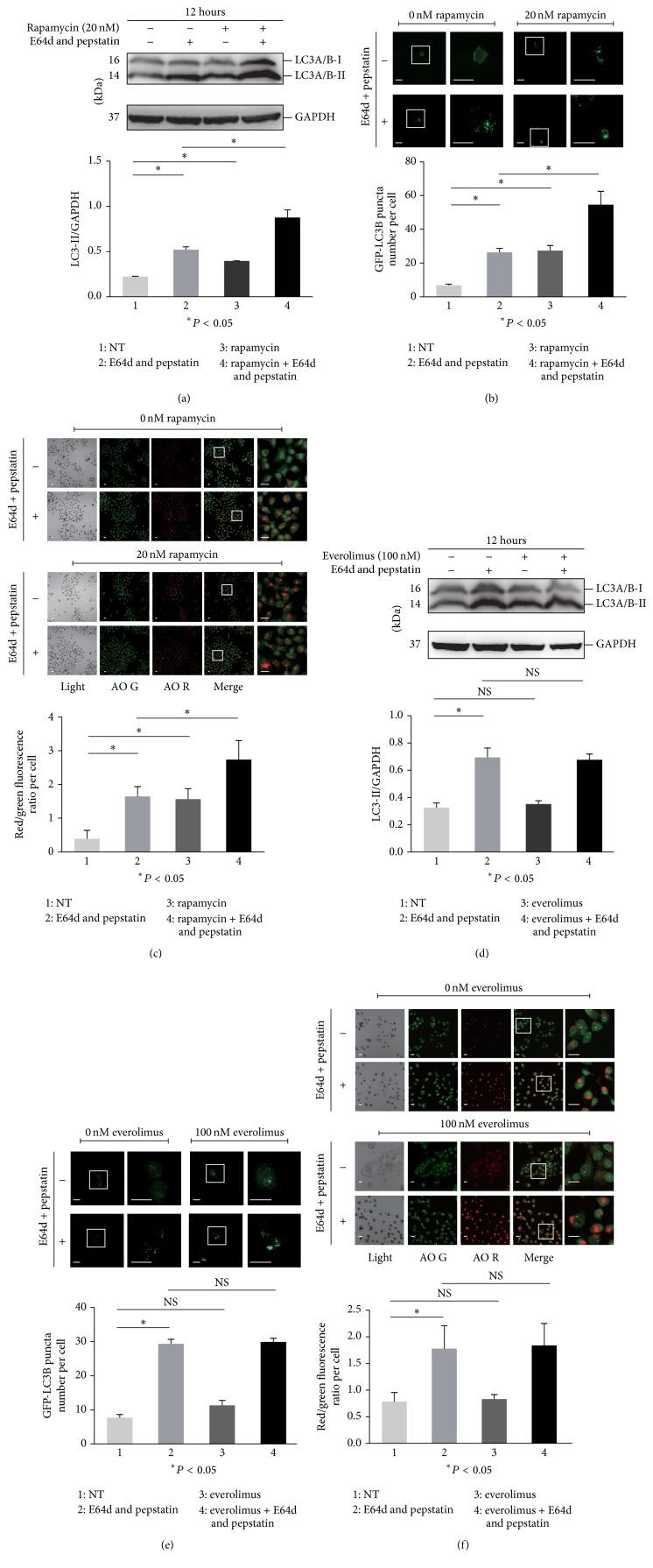
The mechanistic target of Rapamycin (MTOR) protein is a crucial signaling regulator in mammalian cells that is extensively involved in cellular biology. The function of MTOR signaling in keratinocytes remains unclear. In this study, we detected the MTOR signaling and autophagy response in the human keratinocyte cell line HaCaT and human epidermal keratinocytes treated with MTOR inhibitors. Moreover, we detected the impact of MTOR inhibitors on keratinocytes exposed to the common carcinogenic stressors ultraviolet B (UVB) and UVA radiation. As a result, keratinocytes were sensitive to the MTOR inhibitors Rapamycin, everolimus, Torin 1, and pp242, but the regulation of MTOR downstream signaling was distinct. Next, autophagy induction only was observed in HaCaT cells treated with Rapamycin. Furthermore, we found that MTOR signaling was insensitive to UVB but sensitive to UVA radiation. UVB treatment also had no impact on the inhibition of MTOR signaling by MTOR inhibitors. Finally, MTOR inhibition by Rapamycin, everolimus, or pp242 did not affect the series of biological events in keratinocytes exposed to UVB, including the downregulation of BiP and PERK, activation of Histone H2A and JNK, and cleavage of caspase-3 and PARP. Our study demonstrated that MTOR inhibition in keratinocytes cannot always induce autophagy, and the MTOR pathway does not play a central role in the UVB triggered cellular response.

摘要

雷帕霉素(mTOR)蛋白是哺乳动物细胞中一种重要的信号调节因子,广泛参与细胞生物学过程。mTOR 信号在角质形成细胞中的作用尚不清楚。在这项研究中,我们检测了人角质形成细胞系 HaCaT 和经 mTOR 抑制剂处理的人表皮角质形成细胞中的 mTOR 信号和自噬反应。此外,我们还检测了 mTOR 抑制剂对暴露于常见致癌应激源紫外线 B(UVB)和 UVA 辐射的角质形成细胞的影响。结果表明,角质形成细胞对 mTOR 抑制剂雷帕霉素、依维莫司、Torin1 和 pp242 敏感,但 mTOR 下游信号的调节不同。接下来,仅在雷帕霉素处理的 HaCaT 细胞中观察到自噬诱导。此外,我们发现 mTOR 信号对 UVB 不敏感,但对 UVA 辐射敏感。UVB 处理也不会影响 mTOR 抑制剂对 mTOR 信号的抑制作用。最后,雷帕霉素、依维莫司或 pp242 抑制 mTOR 并不影响角质形成细胞暴露于 UVB 时的一系列生物学事件,包括 BiP 和 PERK 的下调、Histone H2A 和 JNK 的激活以及 caspase-3 和 PARP 的切割。我们的研究表明,mTOR 抑制在角质形成细胞中并不总能诱导自噬,并且 mTOR 途径在 UVB 触发的细胞反应中不起核心作用。

https://cdn.ncbi.nlm.nih.gov/pmc/blobs/532d/5376460/b0259252fa77/OMCL2017-5930639.001.jpg

文献AI研究员

20分钟写一篇综述,助力文献阅读效率提升50倍。

立即体验

用中文搜PubMed

大模型驱动的PubMed中文搜索引擎

马上搜索

文档翻译

学术文献翻译模型,支持多种主流文档格式。

立即体验