Suppr超能文献

长链非编码RNA TP73-AS1通过miR-200a依赖的HMGB1/RAGE调控来调节肝癌细胞增殖。

The long non-coding RNA TP73-AS1 modulates HCC cell proliferation through miR-200a-dependent HMGB1/RAGE regulation.

作者信息

Li Shaling, Huang Yan, Huang Yun, Fu Yongming, Tang Daolin, Kang Rui, Zhou Rongrong, Fan Xue-Gong

机构信息

Hunan Key Laboratory of Viral Hepatitis, Department of Infectious Disease, Xiangya Hospital, Central South University, Changsha, 410008, China.

Department of Surgery, Xiangya Hospital, Central South University, Changsha, 410008, China.

出版信息

J Exp Clin Cancer Res. 2017 Apr 12;36(1):51. doi: 10.1186/s13046-017-0519-z.

Abstract

BACKGROUND

P73 antisense RNA 1 T (non-protein coding), also known as TP73-AS1, is a long non-coding RNA (lncRNA) which is involved in cell proliferation and the development of tumors. However, the exact effects and molecular mechanisms of TP73-AS1 in hepatocellular carcinoma (HCC) progression are still unknown. The present study is aimed to investigate the detailed functions and the mechanism of TP73-AS1 in regulation of HCC cell proliferation.

METHODS

TP73-AS1 expression in HCC tissues and cell lines was determined using real-time PCR assays; the correlation of TP73-AS1 expression with clinicopathological features of HCC was analyzed. The functions of TP73-AS1 in regulation of HCC cell proliferation was evaluated using MTT and BrdU assays. The candidate upstream miRNAs of HMGB1 were screened using miRcode, miRWalk, miRanda and Target scan, verified using real-time PCR assays. The interaction between TP73-AS1 and miR-200a was confirmed using Luciferase report gene assays. The proten levels of HMGB1 signaling-related factors in response to co-processing TP73-AS1 knockdown and miR-200a inhibition were determined using Western blot assays and ELISA. Further, miR-200a, HMGB1 mRNA and RAGE mRNA and their correlations in HCC tissues were determined.

RESULTS

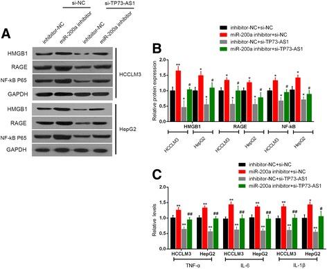
TP73-AS1 was upregulated in HCC tissues and cell lines. High TP73-AS1 expression was correlated with worse clinicopathological features, poorer prognosis and shorter survival. Knockdown of TP73-AS1 inhibited the HCC proliferation and the expression levels of HMGB1, RAGE and NF-κB in HCC cells. By using online tools, we screened out several candidate upstream miRNAs of HMGB1, among which miR-200a overexpression inhibited HMGB1 mRNA expression the most significantly. By using luciferase assays, we confirmed that miR-200a could directly bind to TP73-AS1 and the 3'UTR of HMGB1; TP73-AS1 competed with HMGB1 for miR-200a binding. MiR-200a inhibition could up-regulate HMGB1, RAGE, NF-κB expression as well as NF-κB regulated cytokines levels, which could be partially restored by si-TP73-AS1. In HCC tissues, miR-200a was down-regulated while HMGB1 and RAGE were up-regulated; TP73-AS1 was inversely correlated with miR-200a, while positively correlated with HMGB1 and RAGE, respectively.

CONCLUSION

Our data indicated that TP73-AS1 might be an oncogenic lncRNA that promoted proliferation of HCC and could be regarded as a therapeutic target in human HCC.

摘要

背景

P73反义RNA 1 T(非蛋白质编码),也称为TP73-AS1,是一种长链非编码RNA(lncRNA),参与细胞增殖和肿瘤发展。然而,TP73-AS1在肝细胞癌(HCC)进展中的具体作用和分子机制仍不清楚。本研究旨在探讨TP73-AS1在调节HCC细胞增殖中的详细功能及机制。

方法

采用实时PCR检测法测定HCC组织和细胞系中TP73-AS1的表达;分析TP73-AS1表达与HCC临床病理特征的相关性。采用MTT和BrdU检测法评估TP73-AS1在调节HCC细胞增殖中的功能。使用miRcode、miRWalk、miRanda和Target scan筛选HMGB1的候选上游miRNA,并用实时PCR检测法进行验证。采用荧光素酶报告基因检测法确认TP73-AS1与miR-200a之间的相互作用。采用蛋白质印迹法和酶联免疫吸附测定法测定在同时处理TP73-AS1敲低和miR-200a抑制后HMGB1信号相关因子的蛋白水平。此外,测定HCC组织中miR-200a、HMGB1 mRNA和RAGE mRNA及其相关性。

结果

TP73-AS1在HCC组织和细胞系中上调。TP73-AS1高表达与较差的临床病理特征、较差的预后和较短生存期相关。敲低TP73-AS1可抑制HCC细胞增殖以及HMGB1、RAGE和NF-κB在HCC细胞中的表达水平。通过在线工具,我们筛选出了几个HMGB1的候选上游miRNA,其中miR-200a过表达对HMGB1 mRNA表达的抑制作用最为显著。通过荧光素酶检测,我们证实miR-200a可直接结合TP73-AS1和HMGB1的3'UTR;TP73-AS1与HMGB1竞争结合miR-200a。抑制miR-200a可上调HMGB1、RAGE、NF-κB表达以及NF-κB调节的细胞因子水平,而si-TP73-AS1可部分恢复这些水平。在HCC组织中,miR-200a下调而HMGB1和RAGE上调;TP73-AS1与miR-200a呈负相关,而分别与HMGB1和RAGE呈正相关。

结论

我们的数据表明,TP73-AS1可能是一种致癌lncRNA,可促进HCC增殖,可被视为人类HCC的治疗靶点。

https://cdn.ncbi.nlm.nih.gov/pmc/blobs/f7b0/5389141/98afdf75fad6/13046_2017_519_Fig1_HTML.jpg

文献检索

告别复杂PubMed语法,用中文像聊天一样搜索,搜遍4000万医学文献。AI智能推荐,让科研检索更轻松。

立即免费搜索

文件翻译

保留排版,准确专业,支持PDF/Word/PPT等文件格式,支持 12+语言互译。

免费翻译文档

深度研究

AI帮你快速写综述,25分钟生成高质量综述,智能提取关键信息,辅助科研写作。

立即免费体验