Suppr超能文献

长链非编码RNA HULC通过miR-200a-3p/ZEB1信号通路增强上皮-间质转化,促进肝细胞癌的发生和转移。

LncRNA HULC enhances epithelial-mesenchymal transition to promote tumorigenesis and metastasis of hepatocellular carcinoma via the miR-200a-3p/ZEB1 signaling pathway.

作者信息

Li Shi-Peng, Xu Hai-Xu, Yu Yao, He Jin-Dan, Wang Zhen, Xu Yan-Jie, Wang Chang-Ying, Zhang Hai-Ming, Zhang Rong-Xin, Zhang Jian-Jun, Yao Zhi, Shen Zhong-Yang

机构信息

First Central Clinical College, Tianjin Medical University, Tianjin, P.R. China.

Department of Immunology, Tianjin Key Laboratory of Cellular and Molecular Immunology, Key Laboratory of Immuno Microenvironment and Disease of the Educational Ministry, Tianjin Medical University, Tianjin, P.R.China.

出版信息

Oncotarget. 2016 Jul 5;7(27):42431-42446. doi: 10.18632/oncotarget.9883.

Abstract

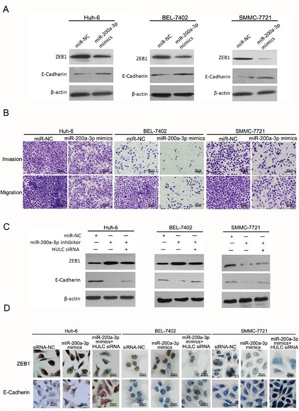
Highly upregulated in liver cancer (HULC), a lncRNA that is considered a key molecule in human liver cancer, has recently been revealed to be involved in hepatocellular carcinoma (HCC) development and progression [1, 2]. It has been reported that HULC can promote tumor invasion and metastasis of HCC, but its function and mechanism of action in HCC have not been elucidated. In this study, we found that HULC was aberrantly up-regulated in HCC tissues and associated with TNM stage, intrahepatic metastases, HCC recurrence, and postoperative survival. HULC depletion inhibited the growth and metastasis of HCC cell lines in vitro and in vivo. Moreover, HULC contributes to ZEB1-induced epithelial-mesenchymal transition (EMT), a requirement for tumor invasion and metastasis that plays a key role in cancer progression. This effect of ZEB1 was inhibited by HULC siRNA. We conclude that the HULC functioned as a competing endogenous RNA (ceRNA) to mediate EMT via up-regulating ZEB1. In this way, it sequesters the miR-200a-3p signaling pathway to facilitate HCC metastasis. HULC comes into play as an oncogene in HCC, acting mechanistically by inducing HCC cells to activate EMT. Such an effect promotes tumor progression and metastasis through the miR-200a-3p/ZEB1 signaling pathway. The identification of this novel pathway that links high expression levels of HULC with EMT in HCC cells may serve as the foundation for the development of novel anti-tumor therapeutics.

摘要

肝癌中高度上调的长链非编码RNA(HULC)被认为是人类肝癌中的关键分子,最近有研究表明它参与了肝细胞癌(HCC)的发生和发展[1,2]。据报道,HULC可促进HCC的肿瘤侵袭和转移,但其在HCC中的功能及作用机制尚未阐明。在本研究中,我们发现HULC在HCC组织中异常上调,并与TNM分期、肝内转移、HCC复发及术后生存相关。敲低HULC可在体外和体内抑制HCC细胞系的生长和转移。此外,HULC促进ZEB1诱导的上皮-间质转化(EMT),而EMT是肿瘤侵袭和转移的必要条件,在癌症进展中起关键作用。ZEB1的这种作用被HULC siRNA抑制。我们得出结论,HULC作为一种竞争性内源RNA(ceRNA)通过上调ZEB1来介导EMT。通过这种方式,它隔离了miR-200a-3p信号通路以促进HCC转移。HULC在HCC中作为一种癌基因发挥作用,其作用机制是诱导HCC细胞激活EMT。这种作用通过miR-200a-3p/ZEB1信号通路促进肿瘤进展和转移。鉴定这种将HULC高表达与HCC细胞中EMT联系起来的新途径,可能为开发新型抗肿瘤治疗方法奠定基础。

https://cdn.ncbi.nlm.nih.gov/pmc/blobs/e834/5173146/dbc3c203ef53/oncotarget-07-42431-g001.jpg

文献检索

告别复杂PubMed语法,用中文像聊天一样搜索,搜遍4000万医学文献。AI智能推荐,让科研检索更轻松。

立即免费搜索

文件翻译

保留排版,准确专业,支持PDF/Word/PPT等文件格式,支持 12+语言互译。

免费翻译文档

深度研究

AI帮你快速写综述,25分钟生成高质量综述,智能提取关键信息,辅助科研写作。

立即免费体验