State Key Laboratory of Natural Medicines, School of Life Science and Technology, China Pharmaceutical University, Nanjing 211198, China.
Hainan Institute of Drug Research, Haikou 570311, China.
Int J Mol Sci. 2018 Sep 25;19(10):2900. doi: 10.3390/ijms19102900.
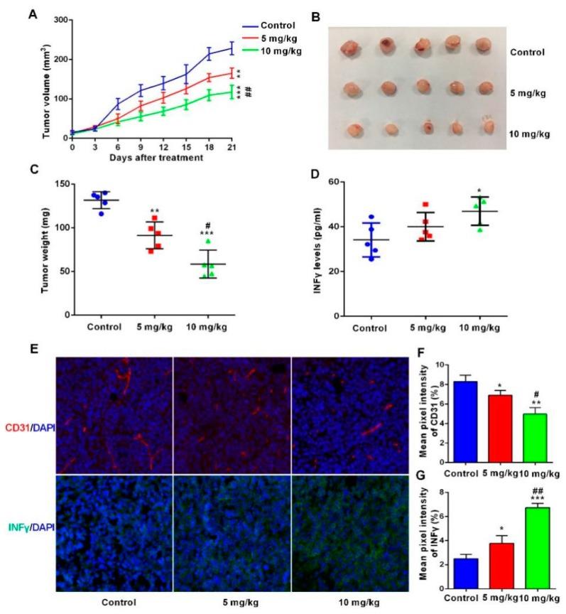
Bispecific antibodies, which can bind to two different epitopes on the same or different antigens simultaneously, have recently emerged as attractive candidates for study in various diseases. Our present study successfully constructs and expresses a fully human, bispecific, single-chain diabody (BsDb) that can bind to vascular endothelial growth factor 165 (VEGF165) and programmed death-1 (PD-1) in . Under the optimal expression conditions (methanol concentration, 1%; pH, 4.0; inoculum density, OD600 = 4, and the induction time, 96 h), the maximum production level of this BsDb is achieved at approximately 20 mg/L. The recombinant BsDb is purified in one step using nickel-nitrilotriacetic acid (Ni-NTA) column chromatography with a purity of more than 95%. Indirect enzyme-linked immune sorbent assay (ELISA) and sandwich ELISA analyses show that purified BsDb can bind specifically to VEGF165 and PD-1 simultaneously with affinities of 124.78 nM and 25.07 nM, respectively. Additionally, the BsDb not only effectively inhibits VEGF165-stimulated proliferation, migration, and tube formation in primary human umbilical vein endothelial cells (HUVECs), but also significantly improves proliferation and INF-γ production of activated T cells by blocking PD-1/PD-L1 co-stimulation. Furthermore, the BsDb displays potent antitumor activity in mice bearing HT29 xenograft tumors by inhibiting tumor angiogenesis and activating immune responses in the tumor microenvironment. Based on these results, we have prepared a potential bispecific antibody drug that can co-target both VEGF165 and PD-1 for the first time. This work provides a stable foundation for the development of new strategies by the combination of an angiogenesis inhibition and immune checkpoint blockade for cancer therapy.
双特异性抗体可以同时结合同一或不同抗原上的两个不同表位,最近已成为各种疾病研究的有吸引力的候选药物。本研究成功构建并表达了一种全人源、双特异性、单链二价抗体(BsDb),可同时结合血管内皮生长因子 165(VEGF165)和程序性死亡受体 1(PD-1)。在最佳表达条件下(甲醇浓度为 1%,pH 值为 4.0,接种密度 OD600=4,诱导时间 96 小时),该 BsDb 的最大产量约为 20mg/L。通过镍-亚氨基二乙酸(Ni-NTA)柱层析一步法可将重组 BsDb 纯化,纯度大于 95%。间接酶联免疫吸附试验(ELISA)和夹心 ELISA 分析表明,纯化的 BsDb 可特异性结合 VEGF165 和 PD-1,亲和力分别为 124.78 nM 和 25.07 nM。此外,BsDb 不仅能有效抑制 VEGF165 刺激的原代人脐静脉内皮细胞(HUVEC)增殖、迁移和管形成,还能通过阻断 PD-1/PD-L1 共刺激显著改善激活 T 细胞的增殖和 INF-γ产生。此外,BsDb 通过抑制肿瘤血管生成和激活肿瘤微环境中的免疫反应,在携带 HT29 异种移植肿瘤的小鼠中显示出强大的抗肿瘤活性。基于这些结果,我们首次制备了一种潜在的双特异性抗体药物,可同时靶向 VEGF165 和 PD-1。这项工作为开发新的策略提供了稳定的基础,即将血管生成抑制与免疫检查点阻断相结合用于癌症治疗。