Suppr超能文献

环状RNA hsa-circ-0016347促进骨肉瘤细胞的增殖、侵袭和转移。

Circular RNA hsa-circ-0016347 promotes proliferation, invasion and metastasis of osteosarcoma cells.

作者信息

Jin Hao, Jin Xin, Zhang Hong, Wang Wenbo

机构信息

Department of Orthopaedics, The First Affiliated Hospital of Harbin Medical University, Harbin, Heilongjiang Province, People's Republic of China.

Department of Ophthalmology, The First Affiliated Hospital of Harbin Medical University, Harbin, Heilongjiang Province, People's Republic of China.

出版信息

Oncotarget. 2017 Apr 11;8(15):25571-25581. doi: 10.18632/oncotarget.16104.

Abstract

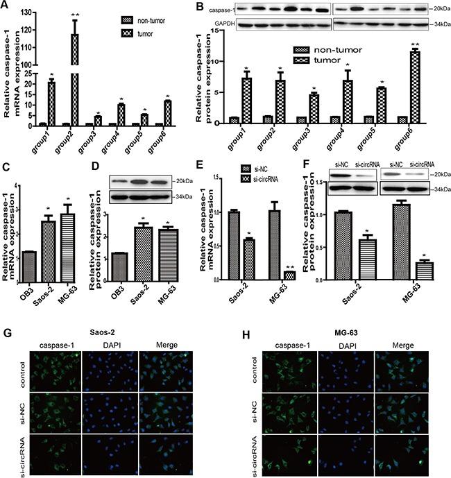
Circular RNAs (circRNAs) are a novel class of non-coding RNA which have recently shown huge capabilities in the regulation of gene expression at the post-transcriptional level. Growing evidence has indicated that circRNAs could serve as competing endogenous RNAs (ceRNAs) to bind with microRNAs (miRNAs) and to inhibit the activity and function of the targeted miRNAs. Here, we demonstrated that circ-0016347 acted as a positive regulator in osteosarcoma cells proliferation and invasion. Moreover, circ-0016347 was identified as a sponge of miR-214 that upregulated the expression of caspase-1, which is the functional target of miR-214. Our study provides novel insight into the regulatory mechanism of circ-0016347 and its downstream targets in proliferation, invasion and metastasis of osteosarcoma cells, which will facilitate further development in the therapy of osteosarcoma.

摘要

环状RNA(circRNAs)是一类新型的非编码RNA,最近已显示出在转录后水平调控基因表达方面的巨大能力。越来越多的证据表明,circRNAs可以作为竞争性内源RNA(ceRNAs)与微小RNA(miRNAs)结合,并抑制靶向miRNAs的活性和功能。在此,我们证明circ-0016347在骨肉瘤细胞增殖和侵袭中起正向调节作用。此外,circ-0016347被鉴定为miR-214的海绵,可上调caspase-1的表达,而caspase-1是miR-214的功能靶点。我们的研究为circ-0016347及其下游靶点在骨肉瘤细胞增殖、侵袭和转移中的调控机制提供了新的见解,这将有助于骨肉瘤治疗的进一步发展。

https://cdn.ncbi.nlm.nih.gov/pmc/blobs/b563/5421952/035ed10f0a5b/oncotarget-08-25571-g001.jpg

文献AI研究员

20分钟写一篇综述,助力文献阅读效率提升50倍。

立即体验

用中文搜PubMed

大模型驱动的PubMed中文搜索引擎

马上搜索

文档翻译

学术文献翻译模型,支持多种主流文档格式。

立即体验