Suppr超能文献

辅酶Q10缺乏可能表明六价铬毒性中的线粒体功能障碍。

CoQ10 Deficiency May Indicate Mitochondrial Dysfunction in Cr(VI) Toxicity.

作者信息

Zhong Xiali, Yi Xing, da Silveira E Sá Rita de Cássia, Zhang Yujing, Liu Kaihua, Xiao Fang, Zhong Caigao

机构信息

Department of Health Toxicology, School of Public Health, Central South University, Changsha 410008, China.

Department of Environmental Health Science, Bloomberg School of Public Health, Johns Hopkins University, Baltimore, MD 21205, USA.

出版信息

Int J Mol Sci. 2017 Apr 24;18(4):816. doi: 10.3390/ijms18040816.

Abstract

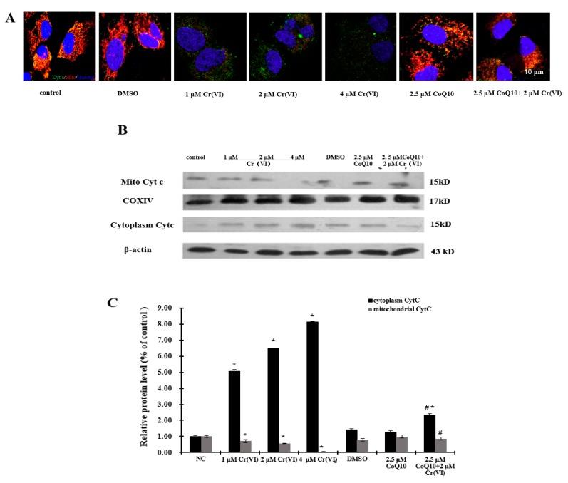
To investigate the toxic mechanism of hexavalent chromium Cr(VI) and search for an antidote for Cr(VI)-induced cytotoxicity, a study of mitochondrial dysfunction induced by Cr(VI) and cell survival by recovering mitochondrial function was performed. In the present study, we found that the gene expression of electron transfer flavoprotein dehydrogenase (ETFDH) was strongly downregulated by Cr(VI) exposure. The levels of coenzyme 10 (CoQ10) and mitochondrial biogenesis presented by mitochondrial mass and mitochondrial DNA copy number were also significantly reduced after Cr(VI) exposure. The subsequent, Cr(VI)-induced mitochondrial damage and apoptosis were characterized by reactive oxygen species (ROS) accumulation, caspase-3 and caspase-9 activation, decreased superoxide dismutase (SOD) and ATP production, increased methane dicarboxylic aldehyde (MDA) content, mitochondrial membrane depolarization and mitochondrial permeability transition pore (MPTP) opening, increased Ca levels, Cyt c release, decreased Bcl-2 expression, and significantly elevated Bax expression. The Cr(VI)-induced deleterious changes were attenuated by pretreatment with CoQ10 in L-02 hepatocytes. These data suggest that Cr(VI) induces CoQ10 deficiency in L-02 hepatocytes, indicating that this deficiency may be a biomarker of mitochondrial dysfunction in Cr(VI) poisoning and that exogenous administration of CoQ10 may restore mitochondrial function and protect the liver from Cr(VI) exposure.

摘要

为了研究六价铬(Cr(VI))的毒性机制并寻找对抗Cr(VI)诱导的细胞毒性的解毒剂,我们进行了一项关于Cr(VI)诱导的线粒体功能障碍以及通过恢复线粒体功能来实现细胞存活的研究。在本研究中,我们发现电子传递黄素蛋白脱氢酶(ETFDH)的基因表达在Cr(VI)暴露后被强烈下调。Cr(VI)暴露后,辅酶Q10(CoQ10)的水平以及由线粒体质量和线粒体DNA拷贝数所呈现的线粒体生物合成也显著降低。随后,Cr(VI)诱导的线粒体损伤和凋亡的特征包括活性氧(ROS)积累、半胱天冬酶-3(caspase-3)和半胱天冬酶-9(caspase-9)激活、超氧化物歧化酶(SOD)和ATP生成减少、丙二醛(MDA)含量增加、线粒体膜去极化和线粒体通透性转换孔(MPTP)开放、钙水平升高、细胞色素C(Cyt c)释放、Bcl-2表达降低以及Bax表达显著升高。在L-02肝细胞中,CoQ10预处理减轻了Cr(VI)诱导的有害变化。这些数据表明,Cr(VI)在L-02肝细胞中诱导CoQ10缺乏,这表明这种缺乏可能是Cr(VI)中毒中线粒体功能障碍的一个生物标志物,并且外源性给予CoQ10可能恢复线粒体功能并保护肝脏免受Cr(VI)暴露。

https://cdn.ncbi.nlm.nih.gov/pmc/blobs/4f44/5412400/b6ac38d98a45/ijms-18-00816-g001.jpg

文献检索

告别复杂PubMed语法,用中文像聊天一样搜索,搜遍4000万医学文献。AI智能推荐,让科研检索更轻松。

立即免费搜索

文件翻译

保留排版,准确专业,支持PDF/Word/PPT等文件格式,支持 12+语言互译。

免费翻译文档

深度研究

AI帮你快速写综述,25分钟生成高质量综述,智能提取关键信息,辅助科研写作。

立即免费体验