• 文献检索
  • 文档翻译
  • 深度研究
  • 学术资讯
  • Suppr Zotero 插件Zotero 插件
  • 邀请有礼
  • 套餐&价格
  • 历史记录
应用&插件
Suppr Zotero 插件Zotero 插件浏览器插件Mac 客户端Windows 客户端微信小程序
定价
高级版会员购买积分包购买API积分包
服务
文献检索文档翻译深度研究API 文档MCP 服务
关于我们
关于 Suppr公司介绍联系我们用户协议隐私条款
关注我们

Suppr 超能文献

核心技术专利:CN118964589B侵权必究
粤ICP备2023148730 号-1Suppr @ 2026

文献检索

告别复杂PubMed语法,用中文像聊天一样搜索,搜遍4000万医学文献。AI智能推荐,让科研检索更轻松。

立即免费搜索

文件翻译

保留排版,准确专业,支持PDF/Word/PPT等文件格式,支持 12+语言互译。

免费翻译文档

深度研究

AI帮你快速写综述,25分钟生成高质量综述,智能提取关键信息,辅助科研写作。

立即免费体验

使用CREKA偶联纳米颗粒将胸腺素β4靶向递送至受损心肌。

Targeted delivery of thymosin beta 4 to the injured myocardium using CREKA-conjugated nanoparticles.

作者信息

Huang Zheyong, Song Yanan, Pang Zhiqing, Zhang Bo, Yang Hongbo, Shi Hongtao, Chen Jing, Gong Hui, Qian Juying, Ge Junbo

机构信息

Shanghai Institute of Cardiovascular Diseases, Zhongshan Hospital, Fudan University.

School of Pharmacy, Fudan University, Key Laboratory of Smart Drug Delivery, Ministry of Education, Shanghai.

出版信息

Int J Nanomedicine. 2017 Apr 12;12:3023-3036. doi: 10.2147/IJN.S131949. eCollection 2017.

DOI:10.2147/IJN.S131949
PMID:28442910
原文链接:https://pmc.ncbi.nlm.nih.gov/articles/PMC5396927/
Abstract

PURPOSE

Thymosin beta 4 (Tβ4) has multiple beneficial facets for myocardial injury, but its efficiency is limited by the low local concentration within the infarct. Here, we established a Tβ4 delivery system for cardiac repair based on the interaction between the abundant fibrin in the infarct zone and the fibrin-targeting moiety clot-binding peptide cysteine-arginine-glutamic acid-lysine-alanine (CREKA).

METHODS AND RESULTS

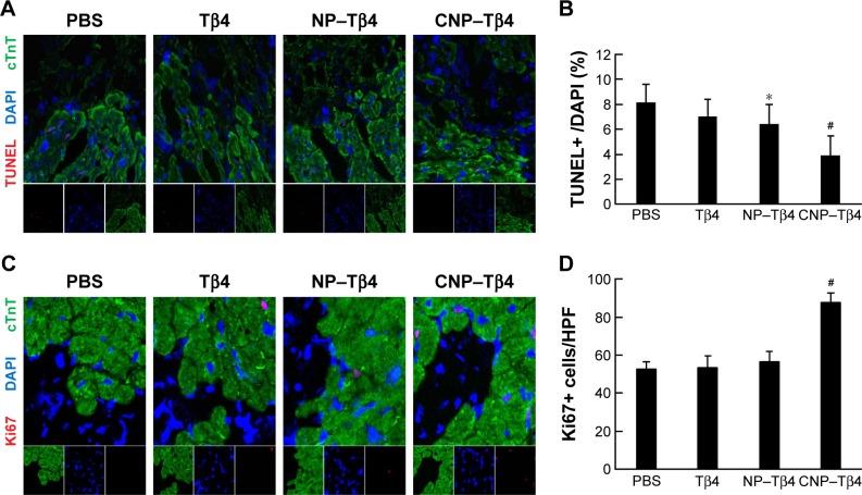
CREKA and Tβ4 were conjugated to nanoparticles (CNP-Tβ4). In vitro binding test revealed that CNP-Tβ4 had a significant binding ability to the surface of fibrin clots when compared to the control clots (NP-Tβ4). Based on the validation of fibrin expression in the early stage of ischemia injury, CNP-Tβ4 was intravenously administered to mice with acute myocardial ischemia-reperfusion injury. CNP-Tβ4 revealed a stronger fibrin-targeting ability than the NP-Tβ4 group and accumulated mainly in the infarcted area and colocalized with fibrin. Subsequently, treatment with CNP-Tβ4 resulted in a better therapeutic effect.

CONCLUSION

CRKEA modification favored Tβ4 accumulation and retention in the infarcted region, leading to augmented functional benefits. Fibrin-targeting delivery system represents a generalizable platform technology for regenerative medicine.

摘要

目的

胸腺素β4(Tβ4)对心肌损伤具有多种有益作用,但其疗效受梗死灶内局部浓度低的限制。在此,我们基于梗死区内丰富的纤维蛋白与纤维蛋白靶向部分凝块结合肽半胱氨酸 - 精氨酸 - 谷氨酸 - 赖氨酸 - 丙氨酸(CREKA)之间的相互作用,建立了一种用于心脏修复的Tβ4递送系统。

方法与结果

将CREKA和Tβ4偶联到纳米颗粒上(CNP - Tβ4)。体外结合试验表明,与对照凝块(NP - Tβ4)相比,CNP - Tβ4对纤维蛋白凝块表面具有显著的结合能力。基于对缺血损伤早期纤维蛋白表达的验证,将CNP - Tβ4静脉注射给急性心肌缺血再灌注损伤的小鼠。CNP - Tβ4显示出比NP - Tβ4组更强的纤维蛋白靶向能力,主要积聚在梗死区域并与纤维蛋白共定位。随后,用CNP - Tβ4治疗产生了更好的治疗效果。

结论

CRKEA修饰有利于Tβ4在梗死区域的积聚和保留,从而增强功能效益。纤维蛋白靶向递送系统代表了一种可推广的再生医学平台技术。

https://cdn.ncbi.nlm.nih.gov/pmc/blobs/2480/5396927/49b541e5e44a/ijn-12-3023Fig8.jpg
https://cdn.ncbi.nlm.nih.gov/pmc/blobs/2480/5396927/3738a532d0de/ijn-12-3023Fig1.jpg
https://cdn.ncbi.nlm.nih.gov/pmc/blobs/2480/5396927/70885ac7f412/ijn-12-3023Fig2.jpg
https://cdn.ncbi.nlm.nih.gov/pmc/blobs/2480/5396927/c9ae52c05123/ijn-12-3023Fig3.jpg
https://cdn.ncbi.nlm.nih.gov/pmc/blobs/2480/5396927/609fbb04f714/ijn-12-3023Fig4.jpg
https://cdn.ncbi.nlm.nih.gov/pmc/blobs/2480/5396927/988685053dce/ijn-12-3023Fig5.jpg
https://cdn.ncbi.nlm.nih.gov/pmc/blobs/2480/5396927/68eb18674822/ijn-12-3023Fig6.jpg
https://cdn.ncbi.nlm.nih.gov/pmc/blobs/2480/5396927/2dc4e942b612/ijn-12-3023Fig7.jpg
https://cdn.ncbi.nlm.nih.gov/pmc/blobs/2480/5396927/49b541e5e44a/ijn-12-3023Fig8.jpg
https://cdn.ncbi.nlm.nih.gov/pmc/blobs/2480/5396927/3738a532d0de/ijn-12-3023Fig1.jpg
https://cdn.ncbi.nlm.nih.gov/pmc/blobs/2480/5396927/70885ac7f412/ijn-12-3023Fig2.jpg
https://cdn.ncbi.nlm.nih.gov/pmc/blobs/2480/5396927/c9ae52c05123/ijn-12-3023Fig3.jpg
https://cdn.ncbi.nlm.nih.gov/pmc/blobs/2480/5396927/609fbb04f714/ijn-12-3023Fig4.jpg
https://cdn.ncbi.nlm.nih.gov/pmc/blobs/2480/5396927/988685053dce/ijn-12-3023Fig5.jpg
https://cdn.ncbi.nlm.nih.gov/pmc/blobs/2480/5396927/68eb18674822/ijn-12-3023Fig6.jpg
https://cdn.ncbi.nlm.nih.gov/pmc/blobs/2480/5396927/2dc4e942b612/ijn-12-3023Fig7.jpg
https://cdn.ncbi.nlm.nih.gov/pmc/blobs/2480/5396927/49b541e5e44a/ijn-12-3023Fig8.jpg

相似文献

1
Targeted delivery of thymosin beta 4 to the injured myocardium using CREKA-conjugated nanoparticles.使用CREKA偶联纳米颗粒将胸腺素β4靶向递送至受损心肌。
Int J Nanomedicine. 2017 Apr 12;12:3023-3036. doi: 10.2147/IJN.S131949. eCollection 2017.
2
Modification with CREKA Improves Cell Retention in a Rat Model of Myocardial Ischemia Reperfusion.CREKA 修饰改善心肌缺血再灌注大鼠模型中的细胞保留。
Stem Cells. 2019 May;37(5):663-676. doi: 10.1002/stem.2983. Epub 2019 Mar 12.
3
Polyethylene glycol-polylactic acid nanoparticles modified with cysteine-arginine-glutamic acid-lysine-alanine fibrin-homing peptide for glioblastoma therapy by enhanced retention effect.用半胱氨酸-精氨酸-谷氨酸-赖氨酸-丙氨酸纤维蛋白归巢肽修饰的聚乙二醇-聚乳酸纳米颗粒用于胶质母细胞瘤治疗的增强滞留效应
Int J Nanomedicine. 2014 Nov 13;9:5261-71. doi: 10.2147/IJN.S72649. eCollection 2014.
4
Targeted Delivery of Interferon Gamma Using a Recombinant Fusion Protein of a Fibrin Clot-Binding Peptide With Interferon Gamma for Cancer Gene Therapy.使用纤维蛋白凝块结合肽与干扰素γ的重组融合蛋白进行干扰素γ的靶向递送用于癌症基因治疗。
J Pharm Sci. 2017 Mar;106(3):892-897. doi: 10.1016/j.xphs.2016.11.018. Epub 2016 Dec 8.
5
Thymosin β4 released from functionalized self-assembling peptide activates epicardium and enhances repair of infarcted myocardium.从功能化自组装肽释放的胸腺素β4可激活心外膜并增强梗死心肌的修复。
Theranostics. 2021 Feb 20;11(9):4262-4280. doi: 10.7150/thno.52309. eCollection 2021.
6
Fibrin-targeting delivery: a novel platform for cardiac regenerative medicine.纤维蛋白靶向递送:心脏再生医学的新型平台。
J Cell Mol Med. 2016 Dec;20(12):2410-2413. doi: 10.1111/jcmm.12912. Epub 2016 Jul 29.
7
CREKA peptide-conjugated dendrimer nanoparticles for glioblastoma multiforme delivery.用于多形性胶质母细胞瘤递送的CREKA肽缀合树枝状聚合物纳米颗粒。
J Colloid Interface Sci. 2015 Jul 15;450:396-403. doi: 10.1016/j.jcis.2015.03.019. Epub 2015 Mar 23.
8
miR-200a mediates protection of thymosin β-4 in cardiac microvascular endothelial cells as a novel mechanism under hypoxia-reoxygenation injury.miR-200a 通过作为低氧复氧损伤下的一种新机制介导胸腺肽 β-4 对心肌微血管内皮细胞的保护作用。
J Cell Biochem. 2019 Nov;120(11):19098-19106. doi: 10.1002/jcb.29237. Epub 2019 Jul 2.
9
Photoacoustic Imaging of Myocardial Infarction Region Using Non-Invasive Fibrin-Targeted Nanoparticles in a Rat Myocardial Ischemia-Reperfusion Model.利用无创性纤维蛋白靶向纳米颗粒在大鼠心肌缺血再灌注模型中进行心肌梗死区域的光声成像。
Int J Nanomedicine. 2021 Feb 17;16:1331-1344. doi: 10.2147/IJN.S293736. eCollection 2021.
10
Controlled release of thymosin β4 from injected collagen-chitosan hydrogels promotes angiogenesis and prevents tissue loss after myocardial infarction.胶原-壳聚糖水凝胶注射后胸苷素 β4 的控制释放促进血管生成,防止心肌梗死后组织丢失。
Regen Med. 2012 Jul;7(4):523-33. doi: 10.2217/rme.12.35.

引用本文的文献

1
Advanced Nanomedicine Approaches for Myocardial Infarction Treatment.先进的纳米医学方法治疗心肌梗死。
Int J Nanomedicine. 2024 Jun 24;19:6399-6425. doi: 10.2147/IJN.S467219. eCollection 2024.
2
Tailoring Treatment in Cardiovascular Diseases: The Role of Targeted Therapies.心血管疾病的个体化治疗:靶向治疗的作用。
Pharmaceutics. 2024 Mar 26;16(4):461. doi: 10.3390/pharmaceutics16040461.
3
A literature review of bioactive substances for the treatment of periodontitis: , and clinical studies.用于治疗牙周炎的生物活性物质的文献综述: 、 和临床研究。 (注:原文中“ , and clinical studies”部分内容缺失,这是根据现有内容翻译的,可能会影响整体理解的完整性。)

本文引用的文献

1
Fibrin-targeting delivery: a novel platform for cardiac regenerative medicine.纤维蛋白靶向递送:心脏再生医学的新型平台。
J Cell Mol Med. 2016 Dec;20(12):2410-2413. doi: 10.1111/jcmm.12912. Epub 2016 Jul 29.
2
Fibrin deposition following bile duct injury limits fibrosis through an αMβ2-dependent mechanism.胆管损伤后纤维蛋白沉积通过αMβ2依赖性机制限制纤维化。
Blood. 2016 Jun 2;127(22):2751-62. doi: 10.1182/blood-2015-09-670703. Epub 2016 Feb 26.
3
Degradable Controlled-Release Polymers and Polymeric Nanoparticles: Mechanisms of Controlling Drug Release.
Heliyon. 2024 Jan 11;10(2):e24216. doi: 10.1016/j.heliyon.2024.e24216. eCollection 2024 Jan 30.
4
The Emergence of Nanotechnology in the Prognosis and Treatment of Myocardial Infarctions.纳米技术在心肌梗死预后及治疗中的出现。
Recent Pat Nanotechnol. 2025;19(1):35-55. doi: 10.2174/1872210517666230721123453.
5
Recent advances of CREKA peptide-based nanoplatforms in biomedical applications.基于 CREKA 肽的纳米平台在生物医学应用中的最新进展。
J Nanobiotechnology. 2023 Mar 3;21(1):77. doi: 10.1186/s12951-023-01827-0.
6
Nanoparticle Based Cardiac Specific Drug Delivery.基于纳米颗粒的心脏特异性药物递送
Biology (Basel). 2023 Jan 4;12(1):82. doi: 10.3390/biology12010082.
7
Dendritic Self-assembled Structures from Therapeutic Charged Pentapeptides.治疗性荷电五肽的树突自组装结构。
Langmuir. 2022 Oct 25;38(42):12905-12914. doi: 10.1021/acs.langmuir.2c02010. Epub 2022 Oct 13.
8
Small non-coding RNA therapeutics for cardiovascular disease.小非编码 RNA 治疗心血管疾病。
Eur Heart J. 2022 Nov 14;43(43):4548-4561. doi: 10.1093/eurheartj/ehac463.
9
Polymeric nanoparticles in the diagnosis and treatment of myocardial infarction: Challenges and future prospects.聚合物纳米颗粒在心肌梗死诊断与治疗中的应用:挑战与未来展望
Mater Today Bio. 2022 Apr 4;14:100249. doi: 10.1016/j.mtbio.2022.100249. eCollection 2022 Mar.
10
Drug Delivery Modalities for Treating Damaged Hearts: Current Challenges and Emerging Solutions.治疗受损心脏的药物递送方式:当前挑战与新兴解决方案
Front Cardiovasc Med. 2021 Sep 28;8:742315. doi: 10.3389/fcvm.2021.742315. eCollection 2021.
可降解控释聚合物与聚合物纳米颗粒:药物释放控制机制
Chem Rev. 2016 Feb 24;116(4):2602-63. doi: 10.1021/acs.chemrev.5b00346. Epub 2016 Feb 8.
4
Fibrin-targeting peptide CREKA-conjugated multi-walled carbon nanotubes for self-amplified photothermal therapy of tumor.纤维蛋白靶向肽 CREKA 修饰的多壁碳纳米管用于肿瘤的自增强光热治疗。
Biomaterials. 2016 Feb;79:46-55. doi: 10.1016/j.biomaterials.2015.11.061. Epub 2015 Dec 2.
5
Thymosin β4 induces proliferation, invasion, and epithelial-to-mesenchymal transition of oral squamous cell carcinoma.胸腺素β4诱导口腔鳞状细胞癌的增殖、侵袭及上皮-间质转化。
Amino Acids. 2016 Jan;48(1):117-27. doi: 10.1007/s00726-015-2070-6. Epub 2015 Aug 15.
6
Myeloid-derived growth factor (C19orf10) mediates cardiac repair following myocardial infarction.髓系衍生生长因子(C19orf10)介导心肌梗死后的心脏修复。
Nat Med. 2015 Feb;21(2):140-9. doi: 10.1038/nm.3778. Epub 2015 Jan 12.
7
Thymosin-β4 prevents cardiac rupture and improves cardiac function in mice with myocardial infarction.胸腺肽-β4 可预防心肌梗死后小鼠的心脏破裂并改善心功能。
Am J Physiol Heart Circ Physiol. 2014 Sep 1;307(5):H741-51. doi: 10.1152/ajpheart.00129.2014. Epub 2014 Jul 11.
8
Growth factors engineered for super-affinity to the extracellular matrix enhance tissue healing.经过工程设计使其对细胞外基质具有超高亲和力的生长因子可增强组织愈合。
Science. 2014 Feb 21;343(6173):885-8. doi: 10.1126/science.1247663.
9
Comparative pharmacokinetics and tissue distribution analysis of systemically administered 17-β-estradiol and its metabolites in vivo delivered using a cationic nanoemulsion or a peptide-modified nanoemulsion system for targeting atherosclerosis.系统给予的 17-β-雌二醇及其代谢物在体内经阳离子纳米乳或肽修饰纳米乳靶向递释用于动脉粥样硬化的比较药代动力学和组织分布分析。
J Control Release. 2014 Apr 28;180:117-24. doi: 10.1016/j.jconrel.2014.02.009. Epub 2014 Feb 17.
10
EGFP-EGF1-conjugated nanoparticles for targeting both neovascular and glioma cells in therapy of brain glioma.用于治疗脑胶质瘤的同时靶向新生血管和神经胶质瘤细胞的 EGFP-EGF1 缀合纳米颗粒。
Biomaterials. 2014 Apr;35(13):4133-45. doi: 10.1016/j.biomaterials.2014.01.071. Epub 2014 Feb 14.