Suppr超能文献

小雪茄比香烟毒性更大,且独特地改变了气道的基因和蛋白质表达。

Little Cigars are More Toxic than Cigarettes and Uniquely Change the Airway Gene and Protein Expression.

机构信息

Marsico Lung Institute, The University of North Carolina at Chapel Hill, NC, 27599, USA.

Department of Pathology and Laboratory Medicine, The University of North Carolina at Chapel Hill, NC, 27599, USA.

出版信息

Sci Rep. 2017 Apr 27;7:46239. doi: 10.1038/srep46239.

Abstract

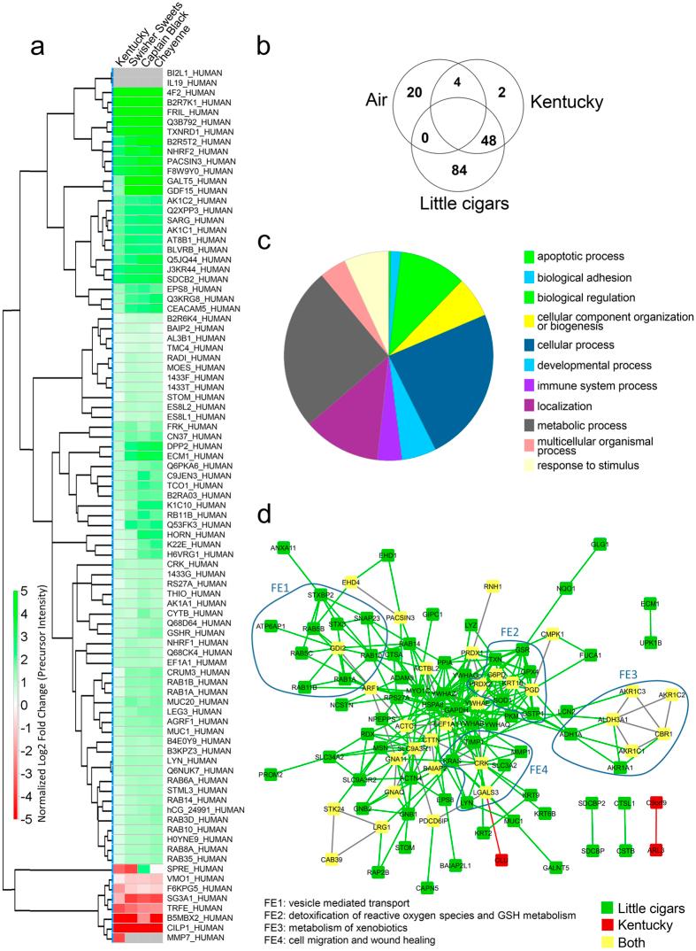
Little cigars (LCs) are regulated differently than cigarettes, allowing them to be potentially targeted at youth/young adults. We exposed human bronchial epithelial cultures (HBECs) to air or whole tobacco smoke from cigarettes vs. LCs. Chronic smoke exposure increased the number of dead cells, lactate dehydrogenase release, and interleukin-8 (IL-8) secretion and decreased apical cilia, cystic fibrosis transmembrane conductance regulator (CFTR) protein levels, and transepithelial resistance. These adverse effects were significantly greater in LC-exposed HBECs than cigarette exposed cultures. LC-exposure also elicited unique gene expression changes and altered the proteomic profiles of airway apical secretions compared to cigarette-exposed HBECs. Gas chromatography-mass spectrometry (GC-MS) analysis indicated that LCs produced more chemicals than cigarettes, suggesting that the increased chemical load of LCs may be the cause of the greater toxicity. This is the first study of the biological effects of LCs on pulmonary epithelia and our observations strongly suggest that LCs pose a more severe danger to human health than cigarettes.

摘要

小雪茄(LCs)的监管方式与香烟不同,这使得它们可能成为针对年轻人/年轻人的目标。我们将人类支气管上皮细胞培养物(HBECs)暴露于空气或香烟与 LCs 的全烟草烟雾中。慢性烟雾暴露会增加死亡细胞的数量、乳酸脱氢酶释放以及白细胞介素-8(IL-8)的分泌,并减少顶端纤毛、囊性纤维化跨膜电导调节剂(CFTR)蛋白水平和跨上皮电阻。与香烟暴露的培养物相比,LC 暴露的 HBECs 中这些不利影响更为显著。与香烟暴露的 HBECs 相比,LC 暴露还引起了独特的基因表达变化,并改变了气道顶端分泌物的蛋白质组谱。气相色谱-质谱联用(GC-MS)分析表明,LCs 产生的化学物质多于香烟,这表明 LCs 增加的化学负荷可能是其毒性更大的原因。这是 LCs 对肺上皮细胞的生物学影响的首次研究,我们的观察结果强烈表明,LCs 对人类健康构成的威胁比香烟更为严重。

https://cdn.ncbi.nlm.nih.gov/pmc/blobs/78ea/5406835/d1108076e2c8/srep46239-f1.jpg

文献检索

告别复杂PubMed语法,用中文像聊天一样搜索,搜遍4000万医学文献。AI智能推荐,让科研检索更轻松。

立即免费搜索

文件翻译

保留排版,准确专业,支持PDF/Word/PPT等文件格式,支持 12+语言互译。

免费翻译文档

深度研究

AI帮你快速写综述,25分钟生成高质量综述,智能提取关键信息,辅助科研写作。

立即免费体验