• 文献检索
  • 文档翻译
  • 深度研究
  • 学术资讯
  • Suppr Zotero 插件Zotero 插件
  • 邀请有礼
  • 套餐&价格
  • 历史记录
应用&插件
Suppr Zotero 插件Zotero 插件浏览器插件Mac 客户端Windows 客户端微信小程序
定价
高级版会员购买积分包购买API积分包
服务
文献检索文档翻译深度研究API 文档MCP 服务
关于我们
关于 Suppr公司介绍联系我们用户协议隐私条款
关注我们

Suppr 超能文献

核心技术专利:CN118964589B侵权必究
粤ICP备2023148730 号-1Suppr @ 2026

文献检索

告别复杂PubMed语法,用中文像聊天一样搜索,搜遍4000万医学文献。AI智能推荐,让科研检索更轻松。

立即免费搜索

文件翻译

保留排版,准确专业,支持PDF/Word/PPT等文件格式,支持 12+语言互译。

免费翻译文档

深度研究

AI帮你快速写综述,25分钟生成高质量综述,智能提取关键信息,辅助科研写作。

立即免费体验

巢蛋白在纤维化大鼠心脏中表达上调,且定位于表达胶原蛋白的间充质细胞和间质CD31(+)细胞中。

Nestin expression is upregulated in the fibrotic rat heart and is localized in collagen-expressing mesenchymal cells and interstitial CD31(+)- cells.

作者信息

Hertig Vanessa, Tardif Kim, Meus Marc Andre, Duquette Natacha, Villeneuve Louis, Toussaint Fanny, Ledoux Jonathan, Calderone Angelino

机构信息

Research Center, Montreal Heart Institute and Université de Montréal, Montréal, Québec, Canada.

Department of Pharmacology & Physiology, Université de Montréal, Québec, Montréal, Canada.

出版信息

PLoS One. 2017 Apr 27;12(4):e0176147. doi: 10.1371/journal.pone.0176147. eCollection 2017.

DOI:10.1371/journal.pone.0176147
PMID:28448522
原文链接:https://pmc.ncbi.nlm.nih.gov/articles/PMC5407835/
Abstract

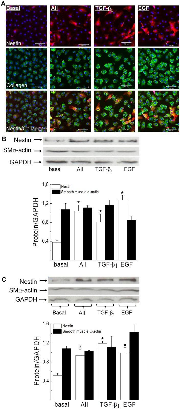
Renal and lung fibrosis was characterized by the accumulation of collagen-immunoreactive mesenchymal cells expressing the intermediate filament protein nestin. The present study tested the hypothesis that nestin expression was increased in the hypertrophied/fibrotic left ventricle of suprarenal abdominal aorta constricted adult male Sprague-Dawley rats and induced in ventricular fibroblasts by pro-fibrotic peptide growth factors. Nestin protein levels were upregulated in the pressure-overloaded left ventricle and expression positively correlated with the rise of mean arterial pressure. In sham and pressure-overloaded hearts, nestin immunoreactivity was detected in collagen type I(+)-and CD31(+)-cells identified in the interstitium and perivascular region whereas staining was absent in smooth muscle α-actin(+)-cells. A significantly greater number of collagen type I(+)-cells co-expressing nestin was identified in the left ventricle of pressure-overloaded rats. Moreover, an accumulation of nestin(+)-cells lacking collagen, CD31 and smooth muscle α-actin staining was selectively observed at the adventitial region of predominantly large calibre blood vessels in the hypertrophied/fibrotic left ventricle. Angiotensin II and TGF-β1 stimulation of ventricular fibroblasts increased nestin protein levels via phosphatidylinositol 3-kinase- and protein kinase C/SMAD3-dependent pathways, respectively. CD31/eNOS(+)-rat cardiac microvascular endothelial cells synthesized/secreted collagen type I, expressed prolyl 4-hydroxylase and TGF-β1 induced nestin expression. The selective accumulation of adventitial nestin(+)-cells highlighted a novel feature of large vessel remodelling in the pressure-overloaded heart and increased appearance of collagen type I/nestin(+)-cells may reflect an activated phenotype of ventricular fibroblasts. CD31/collagen/nestin(+)-interstitial cells could represent displaced endothelial cells displaying an unmasked mesenchymal phenotype, albeit contribution to the reactive fibrotic response of the pressure-overloaded heart remains unknown.

摘要

肾和肺纤维化的特征是表达中间丝蛋白巢蛋白的胶原免疫反应性间充质细胞的积累。本研究检验了以下假设:在成年雄性Sprague-Dawley大鼠肾上腹主动脉缩窄所致肥厚/纤维化左心室中,巢蛋白表达增加,且促纤维化肽生长因子可在心室成纤维细胞中诱导其表达。压力超负荷左心室中巢蛋白水平上调,且表达与平均动脉压升高呈正相关。在假手术和压力超负荷心脏中,在间质和血管周围区域鉴定出的I型胶原(+)和CD31(+)细胞中检测到巢蛋白免疫反应性,而在平滑肌α-肌动蛋白(+)细胞中未检测到染色。在压力超负荷大鼠的左心室中,鉴定出大量共表达巢蛋白的I型胶原(+)细胞。此外,在肥厚/纤维化左心室中,主要在大口径血管的外膜区域选择性观察到缺乏胶原、CD31和平滑肌α-肌动蛋白染色的巢蛋白(+)细胞的积累。血管紧张素II和TGF-β1对心室成纤维细胞的刺激分别通过磷脂酰肌醇3-激酶和蛋白激酶C/SMAD3依赖性途径增加巢蛋白水平。CD31/eNOS(+)大鼠心脏微血管内皮细胞合成/分泌I型胶原,表达脯氨酰4-羟化酶,TGF-β1诱导巢蛋白表达。外膜巢蛋白(+)细胞的选择性积累突出了压力超负荷心脏中大血管重塑的一个新特征,I型胶原/巢蛋白(+)细胞出现增加可能反映了心室成纤维细胞的活化表型。CD31/胶原/巢蛋白(+)间质细胞可能代表显示出未掩盖的间充质表型的移位内皮细胞,尽管其对压力超负荷心脏的反应性纤维化反应的贡献仍不清楚。

https://cdn.ncbi.nlm.nih.gov/pmc/blobs/6828/5407835/7fe18d1108c9/pone.0176147.g007.jpg
https://cdn.ncbi.nlm.nih.gov/pmc/blobs/6828/5407835/a0ac74213b92/pone.0176147.g001.jpg
https://cdn.ncbi.nlm.nih.gov/pmc/blobs/6828/5407835/32f4f03c39fd/pone.0176147.g002.jpg
https://cdn.ncbi.nlm.nih.gov/pmc/blobs/6828/5407835/e029e5a753c9/pone.0176147.g003.jpg
https://cdn.ncbi.nlm.nih.gov/pmc/blobs/6828/5407835/e39a630b62fc/pone.0176147.g004.jpg
https://cdn.ncbi.nlm.nih.gov/pmc/blobs/6828/5407835/b0e9c09fc9f9/pone.0176147.g005.jpg
https://cdn.ncbi.nlm.nih.gov/pmc/blobs/6828/5407835/53d195672499/pone.0176147.g006.jpg
https://cdn.ncbi.nlm.nih.gov/pmc/blobs/6828/5407835/7fe18d1108c9/pone.0176147.g007.jpg
https://cdn.ncbi.nlm.nih.gov/pmc/blobs/6828/5407835/a0ac74213b92/pone.0176147.g001.jpg
https://cdn.ncbi.nlm.nih.gov/pmc/blobs/6828/5407835/32f4f03c39fd/pone.0176147.g002.jpg
https://cdn.ncbi.nlm.nih.gov/pmc/blobs/6828/5407835/e029e5a753c9/pone.0176147.g003.jpg
https://cdn.ncbi.nlm.nih.gov/pmc/blobs/6828/5407835/e39a630b62fc/pone.0176147.g004.jpg
https://cdn.ncbi.nlm.nih.gov/pmc/blobs/6828/5407835/b0e9c09fc9f9/pone.0176147.g005.jpg
https://cdn.ncbi.nlm.nih.gov/pmc/blobs/6828/5407835/53d195672499/pone.0176147.g006.jpg
https://cdn.ncbi.nlm.nih.gov/pmc/blobs/6828/5407835/7fe18d1108c9/pone.0176147.g007.jpg

相似文献

1
Nestin expression is upregulated in the fibrotic rat heart and is localized in collagen-expressing mesenchymal cells and interstitial CD31(+)- cells.巢蛋白在纤维化大鼠心脏中表达上调,且定位于表达胶原蛋白的间充质细胞和间质CD31(+)细胞中。
PLoS One. 2017 Apr 27;12(4):e0176147. doi: 10.1371/journal.pone.0176147. eCollection 2017.
2
Endothelial and Epithelial Cell Transition to a Mesenchymal Phenotype Was Delineated by Nestin Expression.内皮细胞和上皮细胞向间充质表型的转变通过巢蛋白表达来描绘。
J Cell Physiol. 2016 Jul;231(7):1601-10. doi: 10.1002/jcp.25257. Epub 2015 Dec 2.
3
Nestin is a marker of lung remodeling secondary to myocardial infarction and type I diabetes in the rat.巢蛋白是大鼠心肌梗死和I型糖尿病继发肺重塑的标志物。
J Cell Physiol. 2015 Jan;230(1):170-9. doi: 10.1002/jcp.24696.
4
Erythropoietin attenuates cardiac dysfunction by increasing myocardial angiogenesis and inhibiting interstitial fibrosis in diabetic rats.促红细胞生成素通过增加心肌血管生成和抑制糖尿病大鼠的间质纤维化来减轻心脏功能障碍。
Cardiovasc Diabetol. 2012 Sep 7;11:105. doi: 10.1186/1475-2840-11-105.
5
Embryonic smooth muscle myosin heavy chain SMemb is expressed in pressure-overloaded cardiac fibroblasts.胚胎平滑肌肌球蛋白重链SMemb在压力超负荷的心脏成纤维细胞中表达。
Jpn Heart J. 1999 Nov;40(6):803-18. doi: 10.1536/jhj.40.803.
6
Renin-angiotensin system and myocardial collagen matrix: modulation of cardiac fibroblast function by angiotensin II type 1 receptor antagonism.肾素-血管紧张素系统与心肌胶原基质:1型血管紧张素II受体拮抗剂对心脏成纤维细胞功能的调节
J Hypertens Suppl. 1997 Dec;15(6):S13-9.
7
The role of KCa3.1 channels in cardiac fibrosis induced by pressure overload in rats.KCa3.1通道在大鼠压力超负荷诱导的心脏纤维化中的作用。
Pflugers Arch. 2015 Nov;467(11):2275-85. doi: 10.1007/s00424-015-1694-4. Epub 2015 Feb 27.
8
Nestin upregulation characterizes vascular remodeling secondary to hypertension in the rat.巢蛋白上调是大鼠高血压继发血管重塑的特征。
Am J Physiol Heart Circ Physiol. 2015 May 15;308(10):H1265-74. doi: 10.1152/ajpheart.00804.2014. Epub 2015 Mar 13.
9
Pharmacologic inhibition of the enzymatic effects of tissue transglutaminase reduces cardiac fibrosis and attenuates cardiomyocyte hypertrophy following pressure overload.药物抑制组织转谷氨酰胺酶的酶作用可减少压力超负荷后的心肌纤维化并减轻心肌细胞肥大。
J Mol Cell Cardiol. 2018 Apr;117:36-48. doi: 10.1016/j.yjmcc.2018.02.016. Epub 2018 Mar 2.
10
Losartan Attenuates Myocardial Endothelial-To-Mesenchymal Transition in Spontaneous Hypertensive Rats via Inhibiting TGF-β/Smad Signaling.氯沙坦通过抑制TGF-β/Smad信号通路减轻自发性高血压大鼠心肌内皮-间充质转化
PLoS One. 2016 May 13;11(5):e0155730. doi: 10.1371/journal.pone.0155730. eCollection 2016.

引用本文的文献

1
Adaptive and Pathological Changes of the Cardiac Muscle in a Mouse Model of Renocardiac Syndrome: The Role of Nestin-Positive Cells.肾心综合征小鼠模型中心肌的适应性和病理性变化:巢蛋白阳性细胞的作用
Int J Mol Sci. 2025 Aug 21;26(16):8100. doi: 10.3390/ijms26168100.
2
Nestin and Notch3 collaboratively regulate angiogenesis, collagen production, and endothelial-mesenchymal transition in lung endothelial cells.巢蛋白和 Notch3 共同调节肺内皮细胞中的血管生成、胶原生成和内皮-间充质转化。
Cell Commun Signal. 2023 Sep 21;21(1):247. doi: 10.1186/s12964-023-01099-z.
3
Nestin expression in intact and hypertrophic myocardium of spontaneously hypertensive rats during aging.

本文引用的文献

1
Genetic lineage tracing defines myofibroblast origin and function in the injured heart.遗传谱系追踪定义了心肌梗死后损伤心脏中肌成纤维细胞的起源和功能。
Nat Commun. 2016 Jul 22;7:12260. doi: 10.1038/ncomms12260.
2
Nestin Expressed by Pre-Existing Cardiomyocytes Recapitulated in Part an Embryonic Phenotype; Suppressive Role of p38 MAPK.由已存在的心肌细胞表达的巢蛋白部分重现了胚胎表型;p38丝裂原活化蛋白激酶的抑制作用。
J Cell Physiol. 2017 Jul;232(7):1717-1727. doi: 10.1002/jcp.25496. Epub 2016 Jul 27.
3
The Biological Basis for Cardiac Repair After Myocardial Infarction: From Inflammation to Fibrosis.
衰老过程中心房肽在自发性高血压大鼠正常和肥厚心肌中的表达。
J Muscle Res Cell Motil. 2024 Jun;45(2):41-51. doi: 10.1007/s10974-023-09641-9. Epub 2023 Jan 24.
4
Nestin-Expressing Cells in the Lung: The Bad and the Good Parts.肺内巢蛋白阳性细胞:好坏兼具。
Cells. 2021 Dec 4;10(12):3413. doi: 10.3390/cells10123413.
5
Reprogramming oral epithelial keratinocytes into a pluripotent phenotype for tissue regeneration.将口腔上皮角质细胞重编程为多能表型以进行组织再生。
Clin Exp Dent Res. 2021 Dec;7(6):1112-1121. doi: 10.1002/cre2.455. Epub 2021 May 22.
6
p38α MAPK inhibition translates to cell cycle re-entry of neonatal rat ventricular cardiomyocytes and de novo nestin expression in response to thrombin and after apex resection.p38α MAPK 抑制作用可使新生大鼠心室心肌细胞重新进入细胞周期,并在凝血酶刺激和心尖切除后重新表达巢蛋白。
Sci Rep. 2019 Jun 3;9(1):8203. doi: 10.1038/s41598-019-44712-3.
7
Bioengineered human acellular vessels recellularize and evolve into living blood vessels after human implantation.生物工程化的人去细胞血管在植入人体后会重新内皮化并演变成有功能的血管。
Sci Transl Med. 2019 Mar 27;11(485). doi: 10.1126/scitranslmed.aau6934.
8
Prominence of nestin-expressing Schwann cells in bone marrow of patients with myelodysplastic syndromes with severe fibrosis.严重纤维化的骨髓增生异常综合征患者骨髓中表达巢蛋白的雪旺细胞增多。
Int J Hematol. 2019 Mar;109(3):309-318. doi: 10.1007/s12185-018-02576-9. Epub 2019 Jan 10.
9
PDGFR-β-Positive Perivascular Adventitial Cells Expressing Nestin Contribute to Fibrotic Scar Formation in the Striatum of 3-NP Intoxicated Rats.表达巢蛋白的血小板衍生生长因子受体β阳性血管周围外膜细胞促成3-硝基丙酸中毒大鼠纹状体的纤维化瘢痕形成。
Front Mol Neurosci. 2018 Nov 5;11:402. doi: 10.3389/fnmol.2018.00402. eCollection 2018.
10
DNMT3A controls miR-200b in cardiac fibroblast autophagy and cardiac fibrosis.DNMT3A 调控心肌成纤维细胞自噬和心肌纤维化中的 miR-200b。
Inflamm Res. 2018 Aug;67(8):681-690. doi: 10.1007/s00011-018-1159-2. Epub 2018 May 21.
心肌梗死后心脏修复的生物学基础:从炎症到纤维化
Circ Res. 2016 Jun 24;119(1):91-112. doi: 10.1161/CIRCRESAHA.116.303577.
4
Endothelial and Epithelial Cell Transition to a Mesenchymal Phenotype Was Delineated by Nestin Expression.内皮细胞和上皮细胞向间充质表型的转变通过巢蛋白表达来描绘。
J Cell Physiol. 2016 Jul;231(7):1601-10. doi: 10.1002/jcp.25257. Epub 2015 Dec 2.
5
Endothelial Cells Expressing Endothelial and Mesenchymal Cell Gene Products in Lung Tissue From Patients With Systemic Sclerosis-Associated Interstitial Lung Disease.系统性硬化症相关间质性肺病患者肺组织中表达内皮细胞和间充质细胞基因产物的内皮细胞。
Arthritis Rheumatol. 2016 Jan;68(1):210-7. doi: 10.1002/art.39421.
6
Nestin overexpression promotes the embryonic development of heart and brain through the regulation of cell proliferation.巢蛋白过表达通过调节细胞增殖促进心脏和大脑的胚胎发育。
Brain Res. 2015 Jun 12;1610:1-11. doi: 10.1016/j.brainres.2015.03.044. Epub 2015 Apr 3.
7
A novel profibrotic mechanism mediated by TGFβ-stimulated collagen prolyl hydroxylase expression in fibrotic lung mesenchymal cells.一种由转化生长因子β刺激的纤维化肺间充质细胞中胶原蛋白脯氨酰羟化酶表达介导的新型促纤维化机制。
J Pathol. 2015 Jul;236(3):384-94. doi: 10.1002/path.4530. Epub 2015 Apr 8.
8
Nestin upregulation characterizes vascular remodeling secondary to hypertension in the rat.巢蛋白上调是大鼠高血压继发血管重塑的特征。
Am J Physiol Heart Circ Physiol. 2015 May 15;308(10):H1265-74. doi: 10.1152/ajpheart.00804.2014. Epub 2015 Mar 13.
9
Protein kinase Cα mediates erlotinib resistance in lung cancer cells.蛋白激酶Cα介导肺癌细胞对厄洛替尼的耐药性。
Mol Pharmacol. 2015 May;87(5):832-41. doi: 10.1124/mol.115.097725. Epub 2015 Feb 27.
10
Developmental heterogeneity of cardiac fibroblasts does not predict pathological proliferation and activation.心脏成纤维细胞的发育异质性不能预测病理性增殖和激活。
Circ Res. 2014 Sep 12;115(7):625-35. doi: 10.1161/CIRCRESAHA.115.303794. Epub 2014 Jul 18.