Suppr超能文献

F8-TNF-α在早期和进展性转移性骨肉瘤模型中的评估

Evaluation of F8-TNF-α in Models of Early and Progressive Metastatic Osteosarcoma.

作者信息

Robl Bernhard, Botter Sander Martijn, Boro Aleksandar, Meier Daniela, Neri Dario, Fuchs Bruno

机构信息

Laboratory for Orthopedic Research, Department of Orthopedics, Balgrist University Hospital, Zurich, Switzerland.

Institute of Pharmaceutical Sciences, ETH Zurich, Zurich, Switzerland.

出版信息

Transl Oncol. 2017 Jun;10(3):419-430. doi: 10.1016/j.tranon.2017.02.005. Epub 2017 Apr 25.

Abstract

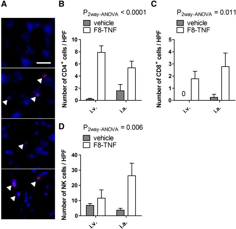
The targeted delivery of tumor necrosis factor-α (TNF-α) with antibodies specific to splice isoforms of fibronectin [e.g., F8-TNF, specific to the extra-domain A (EDA) domain of fibronectin] has already shown efficacy against experimental sarcomas but has not yet been investigated in orthotopic sarcomas. Here, we investigated F8-TNF in a syngeneic K7 M2-derived orthotopic model of osteosarcoma as a treatment against pulmonary metastases, the most frequent cause of osteosarcoma-related death. Immunofluorescence on human osteosarcoma tissue confirmed the presence of EDA in primary tumors (PTs) as well as metastases. In mice, the efficacy of F8-TNF against PTs and early pulmonary metastases was evaluated. Intratibial PT growth was not affected by F8-TNF, yet early micrometastases were reduced possibly due to an F8-TNF-dependent attraction of pulmonary CD4, CD8, and natural killer cells. Furthermore, immunofluorescence revealed stronger expression of EDA in early pulmonary metastases compared with PT tissue. To study progressing pulmonary metastases, a hind limb amputation model was established, and the efficacy of F8-TNF, alone or combined with doxorubicin, was investigated. Despite the presence of EDA in metastases, no inhibition of progressive metastatic growth was detected. No significant differences in numbers of CD4 or CD8 cells or F4/80 and Ly6G myeloid-derived cells were observed, although a strong association between metastatic growth and presence of pulmonary Ly6G myeloid-derived cells was detected. In summary, these findings demonstrate the potential of F8-TNF in activating the immune system and reducing early metastatic growth yet suggest a lack of efficacy of F8-TNF alone or combined with doxorubicin against progressing osteosarcoma metastases.

摘要

用针对纤连蛋白剪接异构体的抗体(例如,对纤连蛋白的额外结构域A(EDA)结构域具有特异性的F8-TNF)靶向递送肿瘤坏死因子-α(TNF-α)已显示出对实验性肉瘤有效,但尚未在原位肉瘤中进行研究。在此,我们在同基因K7 M2衍生的骨肉瘤原位模型中研究了F8-TNF作为治疗肺转移的药物,肺转移是骨肉瘤相关死亡的最常见原因。对人骨肉瘤组织进行免疫荧光检查证实原发性肿瘤(PTs)以及转移灶中存在EDA。在小鼠中,评估了F8-TNF对PTs和早期肺转移的疗效。胫骨内PT生长不受F8-TNF影响,但早期微转移可能由于F8-TNF依赖的肺CD4、CD8和自然杀伤细胞的吸引而减少。此外,免疫荧光显示与PT组织相比,早期肺转移灶中EDA表达更强。为了研究进展性肺转移,建立了后肢截肢模型,并研究了F8-TNF单独或与阿霉素联合使用的疗效。尽管转移灶中存在EDA,但未检测到对进展性转移生长的抑制作用。未观察到CD4或CD8细胞数量或F4/80和Ly6G髓系来源细胞数量有显著差异,尽管检测到转移生长与肺Ly6G髓系来源细胞的存在之间有很强的关联。总之,这些发现证明了F8-TNF在激活免疫系统和减少早期转移生长方面的潜力,但表明F8-TNF单独或与阿霉素联合使用对进展性骨肉瘤转移缺乏疗效。

https://cdn.ncbi.nlm.nih.gov/pmc/blobs/69d5/5406547/8e346238e33c/gr6.jpg

文献检索

告别复杂PubMed语法,用中文像聊天一样搜索,搜遍4000万医学文献。AI智能推荐,让科研检索更轻松。

立即免费搜索

文件翻译

保留排版,准确专业,支持PDF/Word/PPT等文件格式,支持 12+语言互译。

免费翻译文档

深度研究

AI帮你快速写综述,25分钟生成高质量综述,智能提取关键信息,辅助科研写作。

立即免费体验