Suppr超能文献

化学物质和病原体引起的炎症会破坏肠道微生物组。

Chemical and pathogen-induced inflammation disrupt the murine intestinal microbiome.

机构信息

Department of Microbiology, The Ohio State University, 484 W. 12th Avenue, 440 Biological Sciences Building, Columbus, OH, 43210, USA.

Department of Microbial Infection and Immunity, The Ohio State University, Columbus, OH, 43210, USA.

出版信息

Microbiome. 2017 Apr 27;5(1):47. doi: 10.1186/s40168-017-0264-8.

Abstract

BACKGROUND

Salmonella is one of the most significant food-borne pathogens to affect humans and agriculture. While it is well documented that Salmonella infection triggers host inflammation, the impacts on the gut environment are largely unknown. A CBA/J mouse model was used to evaluate intestinal responses to Salmonella-induced inflammation. In parallel, we evaluated chemically induced inflammation by dextran sodium sulfate (DSS) and a non-inflammation control. We profiled gut microbial diversity by sequencing 16S ribosomal ribonucleic acid (rRNA) genes from fecal and cecal samples. These data were correlated to the inflammation marker lipocalin-2 and short-chain fatty acid concentrations.

RESULTS

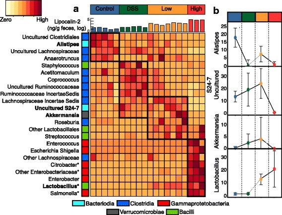
We demonstrated that inflammation, chemically or biologically induced, restructures the chemical and microbial environment of the gut over a 16-day period. We observed that the ten mice within the Salmonella treatment group had a variable Salmonella relative abundance, with three high responding mice dominated by >46% Salmonella at later time points and the remaining seven mice denoted as low responders. These low- and high-responding Salmonella groups, along with the chemical DSS treatment, established an inflammation gradient with chemical and low levels of Salmonella having at least 3 log-fold lower lipocalin-2 concentration than the high-responding Salmonella mice. Total short-chain fatty acid and individual butyrate concentrations each negatively correlated with inflammation levels. Microbial communities were also structured along this inflammation gradient. Low levels of inflammation, regardless of chemical or biological induction, enriched for Akkermansia spp. in the Verrucomicrobiaceae and members of the Bacteroidetes family S24-7. Relative to the control or low inflammation groups, high levels of Salmonella drastically decreased the overall microbial diversity, specifically driven by the reduction of Alistipes and Lachnospiraceae in the Bacteroidetes and Firmicutes phyla, respectively. Conversely, members of the Enterobacteriaceae and Lactobacillus were positively correlated to high levels of Salmonella-induced inflammation.

CONCLUSIONS

Our results show that enteropathogenic infection and intestinal inflammation are interrelated factors modulating gut homeostasis. These findings may prove informative with regard to prophylactic or therapeutic strategies to prevent disruption of microbial communities, or promote their restoration.

摘要

背景

沙门氏菌是影响人类和农业的最重要的食源性病原体之一。虽然已有大量文献记载沙门氏菌感染会引发宿主炎症,但对肠道环境的影响在很大程度上尚不清楚。本研究使用 CBA/J 小鼠模型来评估肠道对沙门氏菌诱导的炎症的反应。同时,我们通过检测粪便和盲肠样本中 16S 核糖体核糖核酸(rRNA)基因来评估化学诱导的炎症(通过葡聚糖硫酸钠(DSS))和非炎症对照。我们将这些数据与炎症标志物脂氧素-2 和短链脂肪酸浓度相关联。

结果

我们证明了化学或生物诱导的炎症会在 16 天内重塑肠道的化学和微生物环境。我们观察到,沙门氏菌处理组的 10 只小鼠中沙门氏菌的相对丰度存在差异,其中 3 只高反应小鼠在后期时间点的沙门氏菌丰度超过 46%,而其余 7 只小鼠被标记为低反应者。这些低反应和高反应的沙门氏菌组,以及化学 DSS 处理组,建立了一个炎症梯度,化学和低水平的沙门氏菌的脂氧素-2 浓度比高反应的沙门氏菌小鼠至少低 3 个对数倍。总的短链脂肪酸和各个丁酸盐的浓度都与炎症水平呈负相关。微生物群落也沿着这个炎症梯度进行了结构调整。无论化学或生物诱导,低水平的炎症都会使阿克曼氏菌属在疣微菌科和拟杆菌门 S24-7 家族中富集。与对照组或低炎症组相比,高水平的沙门氏菌极大地降低了整体微生物多样性,这主要是由于厚壁菌门和拟杆菌门中阿利斯特氏菌和lachnospiraceae 的减少。相反,肠杆菌科和乳杆菌属的成员与高水平的沙门氏菌诱导的炎症呈正相关。

结论

我们的研究结果表明,肠致病性感染和肠道炎症是相互关联的因素,调节肠道内稳态。这些发现可能对预防微生物群落的破坏或促进其恢复的预防性或治疗性策略具有启示意义。

https://cdn.ncbi.nlm.nih.gov/pmc/blobs/f619/5408407/ac8896e241d6/40168_2017_264_Fig1_HTML.jpg

文献检索

告别复杂PubMed语法,用中文像聊天一样搜索,搜遍4000万医学文献。AI智能推荐,让科研检索更轻松。

立即免费搜索

文件翻译

保留排版,准确专业,支持PDF/Word/PPT等文件格式,支持 12+语言互译。

免费翻译文档

深度研究

AI帮你快速写综述,25分钟生成高质量综述,智能提取关键信息,辅助科研写作。

立即免费体验