Suppr超能文献

二甲双胍通过一种涉及晚期 SV40 因子/极光激酶 A 的新型信号通路破坏口腔鳞状细胞癌的恶性行为。

Metformin disrupts malignant behavior of oral squamous cell carcinoma via a novel signaling involving Late SV40 factor/Aurora-A.

机构信息

Institute for Translational Research in Biomedicine, Kaohsiung Chang Gung Memorial Hospital, Kaohsiung, Taiwan.

Department of Applied Chemistry, and Graduate Institute of Biomedicine and Biomedical Technology, National Chi Nan University, Nantou, Taiwan.

出版信息

Sci Rep. 2017 May 2;7(1):1358. doi: 10.1038/s41598-017-01353-8.

Abstract

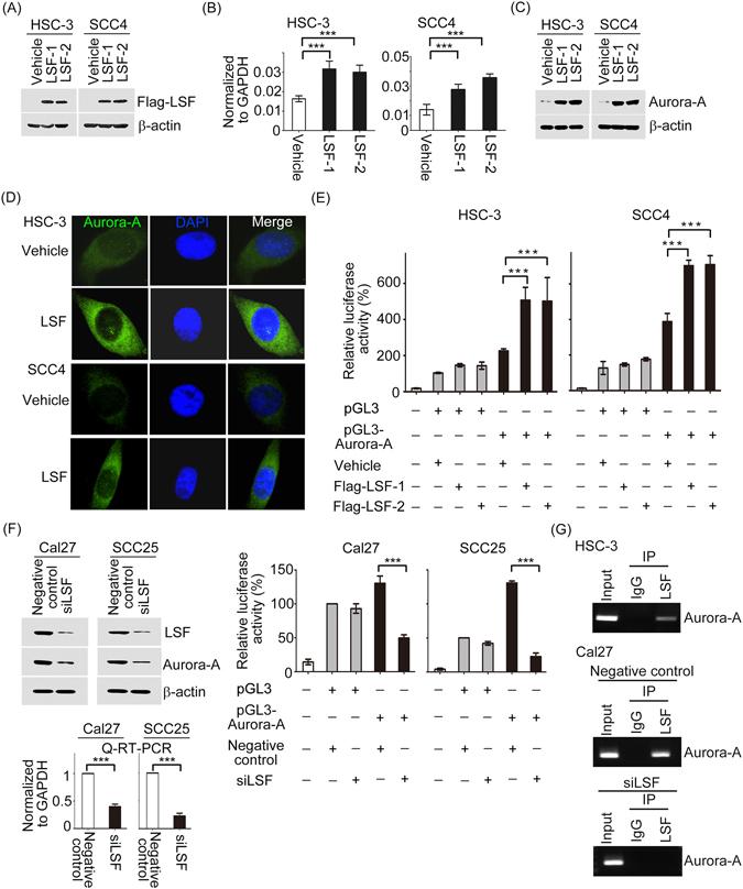
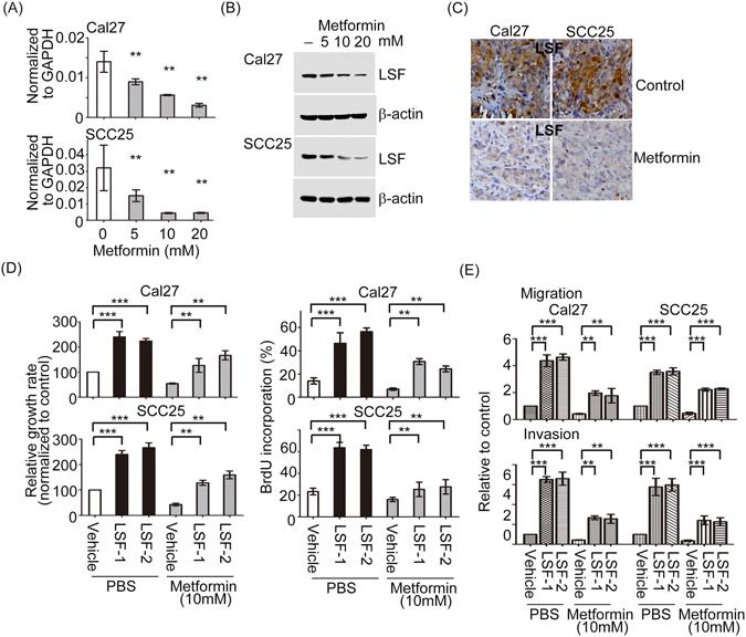
Conventional therapeutic processes in patient with OSCC are associated with several unfavorable effects leading to patients with poor survival rate. Metformin has been shown to protect against a variety of specific diseases, including cancer. However, the precise roles and mechanisms underlying the therapeutic effects of metformin on OSCC remain elusive. In the current study, in vitro and xenograft model experiments revealed that metformin inhibited growth and metastasis of oral cancer cells. Importantly, metformin-restrained tumorigenesis of oral cancer was accompanied with strong decrease of both Aurora-A and Late SV40 Factor (LSF) expressions. Furthermore, LSF contributed to Aurora-A-elicited malignancy behaviors of oral cancer via binding to the promoter region of Aurora-A. A significant correlation was observed between LSF and Aurora-A levels in a cohort of specimens of oral cancer. These findings showed that a novel LSF/Aurora-A-signaling inhibition supports the rationale of using metformin as potential OSCC therapeutics.

摘要

在患有 OSCC 的患者中,常规治疗过程与多种不良影响相关,导致患者的生存率较差。二甲双胍已被证明可预防多种特定疾病,包括癌症。然而,二甲双胍对 OSCC 的治疗作用的确切作用和机制仍不清楚。在本研究中,体外和异种移植模型实验表明,二甲双胍抑制口腔癌细胞的生长和转移。重要的是,二甲双胍抑制口腔癌的发生伴随着 Aurora-A 和晚期 SV40 因子 (LSF) 表达的强烈下降。此外,LSF 通过与 Aurora-A 启动子区域结合,促进口腔癌细胞中 Aurora-A 引发的恶性行为。在一组口腔癌标本中观察到 LSF 和 Aurora-A 水平之间存在显著相关性。这些发现表明,一种新型的 LSF/Aurora-A 信号抑制为使用二甲双胍作为潜在的 OSCC 治疗药物提供了依据。

https://cdn.ncbi.nlm.nih.gov/pmc/blobs/add1/5430965/2340ee2e65d9/41598_2017_1353_Fig1_HTML.jpg

文献AI研究员

20分钟写一篇综述,助力文献阅读效率提升50倍。

立即体验

用中文搜PubMed

大模型驱动的PubMed中文搜索引擎

马上搜索

文档翻译

学术文献翻译模型,支持多种主流文档格式。

立即体验