Lee Hyung Chul, Jung Seung Hee, Hwang Hyun Jung, Kang Donghee, De Supriyo, Dudekula Dawood B, Martindale Jennifer L, Park Byungkyu, Park Seung Kuk, Lee Eun Kyung, Lee Jeong-Hwa, Jeong Sunjoo, Han Kyungsook, Park Heon Joo, Ko Young-Gyu, Gorospe Myriam, Lee Jae-Seon
Department of Molecular Medicine, Medical Research Center, Inha University College of Medicine, Incheon 22212, Korea.
Medical Research Center, Inha University College of Medicine, Incheon 22212, Korea.
Nucleic Acids Res. 2017 Jun 20;45(11):6894-6910. doi: 10.1093/nar/gkx307.
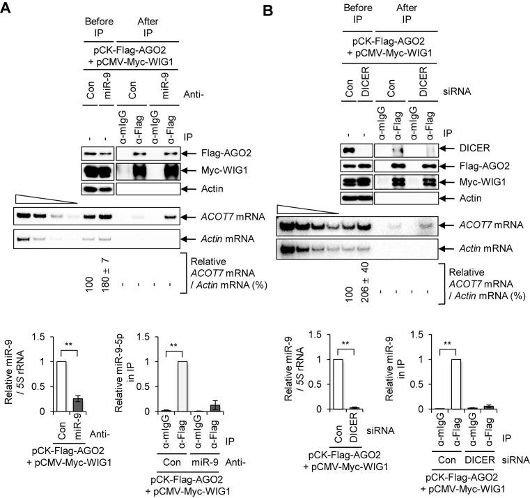
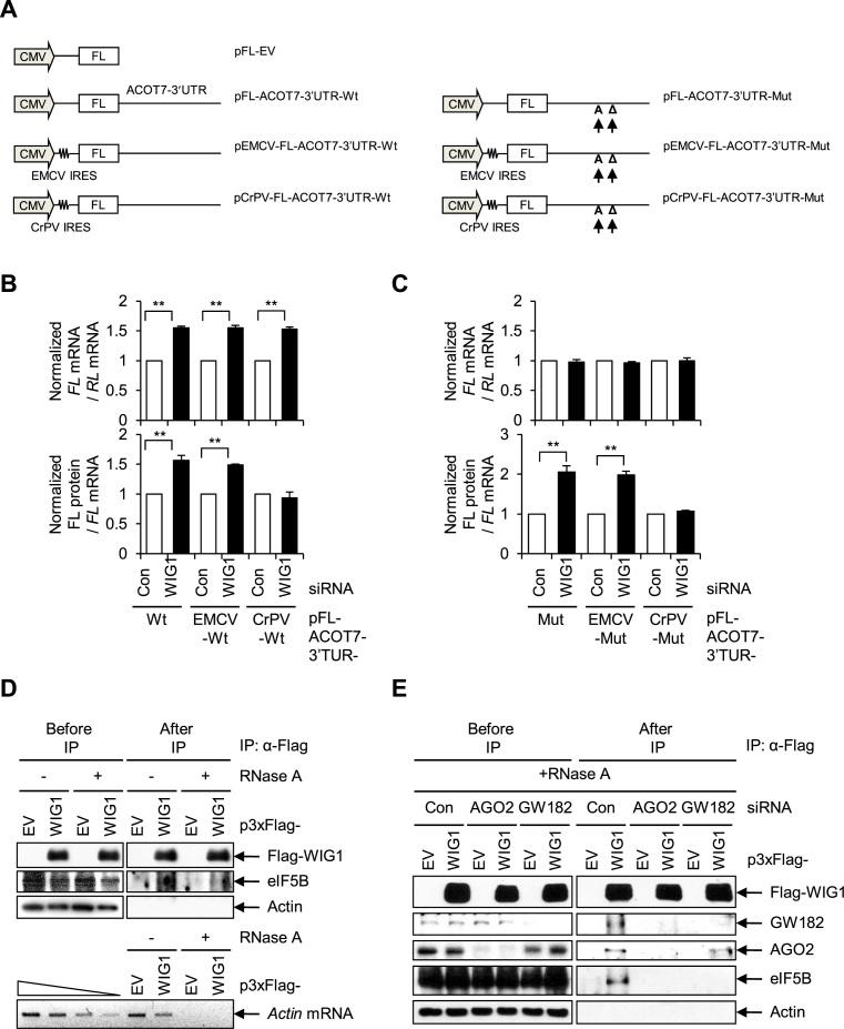
RNA-binding proteins (RBPs) are involved in mRNA splicing, maturation, transport, translation, storage and turnover. Here, we identified ACOT7 mRNA as a novel target of human WIG1. ACOT7 mRNA decay was triggered by the microRNA miR-9 in a WIG1-dependent manner via classic recruitment of Argonaute 2 (AGO2). Interestingly, AGO2 was also recruited to ACOT7 mRNA in a WIG1-dependent manner in the absence of miR-9, which indicates an alternative model whereby WIG1 controls AGO2-mediated gene silencing. The WIG1-AGO2 complex attenuated translation initiation via an interaction with translation initiation factor 5B (eIF5B). These results were confirmed using a WIG1 tethering system based on the MS2 bacteriophage coat protein and a reporter construct containing an MS2-binding site, and by immunoprecipitation of WIG1 and detection of WIG1-associated proteins using liquid chromatography-tandem mass spectrometry. We also identified WIG1-binding motifs using photoactivatable ribonucleoside-enhanced crosslinking and immunoprecipitation analyses. Altogether, our data indicate that WIG1 governs the miRNA-dependent and the miRNA-independent recruitment of AGO2 to lower the stability of and suppress the translation of ACOT7 mRNA.
RNA结合蛋白(RBPs)参与mRNA的剪接、成熟、运输、翻译、储存及周转。在此,我们鉴定出ACOT7 mRNA是人类WIG1的一个新靶点。ACOT7 mRNA的降解由微小RNA miR-9以WIG1依赖的方式通过经典招募AGO2触发。有趣的是,在没有miR-9的情况下,AGO2也以WIG1依赖的方式被招募到ACOT7 mRNA上,这表明存在一种替代模式,即WIG1控制AGO2介导的基因沉默。WIG1-AGO2复合物通过与翻译起始因子5B(eIF5B)相互作用减弱翻译起始。使用基于MS2噬菌体外壳蛋白的WIG1拴系系统和含有MS2结合位点的报告构建体,以及通过WIG1免疫沉淀和使用液相色谱-串联质谱法检测与WIG1相关的蛋白质,证实了这些结果。我们还使用光活化核糖核苷增强交联和免疫沉淀分析鉴定了WIG1结合基序。总之,我们的数据表明,WIG1控制AGO2的miRNA依赖性和miRNA非依赖性招募,以降低ACOT7 mRNA的稳定性并抑制其翻译。