Suppr超能文献

尿源性干细胞对鱼精蛋白/脂多糖诱导的大鼠间质性膀胱炎模型的治疗作用

Therapeutic effect of urine-derived stem cells for protamine/lipopolysaccharide-induced interstitial cystitis in a rat model.

作者信息

Li Jia, Luo Hui, Dong Xingyou, Liu Qian, Wu Chao, Zhang Teng, Hu Xiaoyan, Zhang Yuanyuan, Song Bo, Li Longkun

机构信息

Department of Urology, Second Affiliated Hospital, Third Military Medical University, Chongqing, 400037, China.

Department of Physical examination, Second Affiliated Hospital, Third Military University, Chongqing, 40037, China.

出版信息

Stem Cell Res Ther. 2017 May 8;8(1):107. doi: 10.1186/s13287-017-0547-9.

Abstract

BACKGROUND

Interstitial cystitis (IC) is a chronic inflammation disorder mainly within the submucosal and muscular layers of the bladder. As the cause of IC remains unknown, no effective treatments are currently available. Administration of stem cell provides a potential for treatment of IC.

METHODS

This study was conducted using urine-derived stem cells (USCs) for protamine/lipopolysaccharide (PS/LPS)-induced interstitial cystitis in a rodent model. In total, 60 female Sprague-Dawley rats were randomized into three experimental groups (n = 5/group): sham controls; IC model alone; and IC animals intravenously treated with USCs (1.2 × 10 suspended in 0.2 ml phosphate-buffered saline (PBS).

RESULTS

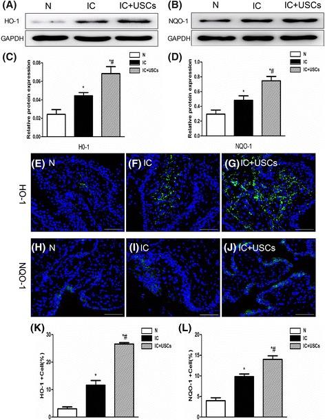
Our data showed that the bladder micturition function was significantly improved in IC animals intravenously treated with USCs compared to those in the IC model alone group. The amount of antioxidants and antiapoptotic protein biomarkers heme oxygenase (HO)-1, NAD(P)H quinine oxidoreductase (NQO)-1, and Bcl-2 within the bladder tissues were significantly higher in IC animals intravenously treated with USCs and lower in the sham controls group as assessed by Western blot and immunofluorescent staining. In addition, the expression of autophagy-related protein LC3A was significantly higher in the IC model alone group than that in IC animals intravenously treated with USCs. Inflammatory biomarkers and apoptotic biomarkers (interleukin (IL)-6, tumor necrosis factor (TNF)α, nuclear factor (NF)-κB, caspase 3, and Bax) and the downstream inflammatory and oxidative stress biomarkers (endoplasmic reticulum stress and autophagy-related protein (GRP78, LC3, Beclin1)) in the bladder tissue revealed statistically different results between groups.

CONCLUSIONS

USCs restored the bladder function and histological construction via suppressing oxidative stress, inflammatory reaction, and apoptotic processes in a PS/LPS-induced IC rodent model, which provides potential for treatment of patients with IC.

摘要

背景

间质性膀胱炎(IC)是一种主要发生在膀胱黏膜下层和肌层的慢性炎症性疾病。由于IC的病因尚不清楚,目前尚无有效的治疗方法。干细胞给药为IC的治疗提供了一种可能性。

方法

本研究使用尿液来源的干细胞(USCs)对鱼精蛋白/脂多糖(PS/LPS)诱导的啮齿动物间质性膀胱炎模型进行实验。总共60只雌性Sprague-Dawley大鼠被随机分为三个实验组(每组n = 5):假手术对照组;单纯IC模型组;以及接受USCs静脉注射治疗的IC动物组(1.2×10个细胞悬浮于0.2 ml磷酸盐缓冲盐水(PBS)中)。

结果

我们的数据显示,与单纯IC模型组相比,接受USCs静脉注射治疗的IC动物的膀胱排尿功能显著改善。通过蛋白质免疫印迹法和免疫荧光染色评估发现,接受USCs静脉注射治疗的IC动物膀胱组织内抗氧化剂和抗凋亡蛋白生物标志物血红素加氧酶(HO)-1、NAD(P)H醌氧化还原酶(NQO)-1和Bcl-2的含量显著高于单纯IC模型组,而在假手术对照组中含量较低。此外,单纯IC模型组中自噬相关蛋白LC3A的表达显著高于接受USCs静脉注射治疗的IC动物组。膀胱组织中的炎症生物标志物和凋亡生物标志物(白细胞介素(IL)-6、肿瘤坏死因子(TNF)α、核因子(NF)-κB、半胱天冬酶3和Bax)以及下游炎症和氧化应激生物标志物(内质网应激和自噬相关蛋白(GRP78、LC3、Beclin1))在各组之间显示出统计学上的差异。

结论

在PS/LPS诱导的IC啮齿动物模型中,USCs通过抑制氧化应激、炎症反应和凋亡过程恢复了膀胱功能和组织学结构,这为IC患者的治疗提供了可能性。

https://cdn.ncbi.nlm.nih.gov/pmc/blobs/956f/5422864/6a8ae4b57427/13287_2017_547_Fig1_HTML.jpg

文献AI研究员

20分钟写一篇综述,助力文献阅读效率提升50倍。

立即体验

用中文搜PubMed

大模型驱动的PubMed中文搜索引擎

马上搜索

文档翻译

学术文献翻译模型,支持多种主流文档格式。

立即体验