He Bin Z, Zhou Xu, O'Shea Erin K
Faculty of Arts and Sciences Center for Systems Biology, Howard Hughes Medical Institute, Harvard University, Cambridge, United States.
Department of Molecular and Cellular Biology, Harvard University, Cambridge, United States.
Elife. 2017 May 9;6:e25157. doi: 10.7554/eLife.25157.
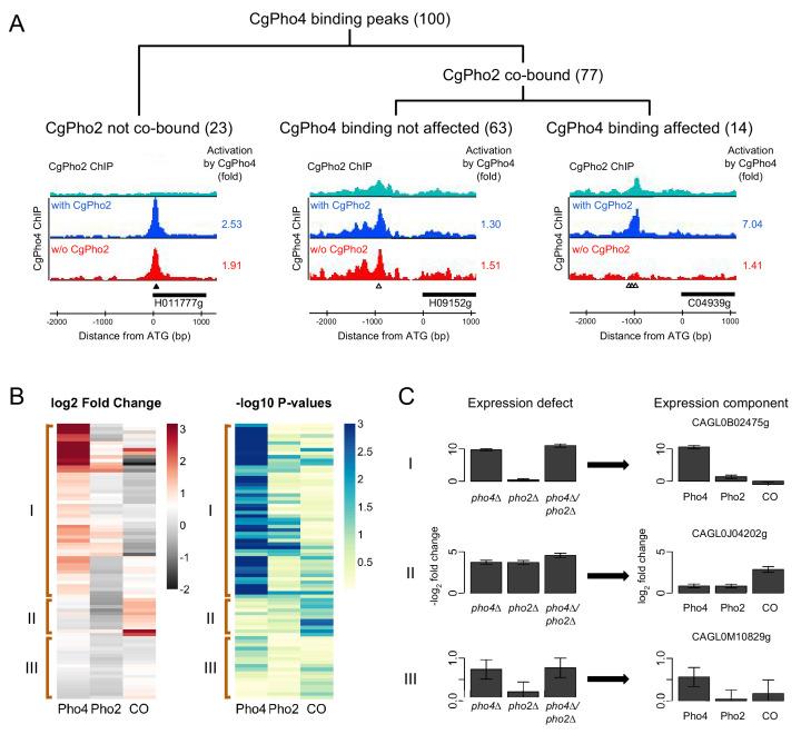
Although combinatorial regulation is a common feature in gene regulatory networks, how it evolves and affects network structure and function is not well understood. In , the phosphate starvation (PHO) responsive transcription factors Pho4 and Pho2 are required for gene induction and survival during phosphate starvation. In the related human commensal , Pho4 is required but Pho2 is dispensable for survival in phosphate starvation and is only partially required for inducing PHO genes. Phylogenetic survey suggests that reduced dependence on Pho2 evolved in and closely related species. In , less Pho2-dependent Pho4 orthologs induce more genes. In , its Pho4 binds to more locations and induces three times as many genes as Pho4 in does. Our work shows how evolution of combinatorial regulation allows for rapid expansion of a gene regulatory network's targets, possibly extending its physiological functions.
尽管组合调控是基因调控网络的一个共同特征,但它如何进化以及如何影响网络结构和功能仍未得到很好的理解。在酿酒酵母中,磷酸盐饥饿(PHO)响应转录因子Pho4和Pho2是磷酸盐饥饿期间基因诱导和生存所必需的。在相关的人类共生菌白色念珠菌中,Pho4是必需的,但Pho2对于磷酸盐饥饿期间的生存是可有可无的,并且仅部分参与诱导PHO基因。系统发育调查表明,对Pho2的依赖性降低是在白色念珠菌及其密切相关物种中进化而来的。在白色念珠菌中,对Pho2依赖性较低的Pho4直系同源物诱导更多基因。在热带念珠菌中,其Pho4结合到更多位点,诱导的基因数量是酿酒酵母中Pho4的三倍。我们的研究表明组合调控的进化如何使基因调控网络的靶标得以快速扩展,可能会扩展其生理功能。