• 文献检索
  • 文档翻译
  • 深度研究
  • 学术资讯
  • Suppr Zotero 插件Zotero 插件
  • 邀请有礼
  • 套餐&价格
  • 历史记录
应用&插件
Suppr Zotero 插件Zotero 插件浏览器插件Mac 客户端Windows 客户端微信小程序
定价
高级版会员购买积分包购买API积分包
服务
文献检索文档翻译深度研究API 文档MCP 服务
关于我们
关于 Suppr公司介绍联系我们用户协议隐私条款
关注我们

Suppr 超能文献

核心技术专利:CN118964589B侵权必究
粤ICP备2023148730 号-1Suppr @ 2026

文献检索

告别复杂PubMed语法,用中文像聊天一样搜索,搜遍4000万医学文献。AI智能推荐,让科研检索更轻松。

立即免费搜索

文件翻译

保留排版,准确专业,支持PDF/Word/PPT等文件格式,支持 12+语言互译。

免费翻译文档

深度研究

AI帮你快速写综述,25分钟生成高质量综述,智能提取关键信息,辅助科研写作。

立即免费体验

雷帕霉素通过自噬和p62依赖性方式抑制NLRP3炎性小体-p38丝裂原活化蛋白激酶-NFκB途径来调节巨噬细胞活化。

Rapamycin regulates macrophage activation by inhibiting NLRP3 inflammasome-p38 MAPK-NFκB pathways in autophagy- and p62-dependent manners.

作者信息

Ko Jung Hwa, Yoon Sun-Ok, Lee Hyun Ju, Oh Joo Youn

机构信息

Department of Ophthalmology, Seoul National University Hospital, 03080, Seoul, Korea.

Laboratory of Ocular Regenerative Medicine and Immunology, Biomedical Research Institute, Seoul National University Hospital, 03080, Seoul, Korea.

出版信息

Oncotarget. 2017 Jun 20;8(25):40817-40831. doi: 10.18632/oncotarget.17256.

DOI:10.18632/oncotarget.17256
PMID:28489580
原文链接:https://pmc.ncbi.nlm.nih.gov/articles/PMC5522223/
Abstract

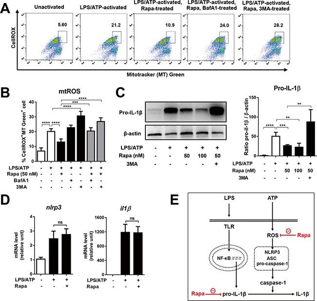
Excessive and prolonged activation of macrophages underlies many inflammatory and autoimmune diseases. To regulate activation and maintain homeostasis, macrophages have multiple intrinsic mechanisms, one of which is modulation through autophagy. Here we demonstrate that autophagy induction by rapamycin suppressed the production of IL-1β and IL-18 in lipopolysaccharide- and adenosine triphosphate-activated macrophages at the post-transcriptional level by eliminating mitochondrial ROS (mtROS) and pro-IL1β in a p62/SQSTM1-dependent manner. In addition, rapamycin activated Nrf2 through up-regulation of p62/SQSTM1, which further contributed to the reduction of mtROS. Reduced IL-1β subsequently diminished the activation of p38 MAPK-NFκB pathways, leading to transcriptional down-regulation of IL-6, IL-8, MCP-1, and IκBα in rapamycin-treated macrophages. Therefore, our results suggest that rapamycin negatively regulates macrophage activation by restricting a feedback loop of NLRP3 inflammasome-p38 MAPK-NFκB pathways in autophagy- and p62/SQSTM1-dependent manners.

摘要

巨噬细胞的过度和持续激活是许多炎症和自身免疫性疾病的基础。为了调节激活并维持内环境稳定,巨噬细胞具有多种内在机制,其中之一是通过自噬进行调节。在此,我们证明雷帕霉素诱导的自噬通过以p62/SQSTM1依赖的方式消除线粒体ROS(mtROS)和前体IL-1β,在转录后水平抑制脂多糖和三磷酸腺苷激活的巨噬细胞中IL-1β和IL-18的产生。此外,雷帕霉素通过上调p62/SQSTM1激活Nrf2,这进一步有助于减少mtROS。减少的IL-1β随后减少了p38 MAPK-NFκB途径的激活,导致雷帕霉素处理的巨噬细胞中IL-6、IL-8、MCP-1和IκBα的转录下调。因此,我们的结果表明,雷帕霉素通过以自噬和p62/SQSTM1依赖的方式限制NLRP3炎性小体-p38 MAPK-NFκB途径的反馈环,对巨噬细胞激活产生负调节作用。

https://cdn.ncbi.nlm.nih.gov/pmc/blobs/bd1b/5522223/373acf0aa783/oncotarget-08-40817-g006.jpg
https://cdn.ncbi.nlm.nih.gov/pmc/blobs/bd1b/5522223/be2f4db618fb/oncotarget-08-40817-g001.jpg
https://cdn.ncbi.nlm.nih.gov/pmc/blobs/bd1b/5522223/6e221ec6754c/oncotarget-08-40817-g002.jpg
https://cdn.ncbi.nlm.nih.gov/pmc/blobs/bd1b/5522223/28736110d1c8/oncotarget-08-40817-g003.jpg
https://cdn.ncbi.nlm.nih.gov/pmc/blobs/bd1b/5522223/f5c7c9043542/oncotarget-08-40817-g004.jpg
https://cdn.ncbi.nlm.nih.gov/pmc/blobs/bd1b/5522223/0bab8e6dc5e2/oncotarget-08-40817-g005.jpg
https://cdn.ncbi.nlm.nih.gov/pmc/blobs/bd1b/5522223/373acf0aa783/oncotarget-08-40817-g006.jpg
https://cdn.ncbi.nlm.nih.gov/pmc/blobs/bd1b/5522223/be2f4db618fb/oncotarget-08-40817-g001.jpg
https://cdn.ncbi.nlm.nih.gov/pmc/blobs/bd1b/5522223/6e221ec6754c/oncotarget-08-40817-g002.jpg
https://cdn.ncbi.nlm.nih.gov/pmc/blobs/bd1b/5522223/28736110d1c8/oncotarget-08-40817-g003.jpg
https://cdn.ncbi.nlm.nih.gov/pmc/blobs/bd1b/5522223/f5c7c9043542/oncotarget-08-40817-g004.jpg
https://cdn.ncbi.nlm.nih.gov/pmc/blobs/bd1b/5522223/0bab8e6dc5e2/oncotarget-08-40817-g005.jpg
https://cdn.ncbi.nlm.nih.gov/pmc/blobs/bd1b/5522223/373acf0aa783/oncotarget-08-40817-g006.jpg

相似文献

1
Rapamycin regulates macrophage activation by inhibiting NLRP3 inflammasome-p38 MAPK-NFκB pathways in autophagy- and p62-dependent manners.雷帕霉素通过自噬和p62依赖性方式抑制NLRP3炎性小体-p38丝裂原活化蛋白激酶-NFκB途径来调节巨噬细胞活化。
Oncotarget. 2017 Jun 20;8(25):40817-40831. doi: 10.18632/oncotarget.17256.
2
Aloe vera downregulates LPS-induced inflammatory cytokine production and expression of NLRP3 inflammasome in human macrophages.芦荟下调脂多糖诱导的人巨噬细胞中炎症细胞因子的产生和 NLRP3 炎性体的表达。
Mol Immunol. 2013 Dec;56(4):471-9. doi: 10.1016/j.molimm.2013.05.005. Epub 2013 Aug 1.
3
Fucoidan Inhibits NLRP3 Inflammasome Activation by Enhancing p62/SQSTM1-Dependent Selective Autophagy to Alleviate Atherosclerosis.岩藻聚糖硫酸酯通过增强 p62/SQSTM1 依赖性自噬来抑制 NLRP3 炎性小体激活,从而缓解动脉粥样硬化。
Oxid Med Cell Longev. 2020 Aug 6;2020:3186306. doi: 10.1155/2020/3186306. eCollection 2020.
4
p38(MAPK)-regulated induction of p62 and NBR1 after photodynamic therapy promotes autophagic clearance of ubiquitin aggregates and reduces reactive oxygen species levels by supporting Nrf2-antioxidant signaling.光动力疗法后p38(丝裂原活化蛋白激酶)调节的p62和NBR1诱导通过支持Nrf2-抗氧化信号促进泛素聚集体的自噬清除并降低活性氧水平。
Free Radic Biol Med. 2014 Feb;67:292-303. doi: 10.1016/j.freeradbiomed.2013.11.010. Epub 2013 Nov 22.
5
HMGB1 promotes the synthesis of pro-IL-1β and pro-IL-18 by activation of p38 MAPK and NF-κB through receptors for advanced glycation end-products in macrophages.高迁移率族蛋白B1(HMGB1)通过巨噬细胞中晚期糖基化终产物受体激活p38丝裂原活化蛋白激酶(p38 MAPK)和核因子κB(NF-κB),从而促进白细胞介素-1β前体(pro-IL-1β)和白细胞介素-18前体(pro-IL-18)的合成。
Asian Pac J Cancer Prev. 2012;13(4):1365-70. doi: 10.7314/apjcp.2012.13.4.1365.
6
Vitamin D Receptor Activation Reduces Hepatic Inflammation via Enhancing Macrophage Autophagy in Cholestatic Mice.维生素D受体激活通过增强胆汁淤积小鼠巨噬细胞自噬减轻肝脏炎症。
Am J Pathol. 2024 Mar;194(3):369-383. doi: 10.1016/j.ajpath.2023.11.016. Epub 2023 Dec 15.
7
Sinigrin inhibits production of inflammatory mediators by suppressing NF-κB/MAPK pathways or NLRP3 inflammasome activation in macrophages.黑芥子硫苷酸钾通过抑制 NF-κB/MAPK 通路或巨噬细胞中 NLRP3 炎性小体的激活来抑制炎症介质的产生。
Int Immunopharmacol. 2017 Apr;45:163-173. doi: 10.1016/j.intimp.2017.01.032. Epub 2017 Feb 20.
8
Graphene quantum dots induce apoptosis, autophagy, and inflammatory response via p38 mitogen-activated protein kinase and nuclear factor-κB mediated signaling pathways in activated THP-1 macrophages.石墨烯量子点通过p38丝裂原活化蛋白激酶和核因子κB介导的信号通路,在活化的THP-1巨噬细胞中诱导细胞凋亡、自噬和炎症反应。
Toxicology. 2015 Jan 2;327:62-76. doi: 10.1016/j.tox.2014.10.011. Epub 2014 Oct 27.
9
Procyanidin B2 inhibits inflammasome-mediated IL-1β production in lipopolysaccharide-stimulated macrophages.原花青素 B2 抑制脂多糖刺激的巨噬细胞中炎性体介导体 IL-1β 的产生。
Mol Nutr Food Res. 2015 Feb;59(2):262-9. doi: 10.1002/mnfr.201400370. Epub 2014 Dec 5.
10
The medicinal fungus Antrodia cinnamomea suppresses inflammation by inhibiting the NLRP3 inflammasome.药用真菌樟芝通过抑制NLRP3炎性小体来抑制炎症。
J Ethnopharmacol. 2014 Aug 8;155(1):154-64. doi: 10.1016/j.jep.2014.04.053. Epub 2014 May 20.

引用本文的文献

1
Autophagy and Bacterial infections.自噬与细菌感染
Autophagy Rep. 2025 Sep 1;4(1):2542904. doi: 10.1080/27694127.2025.2542904. eCollection 2025.
2
Mechanisms and therapeutic perspectives of mitochondrial dysfunction of macrophages in periodontitis.牙周炎中巨噬细胞线粒体功能障碍的机制及治疗前景
Front Cell Infect Microbiol. 2025 Aug 11;15:1634909. doi: 10.3389/fcimb.2025.1634909. eCollection 2025.
3
Modulating mitochondria with natural extract compounds: from bench to clinical therapeutic opportunities for COPD.

本文引用的文献

1
TRIM11 Suppresses AIM2 Inflammasome by Degrading AIM2 via p62-Dependent Selective Autophagy.TRIM11通过依赖p62的选择性自噬降解AIM2来抑制AIM2炎性小体。
Cell Rep. 2016 Aug 16;16(7):1988-2002. doi: 10.1016/j.celrep.2016.07.019. Epub 2016 Aug 4.
2
Impaired autophagy in macrophages promotes inflammatory eye disease.巨噬细胞中自噬功能受损会促进眼部炎症疾病。
Autophagy. 2016 Oct 2;12(10):1876-1885. doi: 10.1080/15548627.2016.1207857. Epub 2016 Jul 27.
3
p62/SQSTM1-Dr. Jekyll and Mr. Hyde that prevents oxidative stress but promotes liver cancer.
用天然提取物化合物调节线粒体:从实验室到慢性阻塞性肺疾病的临床治疗机遇
Front Pharmacol. 2025 May 21;16:1531302. doi: 10.3389/fphar.2025.1531302. eCollection 2025.
4
NLRP3 inflammasome: structure, mechanism, drug-induced organ toxicity, therapeutic strategies, and future perspectives.NLRP3炎性小体:结构、机制、药物诱导的器官毒性、治疗策略及未来展望
RSC Med Chem. 2025 May 13. doi: 10.1039/d5md00167f.
5
mA Methylation Mediated Autophagy and Nucleotide-Binding Oligomerization Domain-like Receptors Signaling Pathway Provides New Insight into the Mitigation of Oxidative Damage by Mulberry Leaf Polysaccharides.mA甲基化介导的自噬和核苷酸结合寡聚化结构域样受体信号通路为桑叶多糖减轻氧化损伤提供了新见解。
Int J Mol Sci. 2025 May 2;26(9):4345. doi: 10.3390/ijms26094345.
6
Understanding chronic inflammation: couplings between cytokines, ROS, NO, Ca , HIF-1α, Nrf2 and autophagy.理解慢性炎症:细胞因子、活性氧、一氧化氮、钙离子、低氧诱导因子-1α、核因子E2相关因子2与自噬之间的相互关系
Front Immunol. 2025 Apr 8;16:1558263. doi: 10.3389/fimmu.2025.1558263. eCollection 2025.
7
The Human Milk Oligosaccharide Lacto-N-Fucopentaose III Conjugated to Dextran Inhibits HIV Replication in Primary Human Macrophages.与葡聚糖结合的人乳低聚糖乳糖-N-岩藻五糖III可抑制原代人巨噬细胞中的HIV复制。
Nutrients. 2025 Mar 2;17(5):890. doi: 10.3390/nu17050890.
8
Immunomodulatory Nanoparticles Induce Autophagy in Macrophages and Reduce Burden in the Lungs of Mice.免疫调节纳米颗粒诱导巨噬细胞自噬并减轻小鼠肺部负担。
ACS Infect Dis. 2025 Mar 14;11(3):610-625. doi: 10.1021/acsinfecdis.4c00713. Epub 2025 Feb 25.
9
Mechanisms and cross-talk of regulated cell death and their epigenetic modifications in tumor progression.调控细胞死亡及其在肿瘤进展中的表观遗传修饰的机制和串扰。
Mol Cancer. 2024 Nov 29;23(1):267. doi: 10.1186/s12943-024-02172-y.
10
Retinoic acid ameliorates rheumatoid arthritis by attenuating inflammation and modulating macrophage polarization through MKP-1/MAPK signaling pathway.维甲酸通过减轻炎症并通过MKP-1/MAPK信号通路调节巨噬细胞极化来改善类风湿性关节炎。
Korean J Physiol Pharmacol. 2025 Jan 1;29(1):45-56. doi: 10.4196/kjpp.24.079. Epub 2024 Nov 14.
p62/SQSTM1——兼具抗氧化应激作用与促肝癌作用的“杰ekyll博士与海德先生”。 (注:这里“杰ekyll博士与海德先生”是用文学形象比喻p62/SQSTM1具有两种不同甚至相反特性的复杂情况 )
FEBS Lett. 2016 Aug;590(15):2375-97. doi: 10.1002/1873-3468.12301. Epub 2016 Aug 6.
4
p62, Upregulated during Preneoplasia, Induces Hepatocellular Carcinogenesis by Maintaining Survival of Stressed HCC-Initiating Cells.p62在肿瘤形成前上调,通过维持应激的肝癌起始细胞的存活诱导肝细胞癌发生。
Cancer Cell. 2016 Jun 13;29(6):935-948. doi: 10.1016/j.ccell.2016.04.006. Epub 2016 May 19.
5
NF-κB Restricts Inflammasome Activation via Elimination of Damaged Mitochondria.核因子-κB通过清除受损线粒体来限制炎性小体激活。
Cell. 2016 Feb 25;164(5):896-910. doi: 10.1016/j.cell.2015.12.057.
6
Molecular control of activation and priming in macrophages.巨噬细胞中激活与启动的分子调控
Nat Immunol. 2016 Jan;17(1):26-33. doi: 10.1038/ni.3306.
7
Conversion From Calcineurin to Mammalian Target of Rapamycin Inhibitors in Liver Transplantation: A Meta-Analysis of Randomized Controlled Trials.肝移植中从钙调神经磷酸酶抑制剂转换为雷帕霉素哺乳动物靶点抑制剂:一项随机对照试验的荟萃分析
Transplantation. 2016 Mar;100(3):621-9. doi: 10.1097/TP.0000000000001006.
8
Regulation of innate immune cell function by mTOR.mTOR对天然免疫细胞功能的调节
Nat Rev Immunol. 2015 Oct;15(10):599-614. doi: 10.1038/nri3901.
9
MTOR regulates the pro-tumorigenic senescence-associated secretory phenotype by promoting IL1A translation.mTOR通过促进IL1A翻译来调节促肿瘤的衰老相关分泌表型。
Nat Cell Biol. 2015 Aug;17(8):1049-61. doi: 10.1038/ncb3195. Epub 2015 Jul 6.
10
p62 links autophagy and Nrf2 signaling.p62将自噬与Nrf2信号传导联系起来。
Free Radic Biol Med. 2015 Nov;88(Pt B):199-204. doi: 10.1016/j.freeradbiomed.2015.06.014. Epub 2015 Jun 24.