• 文献检索
  • 文档翻译
  • 深度研究
  • 学术资讯
  • Suppr Zotero 插件Zotero 插件
  • 邀请有礼
  • 套餐&价格
  • 历史记录
应用&插件
Suppr Zotero 插件Zotero 插件浏览器插件Mac 客户端Windows 客户端微信小程序
定价
高级版会员购买积分包购买API积分包
服务
文献检索文档翻译深度研究API 文档MCP 服务
关于我们
关于 Suppr公司介绍联系我们用户协议隐私条款
关注我们

Suppr 超能文献

核心技术专利:CN118964589B侵权必究
粤ICP备2023148730 号-1Suppr @ 2026

文献检索

告别复杂PubMed语法,用中文像聊天一样搜索,搜遍4000万医学文献。AI智能推荐,让科研检索更轻松。

立即免费搜索

文件翻译

保留排版,准确专业,支持PDF/Word/PPT等文件格式,支持 12+语言互译。

免费翻译文档

深度研究

AI帮你快速写综述,25分钟生成高质量综述,智能提取关键信息,辅助科研写作。

立即免费体验

泛连接蛋白3通过其半通道活性调节成牙本质细胞的增殖和分化。

Pannexin 3 regulates proliferation and differentiation of odontoblasts via its hemichannel activities.

作者信息

Iwamoto Tsutomu, Nakamura Takashi, Ishikawa Masaki, Yoshizaki Keigo, Sugimoto Asuna, Ida-Yonemochi Hiroko, Ohshima Hayato, Saito Masahiro, Yamada Yoshihiko, Fukumoto Satoshi

机构信息

Department of Pediatric Dentistry, Institute of Biomedical Sciences, Tokushima University Graduate School, Kuramoto-cho, Tokushima, Japan.

Division of Pediatric Dentistry, Tohoku University Graduate School of Dentistry, Sendai, Miyagi, Japan.

出版信息

PLoS One. 2017 May 11;12(5):e0177557. doi: 10.1371/journal.pone.0177557. eCollection 2017.

DOI:10.1371/journal.pone.0177557
PMID:28494020
原文链接:https://pmc.ncbi.nlm.nih.gov/articles/PMC5426780/
Abstract

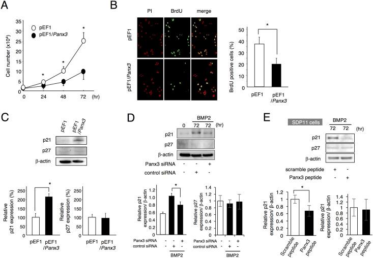
Highly coordinated regulation of cell proliferation and differentiation contributes to the formation of functionally shaped and sized teeth; however, the mechanism underlying the switch from cell cycle exit to cell differentiation during odontogenesis is poorly understood. Recently, we identified pannexin 3 (Panx3) as a member of the pannexin gap junction protein family from tooth germs. The expression of Panx3 was predominately localized in preodontoblasts that arise from dental papilla cells and can differentiate into dentin-secreting odontoblasts. Panx3 also co-localized with p21, a cyclin-dependent kinase inhibitor protein, in preodontoblasts. Panx3 was expressed in primary dental mesenchymal cells and in the mDP dental mesenchymal cell line. Both Panx3 and p21 were induced during the differentiation of mDP cells. Overexpression of Panx3 in mDP cells reduced cell proliferation via up-regulation of p21, but not of p27, and promoted the Bone morphogenetic protein 2 (BMP2)-induced phosphorylation of Smad1/5/8 and the expression of dentin sialophosphoprotein (Dspp), a marker of differentiated odontoblasts. Furthermore, Panx3 released intracellular ATP into the extracellular space through its hemichannel and induced the phosphorylation of AMP-activated protein kinase (AMPK). 5-Aminoimidazole-4-carboxamide-ribonucleoside (AICAR), an activator of AMPK, reduced mDP cell proliferation and induced p21 expression. Conversely, knockdown of endogenous Panx3 by siRNA inhibited AMPK phosphorylation, p21 expression, and the phosphorylation of Smad1/5/8 even in the presence of BMP2. Taken together, our results suggest that Panx3 modulates intracellular ATP levels, resulting in the inhibition of odontoblast proliferation through the AMPK/p21 signaling pathway and promotion of cell differentiation by the BMP/Smad signaling pathway.

摘要

细胞增殖与分化的高度协调调控有助于形成功能形状和大小正常的牙齿;然而,牙发生过程中从细胞周期退出到细胞分化转变的潜在机制仍知之甚少。最近,我们从牙胚中鉴定出泛连接蛋白3(Panx3)是泛连接蛋白间隙连接蛋白家族的一员。Panx3的表达主要定位于源自牙乳头细胞并可分化为分泌牙本质的成牙本质细胞的前成牙本质细胞中。Panx3在原代牙间充质细胞和mDP牙间充质细胞系中也有共定位。Panx3和p21(一种细胞周期蛋白依赖性激酶抑制蛋白)在mDP细胞分化过程中均被诱导表达。在mDP细胞中过表达Panx3可通过上调p21而非p27来降低细胞增殖,并促进骨形态发生蛋白2(BMP2)诱导的Smad1/5/8磷酸化以及分化成牙本质细胞标志物牙本质涎磷蛋白(Dspp)的表达。此外,Panx3通过其半通道将细胞内ATP释放到细胞外空间,并诱导AMP活化蛋白激酶(AMPK)的磷酸化。5-氨基咪唑-4-甲酰胺-核苷(AICAR)是一种AMPK激活剂,可降低mDP细胞增殖并诱导p21表达。相反,即使在存在BMP2的情况下,用小干扰RNA(siRNA)敲低内源性Panx3也会抑制AMPK磷酸化、p21表达以及Smad1/5/8的磷酸化。综上所述,我们的结果表明,Panx3调节细胞内ATP水平,通过AMPK/p21信号通路抑制成牙本质细胞增殖,并通过BMP/Smad信号通路促进细胞分化。

https://cdn.ncbi.nlm.nih.gov/pmc/blobs/5642/5426780/23cd1a55b0ab/pone.0177557.g010.jpg
https://cdn.ncbi.nlm.nih.gov/pmc/blobs/5642/5426780/a6cd93068803/pone.0177557.g001.jpg
https://cdn.ncbi.nlm.nih.gov/pmc/blobs/5642/5426780/5948dd5b02c3/pone.0177557.g002.jpg
https://cdn.ncbi.nlm.nih.gov/pmc/blobs/5642/5426780/f2ea39b5438e/pone.0177557.g003.jpg
https://cdn.ncbi.nlm.nih.gov/pmc/blobs/5642/5426780/dd397dae168a/pone.0177557.g004.jpg
https://cdn.ncbi.nlm.nih.gov/pmc/blobs/5642/5426780/ca9120474ef7/pone.0177557.g005.jpg
https://cdn.ncbi.nlm.nih.gov/pmc/blobs/5642/5426780/97a55c08bd31/pone.0177557.g006.jpg
https://cdn.ncbi.nlm.nih.gov/pmc/blobs/5642/5426780/bb7f0147551d/pone.0177557.g007.jpg
https://cdn.ncbi.nlm.nih.gov/pmc/blobs/5642/5426780/261314c6b6f3/pone.0177557.g008.jpg
https://cdn.ncbi.nlm.nih.gov/pmc/blobs/5642/5426780/f7cbbba2d688/pone.0177557.g009.jpg
https://cdn.ncbi.nlm.nih.gov/pmc/blobs/5642/5426780/23cd1a55b0ab/pone.0177557.g010.jpg
https://cdn.ncbi.nlm.nih.gov/pmc/blobs/5642/5426780/a6cd93068803/pone.0177557.g001.jpg
https://cdn.ncbi.nlm.nih.gov/pmc/blobs/5642/5426780/5948dd5b02c3/pone.0177557.g002.jpg
https://cdn.ncbi.nlm.nih.gov/pmc/blobs/5642/5426780/f2ea39b5438e/pone.0177557.g003.jpg
https://cdn.ncbi.nlm.nih.gov/pmc/blobs/5642/5426780/dd397dae168a/pone.0177557.g004.jpg
https://cdn.ncbi.nlm.nih.gov/pmc/blobs/5642/5426780/ca9120474ef7/pone.0177557.g005.jpg
https://cdn.ncbi.nlm.nih.gov/pmc/blobs/5642/5426780/97a55c08bd31/pone.0177557.g006.jpg
https://cdn.ncbi.nlm.nih.gov/pmc/blobs/5642/5426780/bb7f0147551d/pone.0177557.g007.jpg
https://cdn.ncbi.nlm.nih.gov/pmc/blobs/5642/5426780/261314c6b6f3/pone.0177557.g008.jpg
https://cdn.ncbi.nlm.nih.gov/pmc/blobs/5642/5426780/f7cbbba2d688/pone.0177557.g009.jpg
https://cdn.ncbi.nlm.nih.gov/pmc/blobs/5642/5426780/23cd1a55b0ab/pone.0177557.g010.jpg

相似文献

1
Pannexin 3 regulates proliferation and differentiation of odontoblasts via its hemichannel activities.泛连接蛋白3通过其半通道活性调节成牙本质细胞的增殖和分化。
PLoS One. 2017 May 11;12(5):e0177557. doi: 10.1371/journal.pone.0177557. eCollection 2017.
2
Bone morphogenetic protein 2 mediates dentin sialophosphoprotein expression and odontoblast differentiation via NF-Y signaling.骨形态发生蛋白2通过NF-Y信号传导介导牙本质涎磷蛋白表达和成牙本质细胞分化。
J Biol Chem. 2008 Jul 11;283(28):19359-70. doi: 10.1074/jbc.M709492200. Epub 2008 Apr 18.
3
Expression of Pannexin3 in human odontoblast-like cells and its hemichannel function in mediating ATP release.泛连接蛋白3在人成牙本质细胞样细胞中的表达及其半通道在介导ATP释放中的功能。
Arch Oral Biol. 2015 Oct;60(10):1510-6. doi: 10.1016/j.archoralbio.2015.07.005. Epub 2015 Jul 13.
4
Pannexin 3 inhibits proliferation of osteoprogenitor cells by regulating Wnt and p21 signaling.连接蛋白 3 通过调节 Wnt 和 p21 信号抑制成骨前体细胞增殖。
J Biol Chem. 2014 Jan 31;289(5):2839-51. doi: 10.1074/jbc.M113.523241. Epub 2013 Dec 12.
5
Pannexin 3 regulates intracellular ATP/cAMP levels and promotes chondrocyte differentiation.泛连接蛋白3调节细胞内ATP/cAMP水平并促进软骨细胞分化。
J Biol Chem. 2010 Jun 11;285(24):18948-58. doi: 10.1074/jbc.M110.127027. Epub 2010 Apr 19.
6
Klf10 regulates odontoblast differentiation and mineralization via promoting expression of dentin matrix protein 1 and dentin sialophosphoprotein genes.Klf10通过促进牙本质基质蛋白1和牙本质涎磷蛋白基因的表达来调节成牙本质细胞分化和矿化。
Cell Tissue Res. 2016 Feb;363(2):385-98. doi: 10.1007/s00441-015-2260-2. Epub 2015 Aug 28.
7
Msx1 regulates proliferation and differentiation of mouse dental mesenchymal cells in culture.Msx1调控培养的小鼠牙间充质细胞的增殖和分化。
Eur J Oral Sci. 2013 Oct;121(5):412-20. doi: 10.1111/eos.12078. Epub 2013 Sep 3.
8
Activation of AMP-activated protein kinase suppresses oxidized low-density lipoprotein-induced macrophage proliferation.激活 AMP 激活的蛋白激酶可抑制氧化型低密度脂蛋白诱导的巨噬细胞增殖。
J Biol Chem. 2009 Dec 11;284(50):34561-9. doi: 10.1074/jbc.M109.028043. Epub 2009 Oct 20.
9
The Dentin Sialoprotein (DSP) Domain Regulates Dental Mesenchymal Cell Differentiation through a Novel Surface Receptor.牙本质涎磷蛋白(DSP)结构域通过新型表面受体调控牙间充质细胞分化。
Sci Rep. 2016 Jul 19;6:29666. doi: 10.1038/srep29666.
10
Bone Morphogenetic Protein 2 Coordinates Early Tooth Mineralization.骨形态发生蛋白 2 协调早期牙齿矿化。
J Dent Res. 2018 Jul;97(7):835-843. doi: 10.1177/0022034518758044. Epub 2018 Feb 28.

引用本文的文献

1
Pannexins in the musculoskeletal system: new targets for development and disease progression.骨骼肌系统中的 Pannexin:开发和疾病进展的新靶点。
Bone Res. 2024 May 6;12(1):26. doi: 10.1038/s41413-024-00334-8.
2
Cryo-EM structures of pannexin 1 and 3 reveal differences among pannexin isoforms.冷冻电镜结构解析揭示了连接蛋白 1 和 3 异构体之间的差异。
Nat Commun. 2024 Apr 5;15(1):2942. doi: 10.1038/s41467-024-47142-6.
3
The odontoblastic differentiation of dental mesenchymal stem cells: molecular regulation mechanism and related genetic syndromes.

本文引用的文献

1
Pannexin 3 and connexin 43 modulate skeletal development through their distinct functions and expression patterns.泛连接蛋白3和连接蛋白43通过其独特的功能和表达模式调节骨骼发育。
J Cell Sci. 2016 Mar 1;129(5):1018-30. doi: 10.1242/jcs.176883. Epub 2016 Jan 12.
2
Pannexin 3 is required for normal progression of skeletal development in vertebrates.在脊椎动物中,Pannexin 3是骨骼发育正常进程所必需的。
FASEB J. 2015 Nov;29(11):4473-84. doi: 10.1096/fj.15-273722. Epub 2015 Jul 16.
3
Recruitment of mesenchymal stem cells by stromal cell-derived factor 1α in pulp cells from deciduous teeth.
牙间充质干细胞的成牙本质细胞分化:分子调控机制及相关遗传综合征
Front Cell Dev Biol. 2023 Sep 25;11:1174579. doi: 10.3389/fcell.2023.1174579. eCollection 2023.
4
Pannexin1: insight into inflammatory conditions and its potential involvement in multiple organ dysfunction syndrome.连接蛋白 1:炎症状态的深入了解及其在多器官功能障碍综合征中的潜在作用。
Front Immunol. 2023 Aug 30;14:1217366. doi: 10.3389/fimmu.2023.1217366. eCollection 2023.
5
The functional effects of Piezo channels in mesenchymal stem cells.Piezo 通道在间充质干细胞中的功能作用。
Stem Cell Res Ther. 2023 Aug 26;14(1):222. doi: 10.1186/s13287-023-03452-y.
6
Expression of connexins and pannexins in diseased human liver.连接蛋白和泛连接蛋白在患病人类肝脏中的表达。
EXCLI J. 2022 Aug 22;21:1111-1129. doi: 10.17179/excli2022-5163. eCollection 2022.
7
Purinergic Signaling in Oral Tissues.嘌呤能信号在口腔组织中的作用。
Int J Mol Sci. 2022 Jul 14;23(14):7790. doi: 10.3390/ijms23147790.
8
KLF6 facilitates differentiation of odontoblasts through modulating the expression of P21 in vitro.KLF6 通过调节 P21 的表达促进体外成牙本质细胞的分化。
Int J Oral Sci. 2022 Apr 14;14(1):20. doi: 10.1038/s41368-022-00172-6.
9
Mechanisms of Pannexin 1 (PANX1) Channel Mechanosensitivity and Its Pathological Roles.Pannexin 1 (PANX1) 通道力敏感性的机制及其病理作用。
Int J Mol Sci. 2022 Jan 28;23(3):1523. doi: 10.3390/ijms23031523.
10
Fibroblast growth factor 2 suppresses the expression of C-C motif chemokine 11 through the c-Jun N-terminal kinase pathway in human dental pulp-derived mesenchymal stem cells.成纤维细胞生长因子2通过c-Jun氨基末端激酶途径抑制人牙髓间充质干细胞中C-C基序趋化因子11的表达。
Exp Ther Med. 2021 Dec;22(6):1356. doi: 10.3892/etm.2021.10791. Epub 2021 Sep 24.
基质细胞衍生因子 1α 招募乳牙牙髓细胞中的间充质干细胞。
Int J Mol Med. 2015 Aug;36(2):442-8. doi: 10.3892/ijmm.2015.2247. Epub 2015 Jun 16.
4
Pannexin 3 inhibits proliferation of osteoprogenitor cells by regulating Wnt and p21 signaling.连接蛋白 3 通过调节 Wnt 和 p21 信号抑制成骨前体细胞增殖。
J Biol Chem. 2014 Jan 31;289(5):2839-51. doi: 10.1074/jbc.M113.523241. Epub 2013 Dec 12.
5
Role of epithelial-stem cell interactions during dental cell differentiation.上皮-干细胞相互作用在牙齿细胞分化中的作用。
J Biol Chem. 2012 Mar 23;287(13):10590-10601. doi: 10.1074/jbc.M111.285874. Epub 2012 Feb 1.
6
Smad 1/5 is involved in bone morphogenetic protein-2-induced odontoblastic differentiation in human dental pulp cells.Smad1/5 参与骨形成蛋白-2 诱导的人牙髓细胞成牙本质分化。
J Endod. 2012 Jan;38(1):66-71. doi: 10.1016/j.joen.2011.09.025. Epub 2011 Nov 12.
7
Pannexin 3 is a novel target for Runx2, expressed by osteoblasts and mature growth plate chondrocytes.缝隙连接蛋白 3 是 Runx2 的一个新靶点,由成骨细胞和成熟生长板软骨细胞表达。
J Bone Miner Res. 2011 Dec;26(12):2911-22. doi: 10.1002/jbmr.509.
8
The AMPK signalling pathway coordinates cell growth, autophagy and metabolism.AMPK 信号通路协调细胞生长、自噬和代谢。
Nat Cell Biol. 2011 Sep 2;13(9):1016-23. doi: 10.1038/ncb2329.
9
Pannexin 3 functions as an ER Ca(2+) channel, hemichannel, and gap junction to promote osteoblast differentiation.Pannexin 3 通过充当内质网 Ca(2+) 通道、半通道和缝隙连接来促进成骨细胞分化。
J Cell Biol. 2011 Jun 27;193(7):1257-74. doi: 10.1083/jcb.201101050. Epub 2011 Jun 20.
10
Metformin, independent of AMPK, inhibits mTORC1 in a rag GTPase-dependent manner.二甲双胍不依赖于 AMPK,以 rag GTPase 依赖性方式抑制 mTORC1。
Cell Metab. 2010 May 5;11(5):390-401. doi: 10.1016/j.cmet.2010.03.014.