Suppr超能文献

磷酸化诱导 RNA 聚合酶 II C 端结构域中的序列特异性构象转换。

Phosphorylation induces sequence-specific conformational switches in the RNA polymerase II C-terminal domain.

机构信息

Department of Chemistry, The Pennsylvania State University, University Park, Pennsylvania 16802, USA.

Huck Institutes of the Life Sciences, The Pennsylvania State University, University Park, Pennsylvania 16802, USA.

出版信息

Nat Commun. 2017 May 12;8:15233. doi: 10.1038/ncomms15233.

Abstract

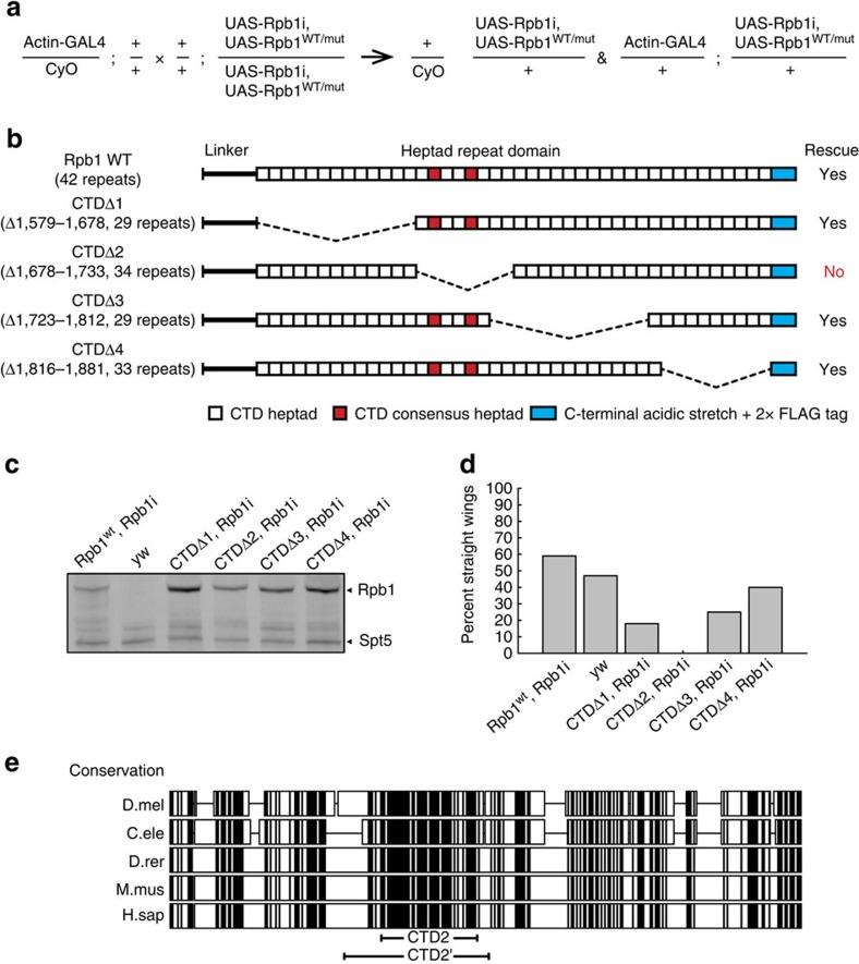
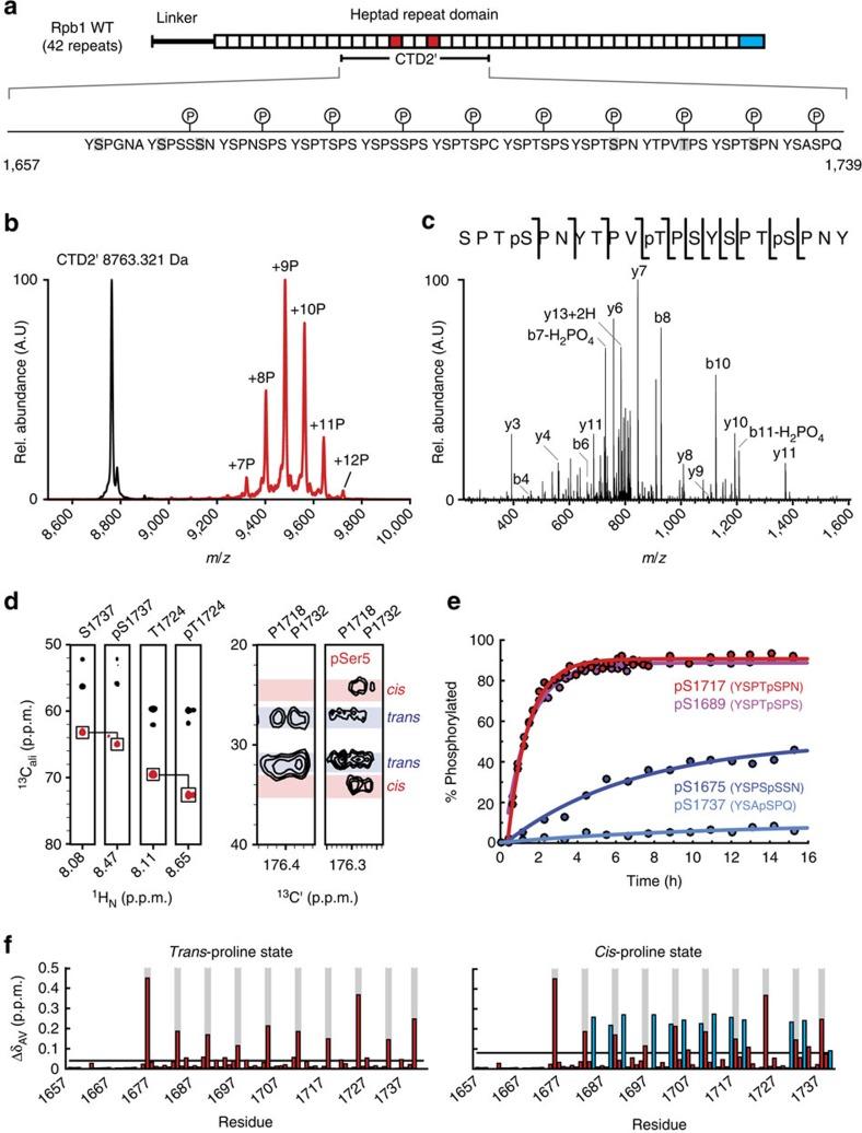
The carboxy-terminal domain (CTD) of the RNA polymerase II (Pol II) large subunit cycles through phosphorylation states that correlate with progression through the transcription cycle and regulate nascent mRNA processing. Structural analyses of yeast and mammalian CTD are hampered by their repetitive sequences. Here we identify a region of the Drosophila melanogaster CTD that is essential for Pol II function in vivo and capitalize on natural sequence variations within it to facilitate structural analysis. Mass spectrometry and NMR spectroscopy reveal that hyper-Ser5 phosphorylation transforms the local structure of this region via proline isomerization. The sequence context of this switch tunes the activity of the phosphatase Ssu72, leading to the preferential de-phosphorylation of specific heptads. Together, context-dependent conformational switches and biased dephosphorylation suggest a mechanism for the selective recruitment of cis-proline-specific regulatory factors and region-specific modulation of the CTD code that may augment gene regulation in developmentally complex organisms.

摘要

RNA 聚合酶 II(Pol II)大亚基的羧基末端结构域(CTD)通过与转录周期进展相关的磷酸化状态循环,调节新生 mRNA 的加工。酵母和哺乳动物 CTD 的结构分析受到其重复序列的阻碍。在这里,我们鉴定了果蝇 CTD 的一个区域,该区域对 Pol II 在体内的功能至关重要,并利用其内部的自然序列变异来促进结构分析。质谱和 NMR 光谱揭示,超 Ser5 磷酸化通过脯氨酸异构化改变了该区域的局部结构。这种开关的序列上下文调节了磷酸酶 Ssu72 的活性,导致特定七肽的优先去磷酸化。总之,依赖于上下文的构象开关和偏置去磷酸化表明,一种选择性招募顺式脯氨酸特异性调节因子和 CTD 编码的区域特异性调制的机制可能增强发育复杂生物中的基因调控。

https://cdn.ncbi.nlm.nih.gov/pmc/blobs/cacf/5437310/399eec6f7bdb/ncomms15233-f1.jpg

文献检索

告别复杂PubMed语法,用中文像聊天一样搜索,搜遍4000万医学文献。AI智能推荐,让科研检索更轻松。

立即免费搜索

文件翻译

保留排版,准确专业,支持PDF/Word/PPT等文件格式,支持 12+语言互译。

免费翻译文档

深度研究

AI帮你快速写综述,25分钟生成高质量综述,智能提取关键信息,辅助科研写作。

立即免费体验