• 文献检索
  • 文档翻译
  • 深度研究
  • 学术资讯
  • Suppr Zotero 插件Zotero 插件
  • 邀请有礼
  • 套餐&价格
  • 历史记录
应用&插件
Suppr Zotero 插件Zotero 插件浏览器插件Mac 客户端Windows 客户端微信小程序
定价
高级版会员购买积分包购买API积分包
服务
文献检索文档翻译深度研究API 文档MCP 服务
关于我们
关于 Suppr公司介绍联系我们用户协议隐私条款
关注我们

Suppr 超能文献

核心技术专利:CN118964589B侵权必究
粤ICP备2023148730 号-1Suppr @ 2026

文献检索

告别复杂PubMed语法,用中文像聊天一样搜索,搜遍4000万医学文献。AI智能推荐,让科研检索更轻松。

立即免费搜索

文件翻译

保留排版,准确专业,支持PDF/Word/PPT等文件格式,支持 12+语言互译。

免费翻译文档

深度研究

AI帮你快速写综述,25分钟生成高质量综述,智能提取关键信息,辅助科研写作。

立即免费体验

丙戊酸诱导内吞作用介导的阿霉素内化并在肝癌细胞中显示协同细胞毒性作用。

Valproic Acid Induces Endocytosis-Mediated Doxorubicin Internalization and Shows Synergistic Cytotoxic Effects in Hepatocellular Carcinoma Cells.

作者信息

Saha Subbroto Kumar, Yin Yingfu, Kim Kyeongseok, Yang Gwang-Mo, Dayem Ahmed Abdal, Choi Hye Yeon, Cho Ssang-Goo

机构信息

Department of Stem Cell and Regenerative Biotechnology, Incurable Disease Animal Model & Stem Cell Institute (IDASI), Konkuk University, Seoul 05029, Korea.

出版信息

Int J Mol Sci. 2017 May 12;18(5):1048. doi: 10.3390/ijms18051048.

DOI:10.3390/ijms18051048
PMID:28498322
原文链接:https://pmc.ncbi.nlm.nih.gov/articles/PMC5454960/
Abstract

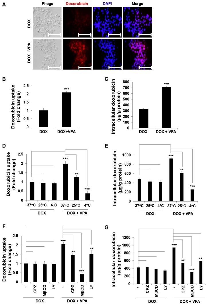
Valproic acid (VPA), a well-known histone deacetylase (HDAC) inhibitor, is used as an anti-cancer drug for various cancers, but the synergistic anti-cancer effect of VPA and doxorubicin (DOX) combination treatment and its potential underlying mechanism in hepatocellular carcinoma (HCC) remain to be elucidated. Here, we evaluate the mono- and combination-therapy effects of VPA and DOX in HCC and identify a specific and efficient, synergistic anti-proliferative effect of the VPA and DOX combination in HCC cells, especially HepG2 cells; this effect was not apparent in MIHA cells, a normal hepatocyte cell line. The calculation of the coefficient of drug interaction confirmed the significant synergistic effect of the combination treatment. Concurrently, the synergistic apoptotic cell death caused by the VPA and DOX combination treatment was confirmed by Hoechst nuclear staining and Western blot analysis of caspase-3 and poly (ADP-ribose) polymerase (PARP) activation. Co-treatment with VPA and DOX enhanced reactive oxygen species (ROS) generation and autophagy, which were clearly attenuated by ROS and autophagy inhibitors, respectively. Furthermore, as an indication of the mechanism underlying the synergistic effect, we observed that DOX internalization, which was induced in the VPA and DOX combination-treated group, occurred via by the caveolae-mediated endocytosis pathway. Taken together, our study uncovered the potential effect of the VPA and DOX combination treatment with regard to cell death, including induction of cellular ROS, autophagy, and the caveolae-mediated endocytosis pathway. Therefore, these results present novel implications in drug delivery research for the treatment of HCC.

摘要

丙戊酸(VPA)是一种著名的组蛋白去乙酰化酶(HDAC)抑制剂,被用作治疗多种癌症的抗癌药物,但VPA与阿霉素(DOX)联合治疗在肝细胞癌(HCC)中的协同抗癌作用及其潜在机制仍有待阐明。在此,我们评估了VPA和DOX对HCC的单一治疗和联合治疗效果,并确定了VPA与DOX联合对HCC细胞,尤其是HepG2细胞具有特异性且高效的协同抗增殖作用;而在正常肝细胞系MIHA细胞中未观察到这种效果。药物相互作用系数的计算证实了联合治疗具有显著的协同效应。同时,通过Hoechst核染色以及对caspase-3和聚(ADP-核糖)聚合酶(PARP)激活的蛋白质印迹分析,证实了VPA与DOX联合治疗可协同诱导细胞凋亡性死亡。VPA与DOX联合处理可增强活性氧(ROS)生成和自噬,而ROS和自噬抑制剂分别可明显减弱这种作用。此外,作为协同效应潜在机制的一个指标,我们观察到在VPA与DOX联合处理组中诱导的DOX内化是通过小窝介导的内吞途径发生的。综上所述,我们的研究揭示了VPA与DOX联合治疗在细胞死亡方面的潜在作用,包括诱导细胞ROS、自噬以及小窝介导的内吞途径。因此,这些结果为HCC治疗的药物递送研究提供了新的启示。

https://cdn.ncbi.nlm.nih.gov/pmc/blobs/a5ba/5454960/b34afd8b1b8b/ijms-18-01048-g006.jpg
https://cdn.ncbi.nlm.nih.gov/pmc/blobs/a5ba/5454960/ac4613d87e1a/ijms-18-01048-g001.jpg
https://cdn.ncbi.nlm.nih.gov/pmc/blobs/a5ba/5454960/3d115f89f6a3/ijms-18-01048-g002.jpg
https://cdn.ncbi.nlm.nih.gov/pmc/blobs/a5ba/5454960/df246b4e8c14/ijms-18-01048-g003.jpg
https://cdn.ncbi.nlm.nih.gov/pmc/blobs/a5ba/5454960/2115c811db07/ijms-18-01048-g004.jpg
https://cdn.ncbi.nlm.nih.gov/pmc/blobs/a5ba/5454960/9a063a80c265/ijms-18-01048-g005.jpg
https://cdn.ncbi.nlm.nih.gov/pmc/blobs/a5ba/5454960/b34afd8b1b8b/ijms-18-01048-g006.jpg
https://cdn.ncbi.nlm.nih.gov/pmc/blobs/a5ba/5454960/ac4613d87e1a/ijms-18-01048-g001.jpg
https://cdn.ncbi.nlm.nih.gov/pmc/blobs/a5ba/5454960/3d115f89f6a3/ijms-18-01048-g002.jpg
https://cdn.ncbi.nlm.nih.gov/pmc/blobs/a5ba/5454960/df246b4e8c14/ijms-18-01048-g003.jpg
https://cdn.ncbi.nlm.nih.gov/pmc/blobs/a5ba/5454960/2115c811db07/ijms-18-01048-g004.jpg
https://cdn.ncbi.nlm.nih.gov/pmc/blobs/a5ba/5454960/9a063a80c265/ijms-18-01048-g005.jpg
https://cdn.ncbi.nlm.nih.gov/pmc/blobs/a5ba/5454960/b34afd8b1b8b/ijms-18-01048-g006.jpg

相似文献

1
Valproic Acid Induces Endocytosis-Mediated Doxorubicin Internalization and Shows Synergistic Cytotoxic Effects in Hepatocellular Carcinoma Cells.丙戊酸诱导内吞作用介导的阿霉素内化并在肝癌细胞中显示协同细胞毒性作用。
Int J Mol Sci. 2017 May 12;18(5):1048. doi: 10.3390/ijms18051048.
2
Histone deacetylase inhibitors VPA and TSA induce apoptosis and autophagy in pancreatic cancer cells.组蛋白去乙酰化酶抑制剂丙戊酸(VPA)和曲古抑菌素A(TSA)可诱导胰腺癌细胞凋亡和自噬。
Cell Oncol (Dordr). 2017 Apr;40(2):167-180. doi: 10.1007/s13402-017-0314-z. Epub 2017 Feb 3.
3
Low‑intensity ultrasound enhances the antitumor effects of doxorubicin on hepatocellular carcinoma cells through the ROS‑miR‑21‑PTEN axis.低强度超声通过 ROS- miR-21-PTEN 轴增强阿霉素对肝癌细胞的抗肿瘤作用。
Mol Med Rep. 2020 Mar;21(3):989-998. doi: 10.3892/mmr.2020.10936. Epub 2020 Jan 13.
4
Valproic Acid as a Promising Co-Treatment With Paclitaxel and Doxorubicin in Different Ovarian Carcinoma Cell Lines.丙戊酸作为一种有前景的联合治疗药物,与紫杉醇和阿霉素联合用于不同卵巢癌细胞系的研究
Int J Gynecol Cancer. 2016 Nov;26(9):1546-1556. doi: 10.1097/IGC.0000000000000814.
5
Acyclic retinoid synergises with valproic acid to inhibit growth in human hepatocellular carcinoma cells.非环状维甲酸与丙戊酸协同作用,抑制人肝癌细胞生长。
Cancer Lett. 2009 Nov 28;285(2):210-7. doi: 10.1016/j.canlet.2009.05.019. Epub 2009 Jun 10.
6
Sodium valproate potentiates staurosporine-induced apoptosis in neuroblastoma cells via Akt/survivin independently of HDAC inhibition.丙戊酸钠通过 Akt/survivin 增强 staurosporine 诱导的神经母细胞瘤细胞凋亡,而不依赖于组蛋白去乙酰化酶抑制。
J Cell Biochem. 2013 Apr;114(4):854-63. doi: 10.1002/jcb.24422.
7
Synergistically killing activity of aspirin and histone deacetylase inhibitor valproic acid (VPA) on hepatocellular cancer cells.阿司匹林和组蛋白去乙酰化酶抑制剂丙戊酸(VPA)对肝癌细胞的协同杀伤活性。
Biochem Biophys Res Commun. 2013 Jun 28;436(2):259-64. doi: 10.1016/j.bbrc.2013.05.088. Epub 2013 May 30.
8
Autophagy inhibition contributes to the synergistic interaction between EGCG and doxorubicin to kill the hepatoma Hep3B cells.自噬抑制有助于表没食子儿茶素没食子酸酯(EGCG)与阿霉素协同作用以杀死肝癌Hep3B细胞。
PLoS One. 2014 Jan 21;9(1):e85771. doi: 10.1371/journal.pone.0085771. eCollection 2014.
9
Synergistic antitumor effects of rhein and doxorubicin in hepatocellular carcinoma cells.大黄素与阿霉素联合对肝癌细胞的协同抗肿瘤作用。
J Cell Biochem. 2020 Oct;121(10):4009-4021. doi: 10.1002/jcb.27514. Epub 2018 Oct 30.
10
Efficacy on anaplastic thyroid carcinoma of valproic acid alone or in combination with doxorubicin, a synthetic chenodeoxycholic acid derivative, or lactacystin.丙戊酸单独或与阿霉素、一种合成鹅去氧胆酸衍生物或乳胞素联合使用对间变性甲状腺癌的疗效。
Int J Oncol. 2009 May;34(5):1353-62.

引用本文的文献

1
The molecular sub-type and the development and validation of a prognosis prediction model based on endocytosis-related genes for hepatocellular carcinoma.基于内吞作用相关基因的肝细胞癌分子亚型及预后预测模型的构建与验证
J Gastrointest Oncol. 2025 Jun 30;16(3):1115-1126. doi: 10.21037/jgo-2025-359. Epub 2025 Jun 27.
2
Repurposing Antiepileptic Drugs for Cancer: A Promising Therapeutic Strategy.将抗癫痫药物用于癌症治疗:一种有前景的治疗策略。
J Clin Med. 2025 Apr 14;14(8):2673. doi: 10.3390/jcm14082673.
3
Mechanism and application of HDAC inhibitors in the treatment of hepatocellular carcinoma.

本文引用的文献

1
Showing transmitters the door: synucleins accelerate vesicle release.将递质拒之门外:突触核蛋白加速囊泡释放。
Nat Neurosci. 2017 Apr 25;20(5):629-631. doi: 10.1038/nn.4551.
2
Cytosolic co-delivery of miRNA-34a and docetaxel with core-shell nanocarriers via caveolae-mediated pathway for the treatment of metastatic breast cancer.通过胞饮作用途径的载药核壳纳米载体共递送 miRNA-34a 和多西紫杉醇治疗转移性乳腺癌。
Sci Rep. 2017 Apr 6;7:46186. doi: 10.1038/srep46186.
3
Pentabromophenol suppresses TGF-β signaling by accelerating degradation of type II TGF-β receptors via caveolae-mediated endocytosis.
组蛋白去乙酰化酶抑制剂在肝细胞癌治疗中的作用机制及应用
J Mol Med (Berl). 2025 Apr;103(4):469-484. doi: 10.1007/s00109-025-02532-1. Epub 2025 Mar 25.
4
Unlocking Nature's Potential: Ferritin as a Universal Nanocarrier for Amplified Cancer Therapy Testing via 3D Microtissues.释放自然潜能:铁蛋白作为通过三维微组织进行增强型癌症治疗测试的通用纳米载体
ACS Appl Mater Interfaces. 2024 Dec 25;16(51):70187-70204. doi: 10.1021/acsami.4c12524. Epub 2024 Dec 11.
5
Histone Deacetylases (HDAC) Inhibitor-Valproic Acid Sensitizes Human Melanoma Cells to Dacarbazine and PARP Inhibitor.组蛋白去乙酰化酶(HDAC)抑制剂——丙戊酸增强人黑色素瘤细胞对达卡巴嗪和 PARP 抑制剂的敏感性。
Genes (Basel). 2023 Jun 20;14(6):1295. doi: 10.3390/genes14061295.
6
Identification and validation of a prognostic model of necroptosis-related lncRNAs in hepatocellular carcinoma.肝细胞癌中坏死性凋亡相关长链非编码RNA预后模型的鉴定与验证
Front Genet. 2022 Sep 29;13:907859. doi: 10.3389/fgene.2022.907859. eCollection 2022.
7
Microwave-assisted delivery of an anticancer drug to cancer cells.微波辅助抗癌药物向癌细胞的递送。
RSC Adv. 2018 Sep 7;8(55):31465-31470. doi: 10.1039/c8ra05605f. eCollection 2018 Sep 5.
8
Improved Anticancer Activities of a New Pentafluorothio-Substituted Vorinostat-Type Histone Deacetylase Inhibitor.新型五氟硫代取代的伏立诺他型组蛋白去乙酰化酶抑制剂的抗癌活性增强
Pharmaceuticals (Basel). 2021 Dec 17;14(12):1319. doi: 10.3390/ph14121319.
9
Improved HDAC Inhibition, Stronger Cytotoxic Effect and Higher Selectivity against Leukemias and Lymphomas of Novel, Tricyclic Vorinostat Analogues.新型三环伏立诺他类似物对白血病和淋巴瘤的HDAC抑制作用增强、细胞毒性作用更强且选择性更高。
Pharmaceuticals (Basel). 2021 Aug 26;14(9):851. doi: 10.3390/ph14090851.
10
Synergistic Growth Inhibition of HT-29 Colon and MCF-7 Breast Cancer Cells with Simultaneous and Sequential Combinations of Antineoplastics and CNS Drugs.抗肿瘤药与中枢神经系统药物同时及序贯联合对HT-29结肠癌细胞和MCF-7乳腺癌细胞的协同生长抑制作用
Int J Mol Sci. 2021 Jul 10;22(14):7408. doi: 10.3390/ijms22147408.
五溴苯酚通过网格蛋白介导的内吞作用加速 II 型 TGF-β 受体的降解来抑制 TGF-β 信号通路。
Sci Rep. 2017 Feb 23;7:43206. doi: 10.1038/srep43206.
4
Doxorubicin and paclitaxel co-bound lactosylated albumin nanoparticles having targetability to hepatocellular carcinoma.阿霉素和紫杉醇共结合的乳糖基化白蛋白纳米粒对肝癌具有靶向性。
Colloids Surf B Biointerfaces. 2017 Apr 1;152:183-191. doi: 10.1016/j.colsurfb.2017.01.017. Epub 2017 Jan 17.
5
Valproic Acid, a Histone Deacetylase Inhibitor, in Combination with Paclitaxel for Anaplastic Thyroid Cancer: Results of a Multicenter Randomized Controlled Phase II/III Trial.丙戊酸,一种组蛋白去乙酰化酶抑制剂,联合紫杉醇治疗间变性甲状腺癌:一项多中心随机对照II/III期试验的结果
Int J Endocrinol. 2016;2016:2930414. doi: 10.1155/2016/2930414. Epub 2016 Sep 27.
6
Doxorubicin Regulates Autophagy Signals via Accumulation of Cytosolic Ca in Human Cardiac Progenitor Cells.阿霉素通过人心脏祖细胞中胞质钙的积累来调节自噬信号。
Int J Mol Sci. 2016 Oct 9;17(10):1680. doi: 10.3390/ijms17101680.
7
Valproic Acid as a Promising Co-Treatment With Paclitaxel and Doxorubicin in Different Ovarian Carcinoma Cell Lines.丙戊酸作为一种有前景的联合治疗药物,与紫杉醇和阿霉素联合用于不同卵巢癌细胞系的研究
Int J Gynecol Cancer. 2016 Nov;26(9):1546-1556. doi: 10.1097/IGC.0000000000000814.
8
Protein Corona Modulates Uptake and Toxicity of Nanoceria via Clathrin-Mediated Endocytosis.蛋白质冠层通过网格蛋白介导的内吞作用调节纳米氧化铈的摄取和毒性。
Biol Bull. 2016 Aug;231(1):40-60. doi: 10.1086/689590.
9
Valproic acid induces autophagy by suppressing the Akt/mTOR pathway in human prostate cancer cells.丙戊酸通过抑制人前列腺癌细胞中的Akt/mTOR信号通路诱导自噬。
Oncol Lett. 2016 Sep;12(3):1826-1832. doi: 10.3892/ol.2016.4880. Epub 2016 Jul 18.
10
KRT19 directly interacts with β-catenin/RAC1 complex to regulate NUMB-dependent NOTCH signaling pathway and breast cancer properties.角蛋白19(KRT19)直接与β-连环蛋白/小G蛋白RAC1复合物相互作用,以调节NUMB依赖的Notch信号通路及乳腺癌相关特性。
Oncogene. 2017 Jan 19;36(3):332-349. doi: 10.1038/onc.2016.221. Epub 2016 Jun 27.