Suppr超能文献

合子后单核苷酸镶嵌现象对自闭症谱系障碍和自闭症特征的病因以及突变的起源有影响。

Postzygotic single-nucleotide mosaicisms contribute to the etiology of autism spectrum disorder and autistic traits and the origin of mutations.

作者信息

Dou Yanmei, Yang Xiaoxu, Li Ziyi, Wang Sheng, Zhang Zheng, Ye Adam Yongxin, Yan Linlin, Yang Changhong, Wu Qixi, Li Jiarui, Zhao Boxun, Huang August Yue, Wei Liping

机构信息

Center for Bioinformatics, State Key Laboratory of Protein and Plant Gene Research, School of Life Sciences, Peking University, Beijing, China.

National Institute of Biological Sciences, Beijing, China.

出版信息

Hum Mutat. 2017 Aug;38(8):1002-1013. doi: 10.1002/humu.23255. Epub 2017 May 30.

Abstract

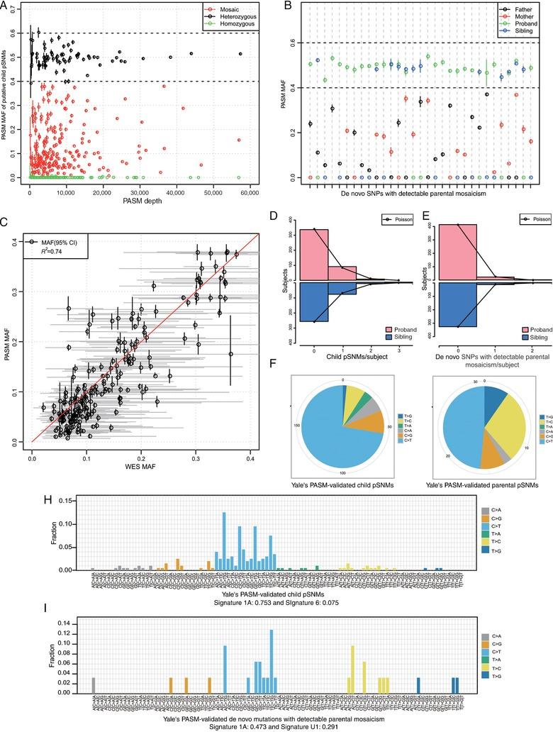
The roles and characteristics of postzygotic single-nucleotide mosaicisms (pSNMs) in autism spectrum disorders (ASDs) remain unclear. In this study of the whole exomes of 2,361 families in the Simons Simplex Collection, we identified 1,248 putative pSNMs in children and 285 de novo SNPs in children with detectable parental mosaicism. Ultra-deep amplicon resequencing suggested a validation rate of 51%. Analyses of validated pSNMs revealed that missense/loss-of-function (LoF) pSNMs with a high mutant allele fraction (MAF≥ 0.2) contributed to ASD diagnoses (P = 0.022, odds ratio [OR] = 5.25), whereas missense/LoF pSNMs with a low MAF (MAF<0.2) contributed to autistic traits in male non-ASD siblings (P = 0.033). LoF pSNMs in parents were less likely to be transmitted to offspring than neutral pSNMs (P = 0.037), and missense/LoF pSNMs in parents with a low MAF were transmitted more to probands than to siblings (P = 0.016, OR = 1.45). We estimated that pSNMs in probands or de novo mutations inherited from parental pSNMs increased the risk of ASD by approximately 6%. Adding pSNMs into the transmission and de novo association test model revealed 13 new ASD risk genes. These results expand the existing repertoire of genes involved in ASD and shed new light on the contribution of genomic mosaicisms to ASD diagnoses and autistic traits.

摘要

合子后单核苷酸嵌合体(pSNMs)在自闭症谱系障碍(ASD)中的作用和特征仍不明确。在这项对西蒙斯单纯型病例集(Simons Simplex Collection)中2361个家庭的全外显子组研究中,我们在儿童中鉴定出1248个推定的pSNMs,在有可检测到的亲本嵌合体的儿童中鉴定出285个新生单核苷酸多态性(SNP)。超深度扩增子重测序显示验证率为51%。对经验证的pSNMs的分析表明,具有高突变等位基因频率(MAF≥0.2)的错义/功能丧失(LoF)pSNMs有助于ASD诊断(P = 0.022,优势比[OR] = 5.25),而具有低MAF(MAF<0.2)的错义/LoF pSNMs则导致男性非ASD同胞出现自闭症特征(P = 0.033)。与中性pSNMs相比,父母中的LoF pSNMs传递给后代的可能性较小(P = 0.037),并且MAF低的父母中的错义/LoF pSNMs传递给先证者的比例高于传递给同胞的比例(P = 0.016,OR = 1.45)。我们估计,先证者中的pSNMs或从亲本pSNMs遗传的新生突变使ASD风险增加了约6%。将pSNMs添加到传递和新生关联测试模型中,发现了13个新的ASD风险基因。这些结果扩展了现有的与ASD相关的基因库,并为基因组嵌合体对ASD诊断和自闭症特征的贡献提供了新的线索。

https://cdn.ncbi.nlm.nih.gov/pmc/blobs/8d8d/5518181/96c1700ed82c/HUMU-38-1002-g001.jpg

文献AI研究员

20分钟写一篇综述,助力文献阅读效率提升50倍。

立即体验

用中文搜PubMed

大模型驱动的PubMed中文搜索引擎

马上搜索

文档翻译

学术文献翻译模型,支持多种主流文档格式。

立即体验