Suppr超能文献

正常和癌性乳腺干细胞通过miR-199a-LCOR轴逃避干扰素诱导的限制。

Normal and cancerous mammary stem cells evade interferon-induced constraint through the miR-199a-LCOR axis.

作者信息

Celià-Terrassa Toni, Liu Daniel D, Choudhury Abrar, Hang Xiang, Wei Yong, Zamalloa Jose, Alfaro-Aco Raymundo, Chakrabarti Rumela, Jiang Yi-Zhou, Koh Bong Ihn, Smith Heath A, DeCoste Christina, Li Jun-Jing, Shao Zhi-Ming, Kang Yibin

机构信息

Department of Molecular Biology, Princeton University, Princeton, New Jersey 08544, USA.

Lewis-Sigler Institute, Princeton University, Princeton, New Jersey 08544, USA.

出版信息

Nat Cell Biol. 2017 Jun;19(6):711-723. doi: 10.1038/ncb3533. Epub 2017 May 22.

Abstract

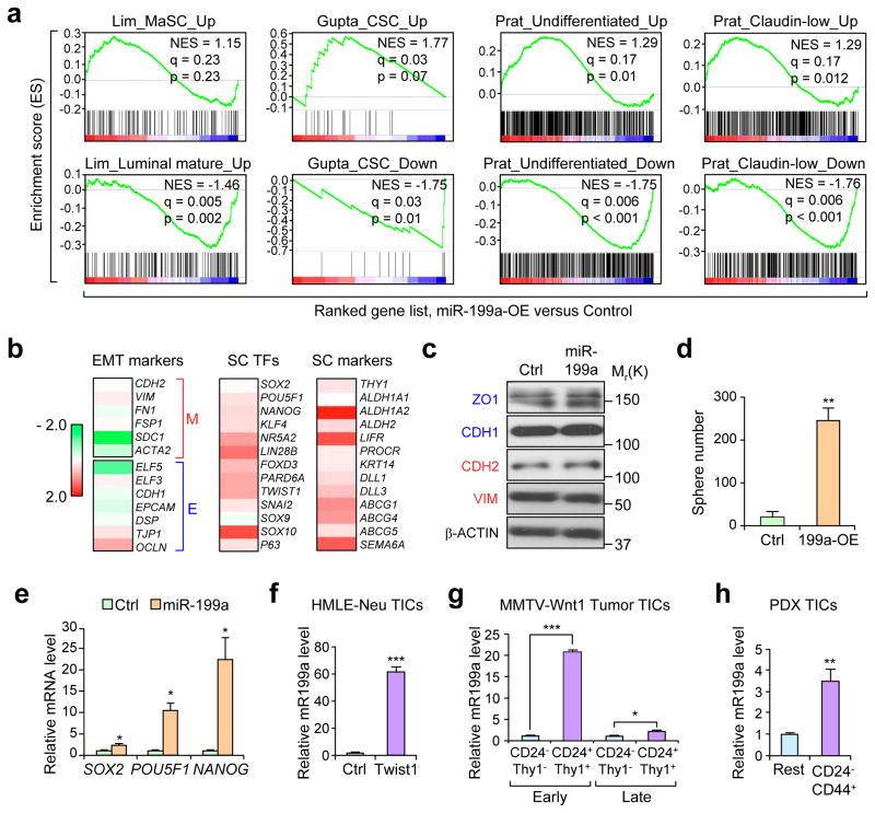
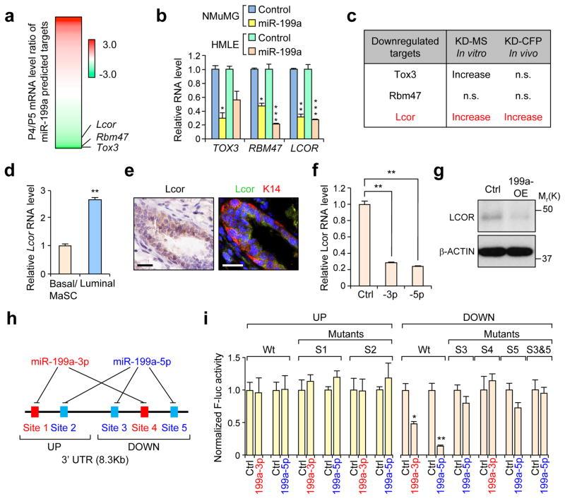
Tumour-initiating cells, or cancer stem cells (CSCs), possess stem-cell-like properties observed in normal adult tissue stem cells. Normal and cancerous stem cells may therefore share regulatory mechanisms for maintaining self-renewing capacity and resisting differentiation elicited by cell-intrinsic or microenvironmental cues. Here, we show that miR-199a promotes stem cell properties in mammary stem cells and breast CSCs by directly repressing nuclear receptor corepressor LCOR, which primes interferon (IFN) responses. Elevated miR-199a expression in stem-cell-enriched populations protects normal and malignant stem-like cells from differentiation and senescence induced by IFNs that are produced by epithelial and immune cells in the mammary gland. Importantly, the miR-199a-LCOR-IFN axis is activated in poorly differentiated ER breast tumours, functionally promotes tumour initiation and metastasis, and is associated with poor clinical outcome. Our study therefore reveals a common mechanism shared by normal and malignant stem cells to protect them from suppressive immune cytokine signalling.

摘要

肿瘤起始细胞,即癌症干细胞(CSCs),具有在正常成体组织干细胞中观察到的干细胞样特性。因此,正常干细胞和癌干细胞可能共享维持自我更新能力以及抵抗由细胞内在或微环境信号引发的分化的调控机制。在此,我们表明,miR-199a通过直接抑制引发干扰素(IFN)反应的核受体共抑制因子LCOR,促进乳腺干细胞和乳腺CSCs中的干细胞特性。在富含干细胞的群体中,miR-199a表达升高可保护正常和恶性干细胞样细胞免受乳腺上皮细胞和免疫细胞产生的IFN诱导的分化和衰老。重要的是,miR-199a-LCOR-IFN轴在低分化雌激素受体(ER)乳腺肿瘤中被激活,在功能上促进肿瘤起始和转移,并与不良临床预后相关。因此,我们的研究揭示了正常干细胞和恶性干细胞共有的一种机制,以保护它们免受抑制性免疫细胞因子信号的影响。

https://cdn.ncbi.nlm.nih.gov/pmc/blobs/3e2c/5481166/5b6ab8baf387/nihms869515f1.jpg

文献检索

告别复杂PubMed语法,用中文像聊天一样搜索,搜遍4000万医学文献。AI智能推荐,让科研检索更轻松。

立即免费搜索

文件翻译

保留排版,准确专业,支持PDF/Word/PPT等文件格式,支持 12+语言互译。

免费翻译文档

深度研究

AI帮你快速写综述,25分钟生成高质量综述,智能提取关键信息,辅助科研写作。

立即免费体验