Lu Xueqing Maggie, Batugedara Gayani, Lee Michael, Prudhomme Jacques, Bunnik Evelien M, Le Roch Karine G
Department of Cell Biology and Neuroscience, University of California, Riverside, CA, USA.
Department of Microbiology, Immunology and Molecular Genetics, The University of Texas Health Science Center at San Antonio, San Antonio, TX, USA.
Nucleic Acids Res. 2017 Jul 27;45(13):7825-7840. doi: 10.1093/nar/gkx464.
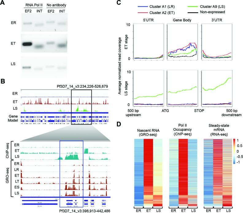
Gene expression in Plasmodium falciparum is tightly regulated to ensure successful propagation of the parasite throughout its complex life cycle. The earliest transcriptomics studies in P. falciparum suggested a cascade of transcriptional activity over the course of the 48-hour intraerythrocytic developmental cycle (IDC); however, the just-in-time transcriptional model has recently been challenged by findings that show the importance of post-transcriptional regulation. To further explore the role of transcriptional regulation, we performed the first genome-wide nascent RNA profiling in P. falciparum. Our findings indicate that the majority of genes are transcribed simultaneously during the trophozoite stage of the IDC and that only a small subset of genes is subject to differential transcriptional timing. RNA polymerase II is engaged with promoter regions prior to this transcriptional burst, suggesting that Pol II pausing plays a dominant role in gene regulation. In addition, we found that the overall transcriptional program during gametocyte differentiation is surprisingly similar to the IDC, with the exception of relatively small subsets of genes. Results from this study suggest that further characterization of the molecular players that regulate stage-specific gene expression and Pol II pausing will contribute to our continuous search for novel antimalarial drug targets.
恶性疟原虫中的基因表达受到严格调控,以确保寄生虫在其复杂的生命周期中成功繁殖。最早对恶性疟原虫的转录组学研究表明,在48小时的红细胞内发育周期(IDC)过程中存在一系列转录活动;然而,即时转录模型最近受到了一些发现的挑战,这些发现表明转录后调控的重要性。为了进一步探索转录调控的作用,我们在恶性疟原虫中进行了首次全基因组新生RNA分析。我们的研究结果表明,大多数基因在IDC的滋养体阶段同时转录,只有一小部分基因存在转录时间差异。在这种转录爆发之前,RNA聚合酶II与启动子区域结合,这表明Pol II暂停在基因调控中起主导作用。此外,我们发现配子体分化过程中的整体转录程序与IDC惊人地相似,只有相对较小的一部分基因除外。这项研究的结果表明,进一步表征调节阶段特异性基因表达和Pol II暂停的分子参与者,将有助于我们持续寻找新的抗疟药物靶点。