Suppr超能文献

粗齿蹄盖蕨(Doll.)Ching 提取物通过线粒体功能障碍和氧化应激诱导 HepG2 细胞凋亡。

Athyrium multidentatum (Doll.) Ching extract induce apoptosis via mitochondrial dysfunction and oxidative stress in HepG2 cells.

机构信息

Laboratory of Functional Chemistry and Nutrition of Food, College of Food Science and Engineering, Northwest A&F University, Yangling, Shaanxi, 712100, China.

Department of Nutrition and Health Sciences, University of Nebraska-Lincoln, Lincoln, NE, 68503, USA.

出版信息

Sci Rep. 2017 May 23;7(1):2275. doi: 10.1038/s41598-017-02573-8.

Abstract

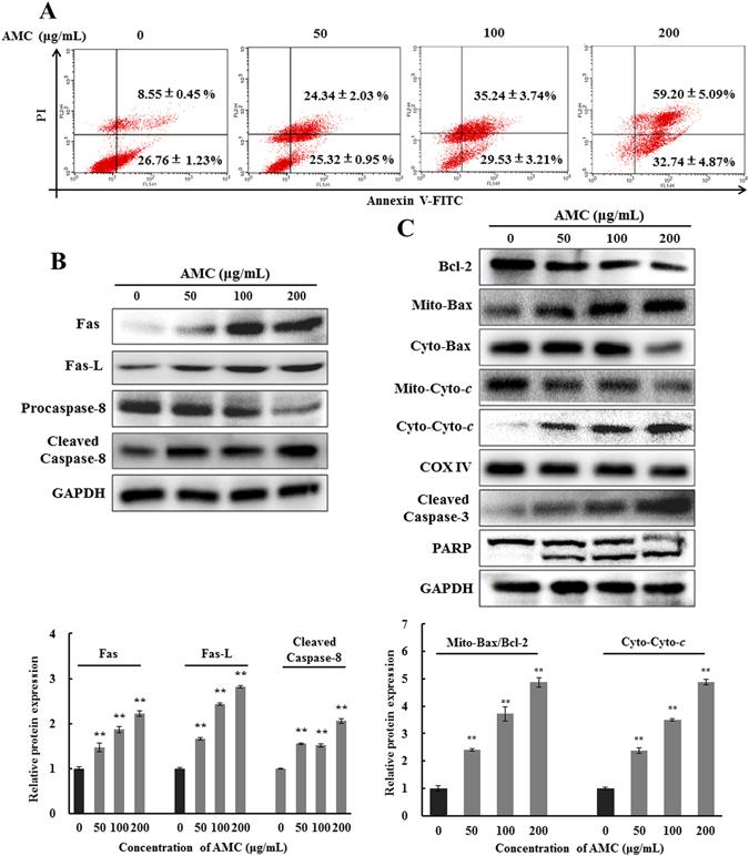
Athyrium multidentatum (Doll.) Ching (AMC), a unique and nutritious potherb widely distributed in china, has been extensively used in traditional Chinese medicine. Previous studies indicated that AMC extract exhibited antioxidant and antitumor properties. However, the chemical composition of AMC and molecular mechanism of AMC toxicity to HepG2 cells have not yet been elucidated. Hence, this study aimed to investigate the chemical compositions and the underlying mechanisms of the antiproliferative and apoptotic effects of AMC on HepG2. HPLC-MS analysis showed that AMC contain five compounds with chlorogenic acid accounting for 43 percent. Also, AMC strongly inhibited the cell growth and induced apoptosis and cell cycle arrest in HepG2 cells by significantly upregulating the protein expressions of Fas, Fas-L, Bax/Bcl-2, cyto-c, cleaved caspase-3, and PARP in a dose-dependent manner, which indicates AMC induces apoptosis in HepG2 cells through both intrinsic and extrinsic pathways. Moreover, AMC provoked the production of ROS, HO, and NO, modulating the PI3K/Akt, MAPK, NFκB and Nrf2 pathways and their downstream transcriptional cascades, ultimately evoked oxidative stress and apoptosis in HpeG2 cells. Further in vivo experiments demonstrated that AMC significantly suppressed the tumor growth, suggesting that AMC may be a novel promising agent for hepatocellular carcinoma treatment.

摘要

绵马鳞毛蕨(Doll.)Ching(AMC),一种分布在中国广泛的独特而营养丰富的野菜,在传统中药中被广泛应用。先前的研究表明,AMC 提取物具有抗氧化和抗肿瘤特性。然而,AMC 的化学成分和 AMC 对 HepG2 细胞毒性的分子机制尚未阐明。因此,本研究旨在探讨 AMC 对 HepG2 的增殖抑制和凋亡作用的化学成分和潜在机制。HPLC-MS 分析表明,AMC 含有五种化合物,绿原酸占 43%。此外,AMC 通过显著上调 Fas、Fas-L、Bax/Bcl-2、细胞色素 c、cleaved caspase-3 和 PARP 的蛋白表达,以剂量依赖性方式强烈抑制 HepG2 细胞的生长,并诱导细胞凋亡和细胞周期停滞,这表明 AMC 通过内在和外在途径诱导 HepG2 细胞凋亡。此外,AMC 引发 ROS、HO 和 NO 的产生,调节 PI3K/Akt、MAPK、NFκB 和 Nrf2 通路及其下游转录级联反应,最终在 HepG2 细胞中引发氧化应激和凋亡。进一步的体内实验表明,AMC 显著抑制肿瘤生长,提示 AMC 可能是治疗肝癌的一种有前途的新型药物。

https://cdn.ncbi.nlm.nih.gov/pmc/blobs/8b34/5442098/47b07d845d0a/41598_2017_2573_Fig1_HTML.jpg

文献检索

告别复杂PubMed语法,用中文像聊天一样搜索,搜遍4000万医学文献。AI智能推荐,让科研检索更轻松。

立即免费搜索

文件翻译

保留排版,准确专业,支持PDF/Word/PPT等文件格式,支持 12+语言互译。

免费翻译文档

深度研究

AI帮你快速写综述,25分钟生成高质量综述,智能提取关键信息,辅助科研写作。

立即免费体验