Shao Bo-Zong, Ke Ping, Xu Zhe-Qi, Wei Wei, Cheng Ming-He, Han Bin-Ze, Chen Xiong-Wen, Su Ding-Feng, Liu Chong
Department of Pharmacology, Second Military Medical University, Shanghai, China.
Institute of Quality and Standard for Agro-Products, Zhejiang Academy of Agricultural Sciences, Hangzhou, China.
Front Immunol. 2017 May 16;8:553. doi: 10.3389/fimmu.2017.00553. eCollection 2017.
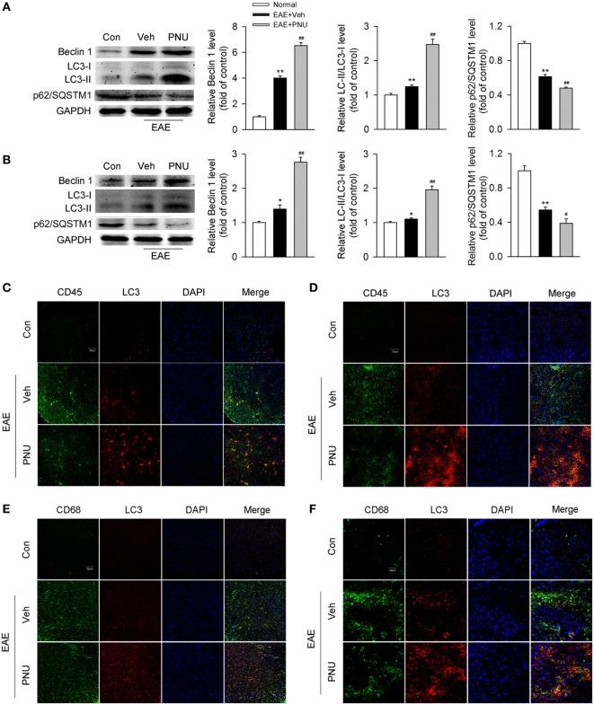
Alpha7 nicotinic acetylcholine receptor (α7nAChR) has been reported to alleviate neuroinflammation. Here, we aimed to determine the role of autophagy in α7nAChR-mediated inhibition of neuroinflammation and its underlying mechanism. Experimental autoimmune encephalomyelitis (EAE) mice and lipopolysaccharide-stimulated BV2 microglia were used as and models of neuroinflammation, respectively. The severity of EAE was evaluated with neurological scoring. Autophagy-related proteins (Beclin 1, LC3-II/I, p62/SQSTM1) were detected by immunoblot. Autophagosomes were observed using transmission electron microscopy and tandem fluorescent mRFP-GFP-LC3 plasmid was applied to test autophagy flux. The mRNA levels of interleukin-6 (IL-6), IL-1β, IL-18, and tumor necrosis factor-α (TNF-α) were detected by real-time PCR. We used 3-methyladenine (3-MA) and autophagy-related gene 5 small interfering RNA ( siRNA) to block autophagy and , respectively. Activating α7nAChR with PNU282987 ameliorates EAE severity and spinal inflammatory infiltration in EAE mice. PNU282987 treatment also enhanced monocyte/microglia autophagy (Beclin 1, LC3-II/I ratio, p62/SQSTM1, colocalization of CD45- or CD68-positive cells with LC3) both in spinal cord and spleen from EAE mice. The beneficial effects of PNU282987 on EAE mice were partly abolished by 3-MA, an autophagy inhibitor. , PNU282987 treatment increased autophagy and promoted autophagy flux. Blockade of autophagy by siRNA or bafilomycin A1 attenuated the inhibitory effect of PNU282987 on IL-6, IL-1β, IL-18, and TNF-α mRNA. Our results demonstrate for the first time that activating α7nAChR enhances monocyte/microglia autophagy, which suppresses neuroinflammation and thus plays an alleviative role in EAE.
据报道,α7烟碱型乙酰胆碱受体(α7nAChR)可减轻神经炎症。在此,我们旨在确定自噬在α7nAChR介导的神经炎症抑制中的作用及其潜在机制。实验性自身免疫性脑脊髓炎(EAE)小鼠和脂多糖刺激的BV2小胶质细胞分别用作体内和体外神经炎症模型。通过神经评分评估EAE的严重程度。通过免疫印迹检测自噬相关蛋白(Beclin 1、LC3-II/I、p62/SQSTM1)。使用透射电子显微镜观察自噬体,并应用串联荧光mRFP-GFP-LC3质粒检测自噬通量。通过实时PCR检测白细胞介素-6(IL-6)、IL-1β、IL-18和肿瘤坏死因子-α(TNF-α)的mRNA水平。我们分别使用3-甲基腺嘌呤(3-MA)和自噬相关基因5小干扰RNA(siRNA)体内和体外阻断自噬。用PNU282987激活α7nAChR可改善EAE小鼠的EAE严重程度和脊髓炎性浸润。PNU282987治疗还增强了EAE小鼠脊髓和脾脏中单核细胞/小胶质细胞的自噬(Beclin 1、LC3-II/I比率、p62/SQSTM1、CD45或CD68阳性细胞与LC3的共定位)。自噬抑制剂3-MA部分消除了PNU282987对EAE小鼠的有益作用。此外,PNU282987治疗增加了自噬并促进了自噬通量。通过siRNA或巴弗洛霉素A1阻断自噬减弱了PNU282987对IL-6、IL-1β、IL-18和TNF-α mRNA的抑制作用。我们的结果首次证明,激活α7nAChR可增强单核细胞/小胶质细胞自噬,从而抑制神经炎症,进而在EAE中发挥缓解作用。