Albritton Sarah Elizabeth, Kranz Anna-Lena, Winterkorn Lara Heermans, Street Lena Annika, Ercan Sevinc
Department of Biology, Center for Genomics and Systems Biology, New York University, New York, United States.
Elife. 2017 May 30;6:e23645. doi: 10.7554/eLife.23645.
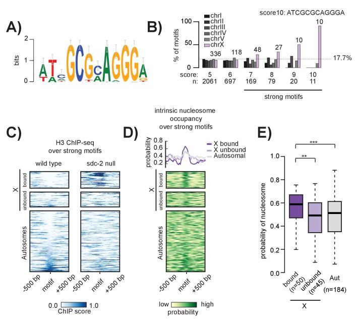
In many organisms, it remains unclear how X chromosomes are specified for dosage compensation, since DNA sequence motifs shown to be important for dosage compensation complex (DCC) recruitment are themselves not X-specific. Here, we addressed this problem in . We found that the DCC recruiter, SDC-2, is required to maintain open chromatin at a small number of primary DCC recruitment sites, whose sequence and genomic context are X-specific. Along the X, primary recruitment sites are interspersed with secondary sites, whose function is X-dependent. A secondary site can ectopically recruit the DCC when additional recruitment sites are inserted either in tandem or at a distance (>30 kb). Deletion of a recruitment site on the X results in reduced DCC binding across several megabases surrounded by topologically associating domain (TAD) boundaries. Our work elucidates that hierarchy and long-distance cooperativity between gene-regulatory elements target a single chromosome for regulation.
在许多生物体中,X染色体如何被指定用于剂量补偿仍不清楚,因为对剂量补偿复合体(DCC)募集显示重要的DNA序列基序本身并非X染色体特异性的。在这里,我们在……中解决了这个问题。我们发现,DCC募集因子SDC-2是维持少数主要DCC募集位点开放染色质所必需的,这些位点的序列和基因组背景是X染色体特异性的。沿着X染色体,主要募集位点与次要位点相间分布,次要位点的功能依赖于X染色体。当额外的募集位点串联插入或远距离(>30 kb)插入时,一个次要位点可以异位募集DCC。X染色体上一个募集位点的缺失会导致拓扑相关结构域(TAD)边界包围的几个兆碱基区域内DCC结合减少。我们的工作阐明了基因调控元件之间的层次结构和长距离协同作用如何靶向一条染色体进行调控。