Suppr超能文献

慢性不可预测轻度应激诱导的抑郁症通过糖皮质激素信号通路对瑞格列奈转归的影响

Impact of chronic unpredicted mild stress-induced depression on repaglinide fate via glucocorticoid signaling pathway.

作者信息

Wei Hongyan, Zhou Ting, Tan Boyu, Zhang Lei, Li Mingming, Xiao Zhijun, Xu Feng

机构信息

Fengxian Hospital, Southern Medical University, Shanghai, China.

Hunan Provincial People's Hospital, Hunan Normal University, Changsha, China.

出版信息

Oncotarget. 2017 Jul 4;8(27):44351-44365. doi: 10.18632/oncotarget.17874.

Abstract

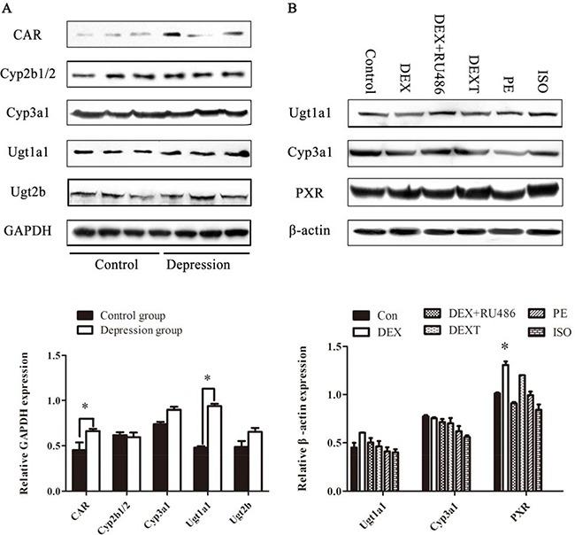
Chronic unpredicted mild stress (CUMS)-induced depression could alter the pharmacokinetics of many drugs in rats, however, the underlying mechanism is not clear. In this work we studied the pharmacokinetics of repaglinide, and explored the role of glucocorticoid and adrenergic signaling pathway in regulating drug metabolizing enzymes (DMEs) in GK rats and BRL 3A cells. The plasma cortisol and epinephrine levels were increased, meanwhile the pharmacokinetics of repaglinide were altered significantly in depression model rats. Forty-nine genes in liver of model rats displayed significant difference comparing to control rats. The differentially expressed genes enriched in the drug metabolism and steroid hormone biosynthesis pathway significantly, and Nr1i3 matched 335 connectivity genes. CAR and Ugt1a1 protein expression were enhanced significantly in liver of model rats. The mRNA expression of Ugt1a1 and Nr1i2 were increased 2 and 4 times respectively with dexamethasone (DEX) and 8-Br-cAMP co-treatment in BRL 3A cells. The protein expression of PXR was up-regulated, too. However, RU486 reversed the up-regulated effect. The adrenergic receptor agonists had little impact on the DMEs in BRL 3A. Our data suggested that CUMS-induced depression might up-regulate DMEs expression via glucocorticoid signaling pathway, and accelerate the fate of the repaglinide in spontaneous diabetes rats.

摘要

慢性不可预测性轻度应激(CUMS)诱导的抑郁可改变大鼠体内多种药物的药代动力学,但其潜在机制尚不清楚。在本研究中,我们研究了瑞格列奈的药代动力学,并探讨了糖皮质激素和肾上腺素能信号通路在调节GK大鼠和BRL 3A细胞中药物代谢酶(DMEs)方面的作用。抑郁模型大鼠的血浆皮质醇和肾上腺素水平升高,同时瑞格列奈的药代动力学发生显著改变。与对照大鼠相比,模型大鼠肝脏中有49个基因表现出显著差异。差异表达基因在药物代谢和类固醇激素生物合成途径中显著富集,Nr1i3与335个连接基因匹配。模型大鼠肝脏中CAR和Ugt1a1蛋白表达显著增强。在BRL 3A细胞中,地塞米松(DEX)和8-溴-cAMP共同处理使Ugt1a1和Nr1i2的mRNA表达分别增加了2倍和4倍。PXR的蛋白表达也上调。然而,RU486可逆转这种上调作用。肾上腺素能受体激动剂对BRL 3A中的DMEs影响很小。我们的数据表明,CUMS诱导的抑郁可能通过糖皮质激素信号通路上调DMEs的表达,并加速瑞格列奈在自发性糖尿病大鼠体内的代谢。

https://cdn.ncbi.nlm.nih.gov/pmc/blobs/cf00/5546485/b3a8598b9f71/oncotarget-08-44351-g001.jpg

文献AI研究员

20分钟写一篇综述,助力文献阅读效率提升50倍。

立即体验

用中文搜PubMed

大模型驱动的PubMed中文搜索引擎

马上搜索

文档翻译

学术文献翻译模型,支持多种主流文档格式。

立即体验