Suppr超能文献

不同细胞因子撤离诱导的源自不同人类CD8记忆亚群的效应T细胞死亡敏感性差异。

Differential cytokine withdrawal-induced death sensitivity of effector T cells derived from distinct human CD8 memory subsets.

作者信息

Larsen Sasha E, Voss Kelsey, Laing Eric D, Snow Andrew L

机构信息

Department of Pharmacology and Molecular Therapeutics, Uniformed Services University of the Health Sciences, Bethesda, MD, USA.

Department of Microbiology and Immunology, Uniformed Services University of the Health Sciences, Bethesda, MD, USA.

出版信息

Cell Death Discov. 2017 May 29;3:17031. doi: 10.1038/cddiscovery.2017.31. eCollection 2017.

Abstract

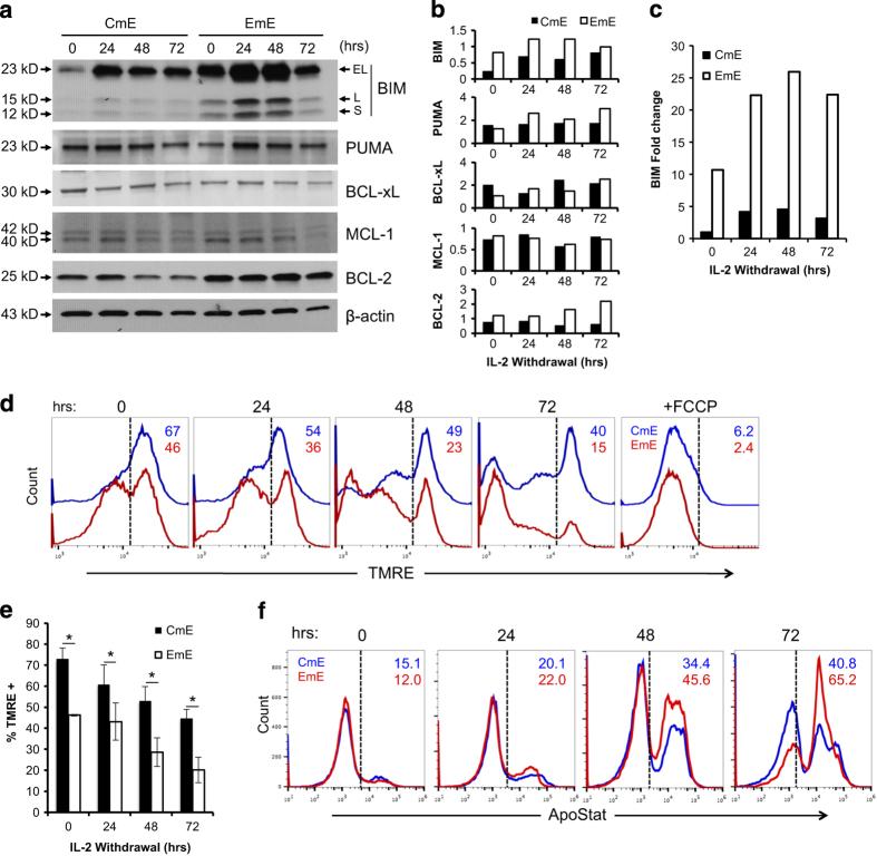
CD8 central memory (CM) and effector memory (EM) T-cell subsets exhibit well-established differences in proliferative and protective capacity after infectious challenge. However, their relative sensitivity to apoptosis has been largely overlooked, despite the importance of programmed cell death in regulating effector T-cell homeostasis. Here we demonstrate that primary human effector T cells derived from the CD8 EM subset exhibit significantly higher sensitivity to cytokine withdrawal-induced cell death (CWID), a critical intrinsic apoptosis program responsible for culling cells once an infection is cleared and interleukin-2 (IL-2) levels diminish. Interestingly, we found no differences in the expression of IL-2 or IL-2 receptor components in cells originating from either subset. Relative to CM-derived effectors, however, EM-derived T cells displayed more mitochondrial instability and greater caspase activity. Indeed, we found that heightened CWID sensitivity in EM-derived effectors coincided with higher expression of the pro-apoptotic Bcl-2 family protein BIM, both at steady state and with induction following withdrawal of exogenous IL-2. These data point to 'imprinted' differences in BIM protein regulation, preserved by CD8 CM and EM progeny, which govern their relative sensitivity to CWID. In addition, we detected a burst of autophagy after IL-2 withdrawal, which was better maintained in CM-derived T cells. Both subsets showed increased, equivalent CWID sensitivity upon treatment with autophagy inhibitors, suggesting sustained autophagy could preferentially protect CM-derived T cells from apoptosis. These findings offer new insight into how CM CD8 T cells display superior effector cell expansion and more persistent memory responses relative to EM-derived T cells, based in part on decreased CWID sensitivity.

摘要

CD8 中央记忆(CM)和效应记忆(EM)T 细胞亚群在感染挑战后,在增殖和保护能力方面表现出已被充分证实的差异。然而,尽管程序性细胞死亡在调节效应 T 细胞稳态中很重要,但它们对凋亡的相对敏感性在很大程度上被忽视了。在这里,我们证明,源自 CD8 EM 亚群的原代人效应 T 细胞对细胞因子撤除诱导的细胞死亡(CWID)表现出显著更高的敏感性,CWID 是一种关键的内源性凋亡程序,负责在感染清除且白细胞介素-2(IL-2)水平降低时剔除细胞。有趣的是,我们发现源自任一亚群的细胞中 IL-2 或 IL-2 受体成分的表达没有差异。然而,相对于源自 CM 的效应细胞,源自 EM 的 T 细胞表现出线粒体更不稳定和更高的半胱天冬酶活性。事实上,我们发现源自 EM 的效应细胞中 CWID 敏感性的提高与促凋亡 Bcl-2 家族蛋白 BIM 的更高表达相一致,无论是在稳态还是在外源 IL-2 撤除后的诱导过程中。这些数据表明,CD8 CM 和 EM 子代保留了 BIM 蛋白调节方面的“印记”差异,这些差异决定了它们对 CWID 的相对敏感性。此外,我们在 IL-2 撤除后检测到自噬爆发,这种爆发在源自 CM 的 T 细胞中维持得更好。在用自噬抑制剂处理后,两个亚群都表现出增加的、相当的 CWID 敏感性,这表明持续的自噬可以优先保护源自 CM 的 T 细胞免于凋亡。这些发现为 CM CD8 T 细胞相对于源自 EM 的 T 细胞如何表现出卓越的效应细胞扩增和更持久的记忆反应提供了新的见解,部分原因是 CWID 敏感性降低。

https://cdn.ncbi.nlm.nih.gov/pmc/blobs/dddf/5447130/8c7623fed1e7/cddiscovery201731-f1.jpg

文献检索

告别复杂PubMed语法,用中文像聊天一样搜索,搜遍4000万医学文献。AI智能推荐,让科研检索更轻松。

立即免费搜索

文件翻译

保留排版,准确专业,支持PDF/Word/PPT等文件格式,支持 12+语言互译。

免费翻译文档

深度研究

AI帮你快速写综述,25分钟生成高质量综述,智能提取关键信息,辅助科研写作。

立即免费体验