• 文献检索
  • 文档翻译
  • 深度研究
  • 学术资讯
  • Suppr Zotero 插件Zotero 插件
  • 邀请有礼
  • 套餐&价格
  • 历史记录
应用&插件
Suppr Zotero 插件Zotero 插件浏览器插件Mac 客户端Windows 客户端微信小程序
定价
高级版会员购买积分包购买API积分包
服务
文献检索文档翻译深度研究API 文档MCP 服务
关于我们
关于 Suppr公司介绍联系我们用户协议隐私条款
关注我们

Suppr 超能文献

核心技术专利:CN118964589B侵权必究
粤ICP备2023148730 号-1Suppr @ 2026

文献检索

告别复杂PubMed语法,用中文像聊天一样搜索,搜遍4000万医学文献。AI智能推荐,让科研检索更轻松。

立即免费搜索

文件翻译

保留排版,准确专业,支持PDF/Word/PPT等文件格式,支持 12+语言互译。

免费翻译文档

深度研究

AI帮你快速写综述,25分钟生成高质量综述,智能提取关键信息,辅助科研写作。

立即免费体验

母体胚胎亮氨酸拉链激酶通过调节转化生长因子-β信号传导来抑制上皮-间质转化。

Maternal embryonic leucine zipper kinase inhibits epithelial-mesenchymal transition by regulating transforming growth factor-β signaling.

作者信息

Cheng Jianjian, Qin Binyu, Liu Bao, Huang Taibo, Li Yuguang, Ma Lijun

机构信息

Department of Respiration and Critical Care and Emergency Medicine, Henan Provincial People's Hospital, Zhengzhou, Henan 450003, P.R. China.

出版信息

Oncol Lett. 2017 Jun;13(6):4794-4798. doi: 10.3892/ol.2017.6081. Epub 2017 Apr 24.

DOI:10.3892/ol.2017.6081
PMID:28588728
原文链接:https://pmc.ncbi.nlm.nih.gov/articles/PMC5452933/
Abstract

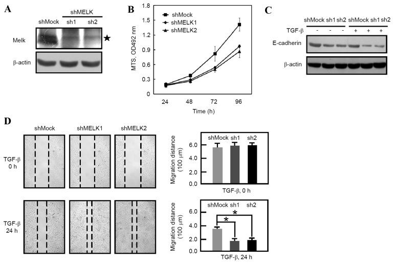
Maternal embryonic leucine zipper kinase (MELK) performs an important role in self-renewal and proliferation of progenitor cells or tumor stem cells, and is expressed in aggressive cancers, contributing to tumorigenesis. However, the function of MELK in metastasis is unknown. In the present study, the lung cancer A549 cell line was utilized in order to study the role of MELK in epithelial-mesenchymal transitions (EMTs), the initial step of tumor metastasis. It was identified that transforming growth factor-β (TGF-β) could downregulate the expression of MELK, and that MELK could inhibit EMT by regulating TGF-β signaling. MELK can interact with Smad proteins, which represses TGF-β/Smad-mediated signaling activity. The findings of the present study identified the effect of MELK in TGF-β signaling and the EMT process.

摘要

母源胚胎亮氨酸拉链激酶(MELK)在祖细胞或肿瘤干细胞的自我更新和增殖中发挥重要作用,且在侵袭性癌症中表达,促进肿瘤发生。然而,MELK在转移中的功能尚不清楚。在本研究中,利用肺癌A549细胞系来研究MELK在肿瘤转移的起始步骤上皮-间质转化(EMT)中的作用。研究发现,转化生长因子-β(TGF-β)可下调MELK的表达,且MELK可通过调节TGF-β信号传导抑制EMT。MELK可与Smad蛋白相互作用,从而抑制TGF-β/Smad介导的信号活性。本研究结果明确了MELK在TGF-β信号传导和EMT过程中的作用。

https://cdn.ncbi.nlm.nih.gov/pmc/blobs/32c6/5452933/c4c2909bdb2d/ol-13-06-4794-g03.jpg
https://cdn.ncbi.nlm.nih.gov/pmc/blobs/32c6/5452933/e8342a472fc7/ol-13-06-4794-g00.jpg
https://cdn.ncbi.nlm.nih.gov/pmc/blobs/32c6/5452933/b9eb07ba8786/ol-13-06-4794-g01.jpg
https://cdn.ncbi.nlm.nih.gov/pmc/blobs/32c6/5452933/f5221f1afaf4/ol-13-06-4794-g02.jpg
https://cdn.ncbi.nlm.nih.gov/pmc/blobs/32c6/5452933/c4c2909bdb2d/ol-13-06-4794-g03.jpg
https://cdn.ncbi.nlm.nih.gov/pmc/blobs/32c6/5452933/e8342a472fc7/ol-13-06-4794-g00.jpg
https://cdn.ncbi.nlm.nih.gov/pmc/blobs/32c6/5452933/b9eb07ba8786/ol-13-06-4794-g01.jpg
https://cdn.ncbi.nlm.nih.gov/pmc/blobs/32c6/5452933/f5221f1afaf4/ol-13-06-4794-g02.jpg
https://cdn.ncbi.nlm.nih.gov/pmc/blobs/32c6/5452933/c4c2909bdb2d/ol-13-06-4794-g03.jpg

相似文献

1
Maternal embryonic leucine zipper kinase inhibits epithelial-mesenchymal transition by regulating transforming growth factor-β signaling.母体胚胎亮氨酸拉链激酶通过调节转化生长因子-β信号传导来抑制上皮-间质转化。
Oncol Lett. 2017 Jun;13(6):4794-4798. doi: 10.3892/ol.2017.6081. Epub 2017 Apr 24.
2
Maternal Embryonic Leucine Zipper Kinase is Associated with Metastasis in Triple-negative Breast Cancer.母系胚胎亮氨酸拉链激酶与三阴性乳腺癌转移相关。
Cancer Res Commun. 2023 Jun 20;3(6):1078-1092. doi: 10.1158/2767-9764.CRC-22-0330. eCollection 2023 Jun.
3
Maternal embryonic leucine zipper kinase serves as a poor prognosis marker and therapeutic target in gastric cancer.母源胚胎亮氨酸拉链激酶作为胃癌预后不良的标志物和治疗靶点。
Oncotarget. 2016 Feb 2;7(5):6266-80. doi: 10.18632/oncotarget.6673.
4
Chinese medicine Bu-Fei decoction attenuates epithelial-mesenchymal transition of non-small cell lung cancer via inhibition of transforming growth factor β1 signaling pathway in vitro and in vivo.中药补肺汤通过在体内外抑制转化生长因子β1信号通路减轻非小细胞肺癌的上皮-间质转化
J Ethnopharmacol. 2017 May 23;204:45-57. doi: 10.1016/j.jep.2017.04.008. Epub 2017 Apr 12.
5
Maternal Embryonic Leucine Zipper Kinase Promotes Tumor Growth and Metastasis via Stimulating FOXM1 Signaling in Esophageal Squamous Cell Carcinoma.母体胚胎亮氨酸拉链激酶通过刺激食管鳞状细胞癌中的FOXM1信号促进肿瘤生长和转移。
Front Oncol. 2020 Jan 28;10:10. doi: 10.3389/fonc.2020.00010. eCollection 2020.
6
Nintedanib inhibits epithelial-mesenchymal transition in A549 alveolar epithelial cells through regulation of the TGF-β/Smad pathway.尼达尼布通过调节TGF-β/Smad信号通路抑制A549肺泡上皮细胞的上皮-间质转化。
Respir Investig. 2020 Jul;58(4):275-284. doi: 10.1016/j.resinv.2020.01.003. Epub 2020 Apr 29.
7
DDX56 promotes EMT and cancer stemness via MELK-FOXM1 axis in hepatocellular carcinoma.在肝细胞癌中,DDX56通过MELK-FOXM1轴促进上皮-间质转化和癌症干性。
iScience. 2024 Apr 29;27(6):109827. doi: 10.1016/j.isci.2024.109827. eCollection 2024 Jun 21.
8
MELK-a conserved kinase: functions, signaling, cancer, and controversy.MELK——一种保守激酶:功能、信号传导、癌症及争议
Clin Transl Med. 2015 Mar 7;4:11. doi: 10.1186/s40169-014-0045-y. eCollection 2015.
9
The interplay between TGF-β/SMAD and BMP/SMAD signaling pathways in the epithelial mesenchymal transition of A549 cells induced by silica.二氧化硅诱导 A549 细胞上皮间质转化中 TGF-β/SMAD 和 BMP/SMAD 信号通路的相互作用。
Toxicol Mech Methods. 2018 May;28(4):286-292. doi: 10.1080/15376516.2017.1407978. Epub 2017 Dec 7.
10
Sanguiin H6 suppresses TGF-β induction of the epithelial-mesenchymal transition and inhibits migration and invasion in A549 lung cancer.山奈酚H6抑制转化生长因子-β诱导的上皮-间质转化,并抑制A549肺癌细胞的迁移和侵袭。
Bioorg Med Chem Lett. 2015 Dec 1;25(23):5508-13. doi: 10.1016/j.bmcl.2015.10.067. Epub 2015 Oct 23.

引用本文的文献

1
Anti-cancer immunotherapy using cancer-derived multiple epitope-peptides cocktail vaccination clinical studies in patients with refractory/persistent disease of uterine cervical cancer and ovarian cancer [phase 2].使用癌症衍生的多表位肽鸡尾酒疫苗进行抗癌免疫治疗在难治性/持续性子宫颈癌和卵巢癌患者中的临床研究[2期]
Oncoimmunology. 2020 Nov 11;9(1):1838189. doi: 10.1080/2162402X.2020.1838189.
2
Maternal Embryonic Leucine Zipper Kinase Promotes Tumor Growth and Metastasis via Stimulating FOXM1 Signaling in Esophageal Squamous Cell Carcinoma.母体胚胎亮氨酸拉链激酶通过刺激食管鳞状细胞癌中的FOXM1信号促进肿瘤生长和转移。
Front Oncol. 2020 Jan 28;10:10. doi: 10.3389/fonc.2020.00010. eCollection 2020.

本文引用的文献

1
Preclinical efficacy of maternal embryonic leucine-zipper kinase (MELK) inhibition in acute myeloid leukemia.母体胚胎亮氨酸拉链激酶(MELK)抑制在急性髓系白血病中的临床前疗效。
Oncotarget. 2014 Dec 15;5(23):12371-82. doi: 10.18632/oncotarget.2642.
2
MELK is an oncogenic kinase essential for mitotic progression in basal-like breast cancer cells.MELK是一种致癌激酶,对基底样乳腺癌细胞的有丝分裂进程至关重要。
Elife. 2014 May 20;3:e01763. doi: 10.7554/eLife.01763.
3
Multi-kinase inhibitor C1 triggers mitotic catastrophe of glioma stem cells mainly through MELK kinase inhibition.
多激酶抑制剂 C1 通过抑制 MELK 激酶主要引发神经胶质瘤干细胞有丝分裂灾难。
PLoS One. 2014 Apr 16;9(4):e92546. doi: 10.1371/journal.pone.0092546. eCollection 2014.
4
MELK inhibitor, novel molecular targeted therapeutics for human cancer stem cells.MELK抑制剂,用于人类癌症干细胞的新型分子靶向疗法。
Cell Cycle. 2013 Jun 1;12(11):1655-6. doi: 10.4161/cc.24988. Epub 2013 May 10.
5
MELK-dependent FOXM1 phosphorylation is essential for proliferation of glioma stem cells.MELK 依赖性 FOXM1 磷酸化对于神经胶质瘤干细胞的增殖是必需的。
Stem Cells. 2013 Jun;31(6):1051-63. doi: 10.1002/stem.1358.
6
Tumor-specific activation of the C-JUN/MELK pathway regulates glioma stem cell growth in a p53-dependent manner.C-JUN/MELK 通路的肿瘤特异性激活以依赖 p53 的方式调节神经胶质瘤干细胞的生长。
Stem Cells. 2013 May;31(5):870-81. doi: 10.1002/stem.1322.
7
The maternal embryonic leucine zipper kinase (MELK) is upregulated in high-grade prostate cancer.母系胚胎亮氨酸拉链激酶(MELK)在高级别前列腺癌中上调。
J Mol Med (Berl). 2013 Feb;91(2):237-48. doi: 10.1007/s00109-012-0949-1. Epub 2012 Sep 4.
8
Murine protein serine-threonine kinase 38 activates p53 function through Ser15 phosphorylation.鼠源蛋白丝氨酸-苏氨酸激酶 38 通过 Ser15 磷酸化激活 p53 功能。
J Biol Chem. 2012 Jun 15;287(25):20797-810. doi: 10.1074/jbc.M112.347757. Epub 2012 Apr 24.
9
A perspective on cancer cell metastasis.癌症细胞转移的观点。
Science. 2011 Mar 25;331(6024):1559-64. doi: 10.1126/science.1203543.
10
Maternal embryonic leucine zipper kinase is upregulated and required in mammary tumor-initiating cells in vivo.母源胚胎亮氨酸拉链激酶在体内乳腺肿瘤起始细胞中上调并发挥作用。
Cancer Res. 2010 Nov 1;70(21):8863-73. doi: 10.1158/0008-5472.CAN-10-1295. Epub 2010 Sep 22.