Suppr超能文献

氯化锂激活Wnt/β-连环蛋白信号通路可减轻衰老大鼠模型听觉皮层中D-半乳糖诱导的神经退行性变。

Activation of Wnt/β-catenin signaling by lithium chloride attenuates d-galactose-induced neurodegeneration in the auditory cortex of a rat model of aging.

作者信息

Xia Ming-Yu, Zhao Xue-Yan, Huang Qi-Lin, Sun Hai-Ying, Sun Chen, Yuan Jie, He Chang, Sun Yu, Huang Xiang, Kong Wen, Kong Wei-Jia

机构信息

Department of Otolaryngology, Union Hospital, Tongji Medical College, Huazhong University of Science and Technology, Wuhan, China.

Institute of Otorhinolaryngology, Union Hospital, Tongji Medical College, Huazhong University of Science and Technology, Wuhan, China.

出版信息

FEBS Open Bio. 2017 Apr 25;7(6):759-776. doi: 10.1002/2211-5463.12220. eCollection 2017 Jun.

Abstract

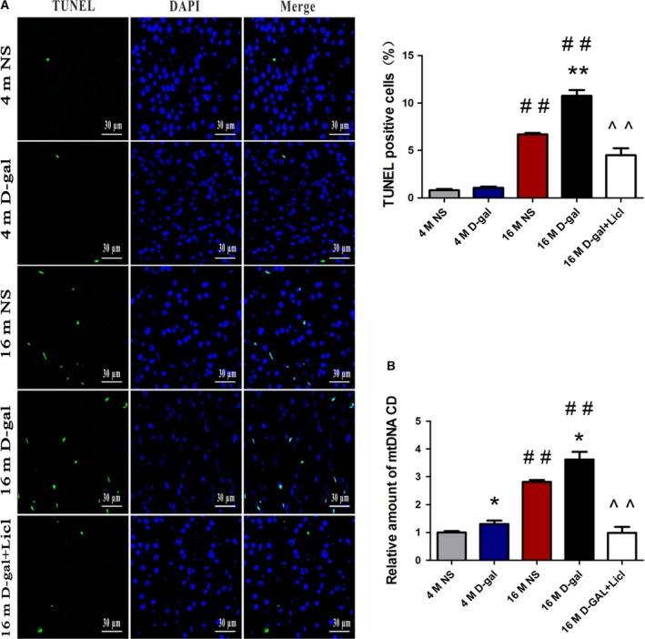
Degeneration of the central auditory system, which is characterized by reduced understanding of speech and source localization of sounds, is an important cause of age-related hearing loss (presbycusis). Accumulating evidence has demonstrated that Wnt/β-catenin signaling plays an essential role in the development of the auditory system but its potential role in presbycusis remains unclear. In this study, we used a rat model of aging, created by chronic systemic exposure to d-galactose (d-gal), and explored changes in Wnt/β-catenin signaling in the auditory cortex. A decrease in Wnt/β-catenin signaling in the auditory cortex was found in both naturally aging and d-gal-mimetic aging rats, as indicated by increased GSK3β activity and decreased β-catenin activity. Moreover, lithium chloride (Licl), an activator of Wnt signaling pathway, was administered long term to 15-month-old d-gal-treated rats. Activation of Wnt/β-catenin signaling by Licl attenuated d-gal-induced auditory cortex apoptosis and neurodegeneration. Bmi1, a transcription factor implicated in antiaging and resistance to apoptosis, can be modulated by β-catenin activity. Here, we showed that the expression of Bmi1 was reduced and the expression of its downstream genes, , , and were increased in the auditory cortex both of naturally aging and d-gal-mimetic aging rats. In addition, Licl significantly increased Bmi1 expression and reduced p16, p19, and p53 expression. Our results indicated that decreased Wnt/β-catenin signaling might participate in the pathogenesis of central presbycusis through modulating the expression of Bmi1. Wnt/β-catenin signaling might be used as a potential therapeutic target against presbycusis.

摘要

中枢听觉系统的退化,其特征是言语理解能力下降和声音源定位能力降低,是与年龄相关的听力损失(老年性耳聋)的一个重要原因。越来越多的证据表明,Wnt/β-连环蛋白信号通路在听觉系统的发育中起重要作用,但其在老年性耳聋中的潜在作用仍不清楚。在本研究中,我们使用了通过长期全身暴露于d-半乳糖(d-gal)建立的大鼠衰老模型,并探讨了听觉皮层中Wnt/β-连环蛋白信号通路的变化。在自然衰老和d-gal模拟衰老的大鼠中,均发现听觉皮层中Wnt/β-连环蛋白信号通路减弱,表现为GSK3β活性增加和β-连环蛋白活性降低。此外,将Wnt信号通路激活剂氯化锂(Licl)长期给予15月龄的d-gal处理大鼠。Licl激活Wnt/β-连环蛋白信号通路可减轻d-gal诱导的听觉皮层细胞凋亡和神经退行性变。Bmi1是一种与抗衰老和抗凋亡有关的转录因子,可受β-连环蛋白活性调节。在此,我们发现自然衰老和d-gal模拟衰老大鼠的听觉皮层中Bmi1表达降低,其下游基因p16、p19和p53的表达增加。此外,Licl显著增加Bmi1表达并降低p16、p19和p53表达。我们的结果表明,Wnt/β-连环蛋白信号通路减弱可能通过调节Bmi1的表达参与中枢性老年性耳聋的发病机制。Wnt/β-连环蛋白信号通路可能作为老年性耳聋的潜在治疗靶点。

https://cdn.ncbi.nlm.nih.gov/pmc/blobs/692e/5458451/9f3dcba46d46/FEB4-7-759-g001.jpg

文献AI研究员

20分钟写一篇综述,助力文献阅读效率提升50倍。

立即体验

用中文搜PubMed

大模型驱动的PubMed中文搜索引擎

马上搜索

文档翻译

学术文献翻译模型,支持多种主流文档格式。

立即体验