Suppr超能文献

相似文献

1
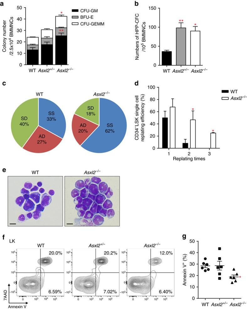
Loss of Asxl2 leads to myeloid malignancies in mice.
Nat Commun. 2017 Jun 8;8:15456. doi: 10.1038/ncomms15456.
3
Architectural and functional heterogeneity of hematopoietic stem/progenitor cells in non-del(5q) myelodysplastic syndromes.
Blood. 2017 Jan 26;129(4):484-496. doi: 10.1182/blood-2016-03-707745. Epub 2016 Nov 16.
4
Bcor loss perturbs myeloid differentiation and promotes leukaemogenesis.
Nat Commun. 2019 Mar 22;10(1):1347. doi: 10.1038/s41467-019-09250-6.
5
Leukaemogenesis induced by an activating β-catenin mutation in osteoblasts.
Nature. 2014 Feb 13;506(7487):240-4. doi: 10.1038/nature12883. Epub 2014 Jan 15.
6
Low-level GATA2 overexpression promotes myeloid progenitor self-renewal and blocks lymphoid differentiation in mice.
Exp Hematol. 2015 Jul;43(7):565-77.e1-10. doi: 10.1016/j.exphem.2015.04.002. Epub 2015 Apr 20.
7
Phf6-null hematopoietic stem cells have enhanced self-renewal capacity and oncogenic potentials.
Blood Adv. 2019 Aug 13;3(15):2355-2367. doi: 10.1182/bloodadvances.2019000391.
8
FHL2 regulates hematopoietic stem cell functions under stress conditions.
Leukemia. 2015 Mar;29(3):615-24. doi: 10.1038/leu.2014.254. Epub 2014 Sep 2.
10
Runx1 downregulates stem cell and megakaryocytic transcription programs that support niche interactions.
Blood. 2016 Jun 30;127(26):3369-81. doi: 10.1182/blood-2015-09-668129. Epub 2016 Apr 13.

引用本文的文献

3
Additional Sex Combs-like Family Associated with Epigenetic Regulation.
Int J Mol Sci. 2024 May 8;25(10):5119. doi: 10.3390/ijms25105119.
5
Predicting leukemic transformation in myelodysplastic syndrome using a transcriptomic signature.
Front Genet. 2023 Oct 25;14:1235315. doi: 10.3389/fgene.2023.1235315. eCollection 2023.
6
Identification of a de novo variant in the ASXL2 gene related to Shashi-Pena syndrome.
Mol Genet Genomic Med. 2023 Nov;11(11):e2251. doi: 10.1002/mgg3.2251. Epub 2023 Jul 26.
7
A newborn with a pathogenic variant in ASXL2 expanding the phenotype of SHAPNS: a case report and literature review.
Transl Pediatr. 2023 Jan 31;12(1):86-96. doi: 10.21037/tp-22-220. Epub 2023 Jan 10.
8
Role of ASXL1 in hematopoiesis and myeloid diseases.
Exp Hematol. 2022 Nov;115:14-19. doi: 10.1016/j.exphem.2022.09.003. Epub 2022 Sep 30.
9
ASXL1/2 mutations and myeloid malignancies.
J Hematol Oncol. 2022 Sep 6;15(1):127. doi: 10.1186/s13045-022-01336-x.
10
Mouse Models of Frequently Mutated Genes in Acute Myeloid Leukemia.
Cancers (Basel). 2021 Dec 8;13(24):6192. doi: 10.3390/cancers13246192.

本文引用的文献

1
ASXL1 interacts with the cohesin complex to maintain chromatid separation and gene expression for normal hematopoiesis.
Sci Adv. 2017 Jan 20;3(1):e1601602. doi: 10.1126/sciadv.1601602. eCollection 2017 Jan.
2
The BIG Data Center: from deposition to integration to translation.
Nucleic Acids Res. 2017 Jan 4;45(D1):D18-D24. doi: 10.1093/nar/gkw1060. Epub 2016 Nov 28.
3
The genomic landscape of core-binding factor acute myeloid leukemias.
Nat Genet. 2016 Dec;48(12):1551-1556. doi: 10.1038/ng.3709. Epub 2016 Oct 31.
4
ASXL1 plays an important role in erythropoiesis.
Sci Rep. 2016 Jun 29;6:28789. doi: 10.1038/srep28789.
5
Loss of Asxl1 Alters Self-Renewal and Cell Fate of Bone Marrow Stromal Cell, Leading to Bohring-Opitz-like Syndrome in Mice.
Stem Cell Reports. 2016 Jun 14;6(6):914-925. doi: 10.1016/j.stemcr.2016.04.013. Epub 2016 May 26.
6
Genetic and epigenetic heterogeneity in acute myeloid leukemia.
Curr Opin Genet Dev. 2016 Feb;36:100-6. doi: 10.1016/j.gde.2016.03.011. Epub 2016 May 7.
7
Hematopoietic Differentiation Is Required for Initiation of Acute Myeloid Leukemia.
Cell Stem Cell. 2015 Nov 5;17(5):611-23. doi: 10.1016/j.stem.2015.08.011. Epub 2015 Sep 24.
8
The subtype-specific features of EVI1 and PRDM16 in acute myeloid leukemia.
Haematologica. 2015 Mar;100(3):e116-7. doi: 10.3324/haematol.2015.124396.
9
Enrichment Map - a Cytoscape app to visualize and explore OMICs pathway enrichment results.
F1000Res. 2014 Jul 1;3:141. doi: 10.12688/f1000research.4536.1. eCollection 2014.
10
Frequent ASXL2 mutations in acute myeloid leukemia patients with t(8;21)/RUNX1-RUNX1T1 chromosomal translocations.
Blood. 2014 Aug 28;124(9):1445-9. doi: 10.1182/blood-2014-04-571018. Epub 2014 Jun 27.

文献AI研究员

20分钟写一篇综述,助力文献阅读效率提升50倍。

立即体验

用中文搜PubMed

大模型驱动的PubMed中文搜索引擎

马上搜索

文档翻译

学术文献翻译模型,支持多种主流文档格式。

立即体验