Syed Khaja Azharuddin Sajid, Toor Salman M, El Salhat Haytham, Ali Bassam R, Elkord Eyad
Cancer Research Center, College of Science and Engineering, Qatar Biomedical Research Institute, Hamad Bin Khalifa University, Qatar Foundation, Doha, Qatar.
Department of Medical Microbiology and Immunology, College of Medicine and Health Sciences, United Arab Emirates University, Al Ain, United Arab Emirates.
Front Immunol. 2017 May 26;8:619. doi: 10.3389/fimmu.2017.00619. eCollection 2017.
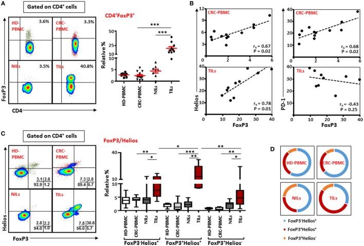
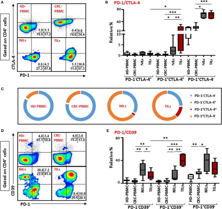
Regulatory T cells (Tregs) can be antitumorigenic or pro-tumorigenic in colorectal cancer (CRC) depending on the presence of different Treg subsets with various immunosuppressive molecules. Some studies reported the phenotypic characteristics of tumor-infiltrating immune cells in CRC, but limited studies have focused on the co-expression of suppressive molecules on immune cells. The aim of this study was to characterize immune cells in the tumor microenvironment (TME), compared to paired adjacent non-tumor colon tissue of CRC patients. Additionally, we investigated co-expression of immunosuppressive molecules on different Treg subsets in the TME, normal colon tissue, and peripheral blood of CRC patients and healthy donors. In this preliminary study, we report that the majority of CD3 T cells in the TME are CD4 T cells with high co-expression of programmed death 1 (PD-1)/cytotoxic T-lymphocyte-associated protein 4 (CTLA-4) and PD-1/CD39 molecules. Levels of CD4FoxP3Helios Tregs were significantly increased in the TME. Furthermore, we observed increased levels of PD-1/CTLA-4 and PD-1/CD39 co-expressing cells within FoxP3Helios and FoxP3Helios Treg subsets, indicative of their potent immunosuppressive potential. These results suggest synergistic associations between PD-1/CTLA-4 and PD-1/CD39 in dampening T-cell activation and function along with suppressing tumor-specific immune responses, suggesting that dual blockade of these molecules could be a more effective strategy for inducing antitumor immune responses in CRC.
调节性T细胞(Tregs)在结直肠癌(CRC)中可能具有抗肿瘤或促肿瘤作用,这取决于具有不同免疫抑制分子的不同Treg亚群的存在。一些研究报道了结直肠癌中肿瘤浸润免疫细胞的表型特征,但仅有有限的研究关注免疫细胞上抑制分子的共表达情况。本研究的目的是与CRC患者配对的相邻非肿瘤结肠组织相比,对肿瘤微环境(TME)中的免疫细胞进行特征分析。此外,我们调查了CRC患者和健康供体的TME、正常结肠组织及外周血中不同Treg亚群上免疫抑制分子的共表达情况。在这项初步研究中,我们报告TME中的大多数CD3 T细胞是程序性死亡1(PD-1)/细胞毒性T淋巴细胞相关蛋白4(CTLA-4)和PD-1/CD39分子共表达水平较高的CD4 T细胞。TME中CD4FoxP3Helios Tregs的水平显著升高。此外,我们观察到FoxP3Helios和FoxP3Helios Treg亚群内PD-1/CTLA-4和PD-1/CD39共表达细胞的水平增加,表明它们具有强大的免疫抑制潜力。这些结果表明,PD-1/CTLA-4与PD-1/CD39之间存在协同关联,可抑制T细胞活化和功能,同时抑制肿瘤特异性免疫反应,这表明双重阻断这些分子可能是在CRC中诱导抗肿瘤免疫反应的更有效策略。