Gu Yuanzheng, Jukkola Peter, Wang Qian, Esparza Thomas, Zhao Yi, Brody David, Gu Chen
Department of Biological Chemistry and Pharmacology, The Ohio State University, Columbus, OH.
Biomedical Sciences Graduate Program, The Ohio State University, Columbus, OH.
J Cell Biol. 2017 Jul 3;216(7):2179-2199. doi: 10.1083/jcb.201606065. Epub 2017 Jun 12.
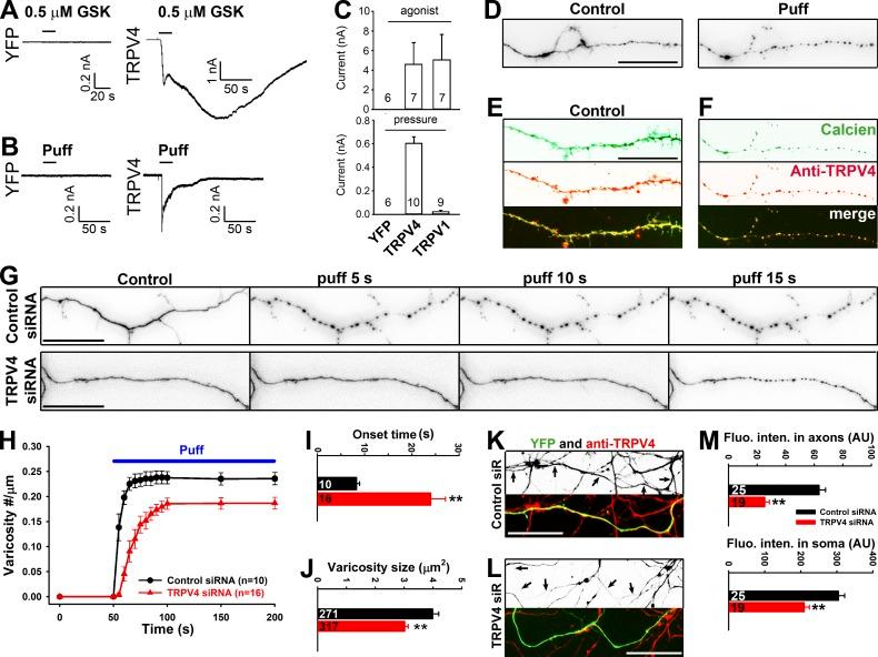
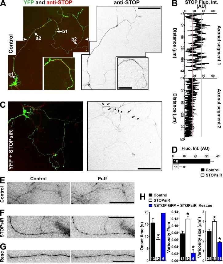
Little is known about mechanical regulation of morphological and functional polarity of central neurons. In this study, we report that mechanical stress specifically induces varicosities in the axons but not the dendrites of central neurons by activating TRPV4, a Ca/Na-permeable mechanosensitive channel. This process is unexpectedly rapid and reversible, consistent with the formation of axonal varicosities in vivo induced by mechanical impact in a mouse model of mild traumatic brain injury. In contrast, prolonged stimulation of glutamate receptors induces varicosities in dendrites but not in axons. We further show that axonal varicosities are induced by persistent Ca increase, disassembled microtubules (MTs), and subsequently reversible disruption of axonal transport, and are regulated by stable tubulin-only polypeptide, an MT-associated protein. Finally, axonal varicosity initiation can trigger action potentials to antidromically propagate to the soma in retrograde signaling. Therefore, our study demonstrates a new feature of neuronal polarity: axons and dendrites preferentially respond to physical and chemical stresses, respectively.
关于中枢神经元形态和功能极性的机械调节,目前所知甚少。在本研究中,我们报告机械应力通过激活TRPV4(一种Ca/Na通透的机械敏感通道),特异性地诱导中枢神经元轴突而非树突产生膨体。这一过程出人意料地迅速且可逆,与轻度创伤性脑损伤小鼠模型中机械冲击在体内诱导轴突膨体的形成一致。相比之下,谷氨酸受体的长时间刺激会诱导树突而非轴突产生膨体。我们进一步表明,轴突膨体是由持续的Ca增加、微管(MT)解聚以及随后轴突运输的可逆性破坏所诱导的,并受一种MT相关蛋白——仅含稳定微管蛋白的多肽调控。最后,轴突膨体的起始可触发动作电位,以逆行信号方式向胞体进行逆向传播。因此,我们的研究揭示了神经元极性的一个新特征:轴突和树突分别优先响应物理和化学应激。