Suppr超能文献

单细胞分析揭示了血管系统中 G 蛋白偶联受体表达的异质性和功能模式。

Single-cell profiling reveals heterogeneity and functional patterning of GPCR expression in the vascular system.

机构信息

Department of Pharmacology, Max Planck Institute for Heart and Lung Research, Ludwigstr 43, 61231 Bad Nauheim, Germany.

ECCPS Bioinformatics Facility, Max Planck Institute for Heart and Lung Research, Ludwigstr 43, 61231 Bad Nauheim, Germany.

出版信息

Nat Commun. 2017 Jun 16;8:15700. doi: 10.1038/ncomms15700.

Abstract

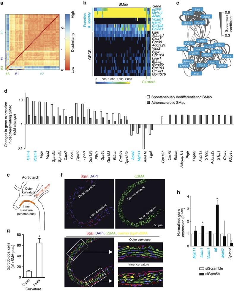
G-protein-coupled receptor (GPCR) expression is extensively studied in bulk cDNA, but heterogeneity and functional patterning of GPCR expression in individual vascular cells is poorly understood. Here, we perform a microfluidic-based single-cell GPCR expression analysis in primary smooth muscle cells (SMC) and endothelial cells (EC). GPCR expression is highly heterogeneous in all cell types, which is confirmed in reporter mice, on the protein level and in human cells. Inflammatory activation in murine models of sepsis or atherosclerosis results in characteristic changes in the GPCR repertoire, and we identify functionally relevant subgroups of cells that are characterized by specific GPCR patterns. We further show that dedifferentiating SMC upregulate GPCRs such as Gpr39, Gprc5b, Gprc5c or Gpr124, and that selective targeting of Gprc5b modulates their differentiation state. Taken together, single-cell profiling identifies receptors expressed on pathologically relevant subpopulations and provides a basis for the development of new therapeutic strategies in vascular diseases.

摘要

G 蛋白偶联受体 (GPCR) 的表达在批量 cDNA 中得到了广泛研究,但个体血管细胞中 GPCR 表达的异质性和功能模式仍知之甚少。在这里,我们在原代平滑肌细胞 (SMC) 和内皮细胞 (EC) 中进行了基于微流控的单细胞 GPCR 表达分析。所有细胞类型中的 GPCR 表达都具有高度异质性,这在报告小鼠、蛋白质水平和人类细胞中得到了证实。在败血症或动脉粥样硬化的小鼠模型的炎症激活中,GPCR 谱发生了特征性变化,我们确定了具有特定 GPCR 模式的功能相关细胞亚群。我们进一步表明,去分化的 SMC 上调 GPCR 如 Gpr39、Gprc5b、Gprc5c 或 Gpr124,并且选择性靶向 Gprc5b 可以调节它们的分化状态。总之,单细胞分析确定了在病理相关亚群上表达的受体,并为血管疾病的新治疗策略的发展提供了基础。

https://cdn.ncbi.nlm.nih.gov/pmc/blobs/513b/5481776/3ccba4c36989/ncomms15700-f1.jpg

文献AI研究员

20分钟写一篇综述,助力文献阅读效率提升50倍。

立即体验

用中文搜PubMed

大模型驱动的PubMed中文搜索引擎

马上搜索

文档翻译

学术文献翻译模型,支持多种主流文档格式。

立即体验