Suppr超能文献

ZBP1/DAI的泛素化及对流感病毒核糖核蛋白的感知激活程序性细胞死亡。

ZBP1/DAI ubiquitination and sensing of influenza vRNPs activate programmed cell death.

作者信息

Kesavardhana Sannula, Kuriakose Teneema, Guy Clifford S, Samir Parimal, Malireddi R K Subbarao, Mishra Ashutosh, Kanneganti Thirumala-Devi

机构信息

Department of Immunology, St. Jude Children's Research Hospital, Memphis, TN.

Proteomics and Mass Spectrometry Core, St. Jude Children's Research Hospital, Memphis, TN.

出版信息

J Exp Med. 2017 Aug 7;214(8):2217-2229. doi: 10.1084/jem.20170550. Epub 2017 Jun 20.

Abstract

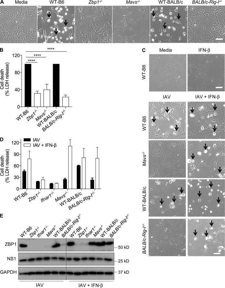
Innate sensing of influenza virus infection induces activation of programmed cell death pathways. We have recently identified Z-DNA-binding protein 1 (ZBP1) as an innate sensor of influenza A virus (IAV). ZBP1-mediated IAV sensing is critical for triggering programmed cell death in the infected lungs. Surprisingly, little is known about the mechanisms regulating ZBP1 activation to induce programmed cell death. Here, we report that the sensing of IAV RNA by retinoic acid inducible gene I (RIG-I) initiates ZBP1-mediated cell death via the RIG-I-MAVS-IFN-β signaling axis. IAV infection induces ubiquitination of ZBP1, suggesting potential regulation of ZBP1 function through posttranslational modifications. We further demonstrate that ZBP1 senses viral ribonucleoprotein (vRNP) complexes of IAV to trigger cell death. These findings collectively indicate that ZBP1 activation requires RIG-I signaling, ubiquitination, and vRNP sensing to trigger activation of programmed cell death pathways during IAV infection. The mechanism of ZBP1 activation described here may have broader implications in the context of virus-induced cell death.

摘要

对流感病毒感染的天然感知会诱导程序性细胞死亡途径的激活。我们最近鉴定出Z-DNA结合蛋白1(ZBP1)是甲型流感病毒(IAV)的一种天然传感器。ZBP1介导的IAV感知对于触发受感染肺部的程序性细胞死亡至关重要。令人惊讶的是,关于调节ZBP1激活以诱导程序性细胞死亡的机制知之甚少。在这里,我们报告视黄酸诱导基因I(RIG-I)对IAV RNA的感知通过RIG-I-MAVS-IFN-β信号轴启动ZBP1介导的细胞死亡。IAV感染诱导ZBP1的泛素化,提示可能通过翻译后修饰对ZBP1功能进行调节。我们进一步证明ZBP1感知IAV的病毒核糖核蛋白(vRNP)复合物以触发细胞死亡。这些发现共同表明,在IAV感染期间,ZBP1激活需要RIG-I信号传导、泛素化和vRNP感知来触发程序性细胞死亡途径的激活。这里描述的ZBP1激活机制可能在病毒诱导的细胞死亡背景下具有更广泛的意义。

https://cdn.ncbi.nlm.nih.gov/pmc/blobs/46a3/5551577/6414e93e42f7/JEM_20170550_Fig1.jpg

文献AI研究员

20分钟写一篇综述,助力文献阅读效率提升50倍。

立即体验

用中文搜PubMed

大模型驱动的PubMed中文搜索引擎

马上搜索

文档翻译

学术文献翻译模型,支持多种主流文档格式。

立即体验