Department of Food Science and Technology, College of Agriculture and Environmental Sciences, University of California, Davis, CA, USA.
Department of Nutritional Sciences, Faculty of Medicine, University of Toronto, ON, Canada.
Sci Rep. 2017 Jun 28;7(1):4342. doi: 10.1038/s41598-017-02914-7.
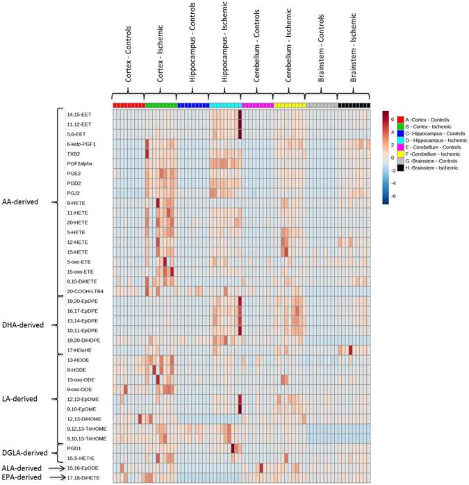
Linoleic acid (LA; 18:2 n-6), the most abundant polyunsaturated fatty acid in the US diet, is a precursor to oxidized metabolites that have unknown roles in the brain. Here, we show that oxidized LA-derived metabolites accumulate in several rat brain regions during CO-induced ischemia and that LA-derived 13-hydroxyoctadecadienoic acid, but not LA, increase somatic paired-pulse facilitation in rat hippocampus by 80%, suggesting bioactivity. This study provides new evidence that LA participates in the response to ischemia-induced brain injury through oxidized metabolites that regulate neurotransmission. Targeting this pathway may be therapeutically relevant for ischemia-related conditions such as stroke.
亚油酸(LA;18:2n-6)是美国饮食中最丰富的多不饱和脂肪酸,是氧化代谢物的前体,其在大脑中的作用未知。在这里,我们表明,在 CO 诱导的缺血期间,氧化的 LA 衍生代谢物在几个大鼠脑区积累,并且 LA 衍生的 13-羟基十八碳二烯酸,但不是 LA,使大鼠海马体中的躯体成对脉冲易化增加 80%,提示具有生物活性。这项研究提供了新的证据,表明 LA 通过调节神经传递的氧化代谢物参与了对缺血性脑损伤的反应。针对该途径可能与缺血相关的疾病(如中风)的治疗有关。