San Raffaele Telethon Institute for Gene Therapy, IRCCS San Raffaele Scientific Institute, Milan, Italy.
Vita-Salute San Raffaele University, Milan, Italy.
EMBO Mol Med. 2017 Sep;9(9):1198-1211. doi: 10.15252/emmm.201707922.
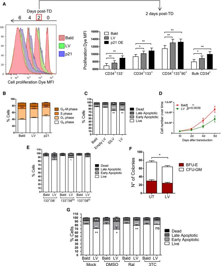
Clinical application of lentiviral vector (LV)-based hematopoietic stem and progenitor cells (HSPC) gene therapy is rapidly becoming a reality. Nevertheless, LV-mediated signaling and its potential functional consequences on HSPC biology remain poorly understood. We unravel here a remarkably limited impact of LV on the HSPC transcriptional landscape. LV escaped innate immune sensing that instead led to robust IFN responses upon transduction with a gamma-retroviral vector. However, reverse-transcribed LV DNA did trigger p53 signaling, activated also by non-integrating Adeno-associated vector, ultimately leading to lower cell recovery and engraftment These effects were more pronounced in the short-term repopulating cells while long-term HSC frequencies remained unaffected. Blocking LV-induced signaling partially rescued both apoptosis and engraftment, highlighting a novel strategy to further dampen the impact of gene transfer on HSPC. Overall, our results shed light on viral vector sensing in HSPC and provide critical insight for the development of more stealth gene therapy strategies.
基于慢病毒载体(LV)的造血干细胞和祖细胞(HSPC)基因治疗的临床应用正在迅速成为现实。然而,LV 介导的信号及其对 HSPC 生物学的潜在功能后果仍知之甚少。我们在这里揭示了 LV 对 HSPC 转录组图谱的影响非常有限。LV 逃脱了先天免疫感应,而在用γ逆转录病毒载体转导时反而导致了强烈的 IFN 反应。然而,逆转录的 LV DNA 确实触发了 p53 信号转导,非整合型腺相关病毒也能激活该信号转导,最终导致细胞回收和植入减少。这些效应在短期重建造血细胞中更为明显,而长期造血干细胞频率不受影响。阻断 LV 诱导的信号转导部分挽救了细胞凋亡和植入,突出了一种新的策略来进一步减轻基因转移对 HSPC 的影响。总的来说,我们的研究结果阐明了 HSPC 中的病毒载体感应,并为更隐蔽的基因治疗策略的发展提供了重要的见解。