Suppr超能文献

鉴定和作用模式的植物天然产物靶向人类真菌病原体。

Identification and Mode of Action of a Plant Natural Product Targeting Human Fungal Pathogens.

机构信息

Institute of Microbiology, University of Lausanne, and Lausanne University Hospital, Lausanne, Switzerland.

School of Pharmaceutical Sciences, EPGL, University of Geneva-University of Lausanne, Geneva, Switzerland.

出版信息

Antimicrob Agents Chemother. 2017 Aug 24;61(9). doi: 10.1128/AAC.00829-17. Print 2017 Sep.

Abstract

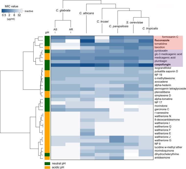
is a major cause of fungal diseases in humans, and its resistance to available drugs is of concern. In an attempt to identify novel antifungal agents, we initiated a small-scale screening of a library of 199 natural plant compounds (i.e., natural products [NPs]). susceptibility profiling experiments identified 33 NPs with activity against (MICs ≤ 32 μg/ml). Among the selected NPs, the sterol alkaloid tomatidine was further investigated. Tomatidine originates from the tomato () and exhibited high levels of fungistatic activity against species (MICs ≤ 1 μg/ml) but no cytotoxicity against mammalian cells. Genome-wide transcriptional analysis of tomatidine-treated cells revealed a major alteration (upregulation) in the expression of ergosterol genes, suggesting that the ergosterol pathway is targeted by this NP. Consistent with this transcriptional response, analysis of the sterol content of tomatidine-treated cells showed not only inhibition of Erg6 (C-24 sterol methyltransferase) activity but also of Erg4 (C-24 sterol reductase) activity. A forward genetic approach in coupled with whole-genome sequencing identified 2 nonsynonymous mutations in (amino acids D249G and G132D) responsible for tomatidine resistance. Our results therefore unambiguously identified Erg6, a C-24 sterol methyltransferase absent in mammals, to be the main direct target of tomatidine. We tested the efficacy of tomatidine in a mouse model of systemic infection. Treatment with a nanocrystal pharmacological formulation successfully decreased the fungal burden in infected kidneys compared to the fungal burden achieved by the use of placebo and thus confirmed the potential of tomatidine as a therapeutic agent.

摘要

是人类真菌感染的主要原因,其对现有药物的耐药性令人担忧。为了寻找新的抗真菌药物,我们对 199 种天然植物化合物(即天然产物 [NPs])文库进行了小规模筛选。敏感性分析实验确定了 33 种对 (MICs≤32μg/ml)有活性的 NPs。在所选择的 NPs 中,甾体生物碱番茄啶进一步被研究。番茄啶来源于番茄(),对 种真菌(MICs≤1μg/ml)具有高抑菌活性,但对哺乳动物细胞无细胞毒性。番茄啶处理的 细胞全基因组转录分析显示,甾醇基因的表达发生了主要改变(上调),表明该 NP 靶向甾醇途径。与这种转录反应一致,对番茄啶处理细胞的甾醇含量分析不仅显示 Erg6(C-24 甾醇甲基转移酶)活性受到抑制,而且 Erg4(C-24 甾醇还原酶)活性也受到抑制。在 中进行正向遗传方法结合全基因组测序,确定了导致番茄啶耐药的 2 个非同义突变(氨基酸 D249G 和 G132D)。因此,我们的结果明确鉴定了 Erg6,一种哺乳动物中不存在的 C-24 甾醇甲基转移酶,是番茄啶的主要直接靶标。我们在 系统性感染的小鼠模型中测试了番茄啶的疗效。与使用安慰剂相比,使用纳米晶体药理制剂进行治疗可成功降低感染肾脏中的真菌负荷,从而证实了番茄啶作为治疗剂的潜力。

https://cdn.ncbi.nlm.nih.gov/pmc/blobs/3967/5571344/44b3b6670bba/zac0091765070001.jpg

文献AI研究员

20分钟写一篇综述,助力文献阅读效率提升50倍。

立即体验

用中文搜PubMed

大模型驱动的PubMed中文搜索引擎

马上搜索

文档翻译

学术文献翻译模型,支持多种主流文档格式。

立即体验