Suppr超能文献

拉喹莫德治疗 R6/2 小鼠模型。

Laquinimod treatment in the R6/2 mouse model.

机构信息

Department of Neurology, St. Josef-Hospital, Ruhr-University Bochum, Bochum, Germany.

Center of Clinical Research, Ruhr-University Bochum, Bochum, Germany.

出版信息

Sci Rep. 2017 Jul 10;7(1):4947. doi: 10.1038/s41598-017-04990-1.

Abstract

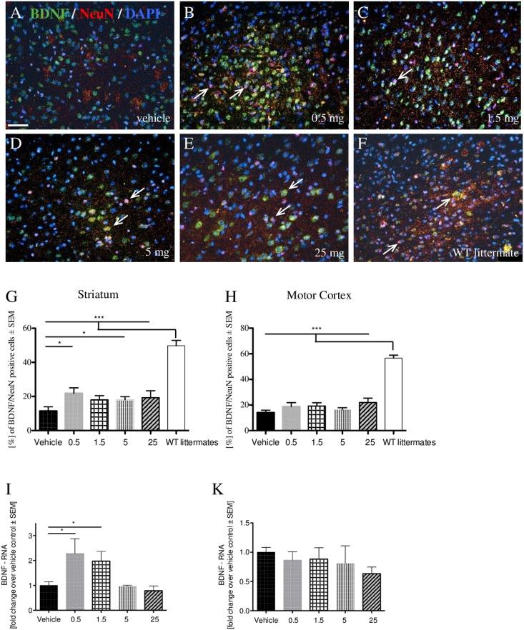
The transgenic mouse model R6/2 exhibits Huntington's disease (HD)-like deficits and basic pathophysiological similarities. We also used the pheochromocytoma-12 (PC12)-cell-line-model to investigate the effect of laquinimod on metabolic activity. Laquinimod is an orally administered immunomodulatory substance currently under development for the treatment of multiple sclerosis (MS) and HD. As an essential effect, increased levels of BDNF were observed. Therefore, we investigated the therapeutic efficacy of laquinimod in the R6/2 model, focusing on its neuroprotective capacity. Weight course and survival were not influenced by laquinimod. Neither were any metabolic effects seen in an inducible PC12-cell-line model of HD. As a positive effect, motor functions of R6/2 mice at the age of 12 weeks significantly improved. Preservation of morphologically intact neurons was found after treatment in the striatum, as revealed by NeuN, DARPP-32, and ubiquitin. Biochemical analysis showed a significant increase in the brain-derived neurotrophic factor (BDNF) level in striatal but not in cortical neurons. The number of mutant huntingtin (mhtt) and inducible nitric oxide synthase (iNOS) positive cells was reduced in both the striatum and motor cortex following treatment. These findings suggest that laquinimod could provide a mild effect on motor function and striatal histopathology, but not on survival. Besides influences on the immune system, influence on BDNF-dependent pathways in HD are discussed.

摘要

转基因小鼠模型 R6/2 表现出亨廷顿病(HD)样缺陷和基本的病理生理相似性。我们还使用嗜铬细胞瘤-12(PC12)细胞系模型来研究拉喹莫德对代谢活性的影响。拉喹莫德是一种口服免疫调节剂,目前正在开发用于治疗多发性硬化症(MS)和亨廷顿病。作为一种重要的作用,观察到 BDNF 水平增加。因此,我们研究了拉喹莫德在 R6/2 模型中的治疗效果,重点关注其神经保护能力。体重过程和存活率不受拉喹莫德的影响。在诱导的 HD PC12 细胞系模型中也没有观察到任何代谢作用。作为一个积极的效果,12 周龄 R6/2 小鼠的运动功能显著改善。在纹状体中治疗后发现形态完整的神经元得到保存,这是由 NeuN、DARPP-32 和泛素揭示的。生化分析显示纹状体中的脑源性神经营养因子(BDNF)水平显著增加,但皮质神经元中没有增加。在纹状体和运动皮层中,治疗后突变亨廷顿蛋白(mhtt)和诱导型一氧化氮合酶(iNOS)阳性细胞的数量减少。这些发现表明,拉喹莫德可能对运动功能和纹状体组织病理学有轻微影响,但对存活率没有影响。除了对免疫系统的影响外,还讨论了拉喹莫德对 HD 中 BDNF 依赖性途径的影响。

https://cdn.ncbi.nlm.nih.gov/pmc/blobs/f46f/5504033/84de92e900f2/41598_2017_4990_Fig1_HTML.jpg

文献检索

告别复杂PubMed语法,用中文像聊天一样搜索,搜遍4000万医学文献。AI智能推荐,让科研检索更轻松。

立即免费搜索

文件翻译

保留排版,准确专业,支持PDF/Word/PPT等文件格式,支持 12+语言互译。

免费翻译文档

深度研究

AI帮你快速写综述,25分钟生成高质量综述,智能提取关键信息,辅助科研写作。

立即免费体验