Suppr超能文献

牛病毒性腹泻病毒感染诱导的自噬可对抗细胞凋亡和先天免疫激活。

Autophagy induced by bovine viral diarrhea virus infection counteracts apoptosis and innate immune activation.

作者信息

Zhou Yulong, Ren Yachao, Cong Yanlong, Mu Yu, Yin Renfu, Ding Zhuang

机构信息

Department of Preventive Veterinary Medicine, College of Veterinary Medicine, Jilin University, Xi'an Road 5333#, Changchun, 130062, Jilin, China.

College of Animal Science and Veterinary Medicine, Heilongjiang Bayi Agricultural University, Daqing, 163319, China.

出版信息

Arch Virol. 2017 Oct;162(10):3103-3118. doi: 10.1007/s00705-017-3482-2. Epub 2017 Jul 12.

Abstract

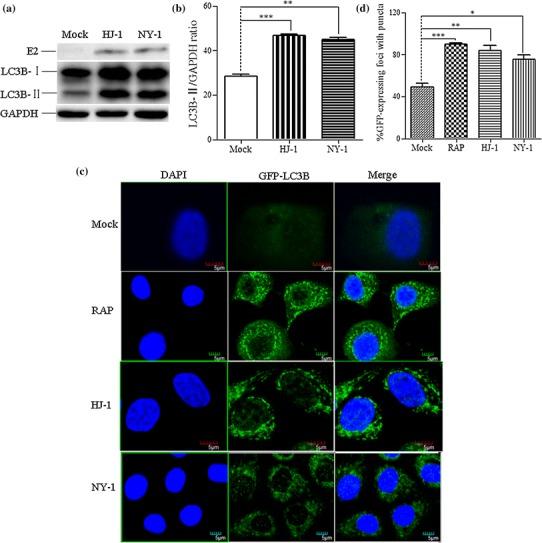
Bovine viral diarrhea virus (BVDV) is an important pathogen of cattle that plays a complex role in disease. There are two biotypes of BVDV: non-cytopathic (NCP) and cytopathic (CP). One strategy that has been used to treat or prevent virus-associated diseases is the modulation of autophagy, which is used by the innate immune system to defend against viral infection; however, at present, the interplay between autophagy and BVDV remains unclear. Madin-Darby bovine kidney cells stably expressing microtubule-associated protein 1 light chain 3B (LC3B) with green fluorescent protein (GFP) (GFP-LC3-MDBK cells) and autophagy-deficient MDBKs (shBCN1-MDBK cells) were constructed. Then MDBK, GFP-LC3-MDBK and shBCN1-MDBK cells were infected with CP or NCP BVDV strains. The LC3-II turnover rate was estimated by western blot, autophagosomes were visualized by confocal microscopy, and ultrastructural analysis was performed using electron microscopy. Autophagy flux was observed using chloroquine as an inhibitor of the autophagic process. The influence of autophagy on BVDV replication and release was investigated using virus titration, and its effect on cell viability was also studied. The effect of BVDV-induced autophagy on the survival of BVDV-infected host cell, cell apoptosis, and interferon (IFN) signalling was studied by flow cytometric analysis and quantitative RT-(q)PCR using shBCN1-MDBK cells. we found that infection with either CP or NCP BVDV strains induced steady-state autophagy in MDBK cells, as evident by the increased number of double- or single-membrane vesicles, the accumulation of GFP- microtubule-associated protein 1 light chain 3 (LC3) dots, and the conversion of LC3-I (cytosolic) to LC3-II (membrane-bound) forms. The complete autophagic process was verified by monitoring the LC3-II turnover ratio, lysosomal delivery, and proteolysis. In addition, we found that CP and NCP BVDV growth was inhibited in MDBK cells treated with high levels of an autophagy inducer or inhibitor, or in autophagy deficient-MDBK cells. Furthermore, our studies also suggested that CP and NCP BVDV infection in autophagy-knockdown MDBK cells increased apoptotic cell death and enhanced the expression of the mRNAs for IFN-α, Mx1, IFN-β, and OAS-1 as compared with control MDBK cells. Our study provides strong evidence that BVDV infection induces autophagy, which facilitates BVDV replication in MDBK cells and impairs the innate immune response. These findings might help to illustrate the pathogenesis of persistent infection caused by BVDV.

摘要

牛病毒性腹泻病毒(BVDV)是牛的一种重要病原体,在疾病中发挥着复杂作用。BVDV有两种生物型:非细胞病变型(NCP)和细胞病变型(CP)。一种用于治疗或预防病毒相关疾病的策略是调节自噬,自噬被先天免疫系统用于抵御病毒感染;然而,目前自噬与BVDV之间的相互作用仍不清楚。构建了稳定表达带有绿色荧光蛋白(GFP)的微管相关蛋白1轻链3B(LC3B)的马德琳-达比牛肾细胞(GFP-LC3-MDBK细胞)和自噬缺陷型MDBK细胞(shBCN1-MDBK细胞)。然后用CP或NCP BVDV毒株感染MDBK、GFP-LC3-MDBK和shBCN1-MDBK细胞。通过蛋白质印迹法估计LC3-II周转率,通过共聚焦显微镜观察自噬体,并用电子显微镜进行超微结构分析。使用氯喹作为自噬过程的抑制剂观察自噬通量。通过病毒滴定研究自噬对BVDV复制和释放的影响,并研究其对细胞活力的作用。利用shBCN1-MDBK细胞,通过流式细胞术分析和定量RT-(q)PCR研究BVDV诱导的自噬对BVDV感染宿主细胞存活、细胞凋亡和干扰素(IFN)信号传导产生的影响。我们发现,用CP或NCP BVDV毒株感染均能诱导MDBK细胞发生稳态自噬,这可通过双膜或单膜囊泡数量增加、GFP-微管相关蛋白1轻链3(LC3)斑点积累以及LC3-I(胞质型)向LC3-II(膜结合型)形式的转化得以证明。通过监测LC3-II周转率、溶酶体转运和蛋白水解来验证完整的自噬过程。此外,我们发现,在使用高水平自噬诱导剂或抑制剂处理的MDBK细胞中,或在自噬缺陷型MDBK细胞中,CP和NCP BVDV的生长受到抑制。此外,我们的研究还表明,与对照MDBK细胞相比,自噬敲低的MDBK细胞中CP和NCP BVDV感染会增加凋亡细胞死亡,并增强IFN-α、Mx1、IFN-β和OAS-1的mRNA表达。我们的研究提供了有力证据,证明BVDV感染可诱导自噬,这有利于BVDV在MDBK细胞中复制并损害先天免疫反应。这些发现可能有助于阐明由BVDV引起的持续性感染的发病机制。

https://cdn.ncbi.nlm.nih.gov/pmc/blobs/c576/7086613/8d1f85224050/705_2017_3482_Fig1_HTML.jpg

文献AI研究员

20分钟写一篇综述,助力文献阅读效率提升50倍。

立即体验

用中文搜PubMed

大模型驱动的PubMed中文搜索引擎

马上搜索

文档翻译

学术文献翻译模型,支持多种主流文档格式。

立即体验