• 文献检索
  • 文档翻译
  • 深度研究
  • 学术资讯
  • Suppr Zotero 插件Zotero 插件
  • 邀请有礼
  • 套餐&价格
  • 历史记录
应用&插件
Suppr Zotero 插件Zotero 插件浏览器插件Mac 客户端Windows 客户端微信小程序
定价
高级版会员购买积分包购买API积分包
服务
文献检索文档翻译深度研究API 文档MCP 服务
关于我们
关于 Suppr公司介绍联系我们用户协议隐私条款
关注我们

Suppr 超能文献

核心技术专利:CN118964589B侵权必究
粤ICP备2023148730 号-1Suppr @ 2026

文献检索

告别复杂PubMed语法,用中文像聊天一样搜索,搜遍4000万医学文献。AI智能推荐,让科研检索更轻松。

立即免费搜索

文件翻译

保留排版,准确专业,支持PDF/Word/PPT等文件格式,支持 12+语言互译。

免费翻译文档

深度研究

AI帮你快速写综述,25分钟生成高质量综述,智能提取关键信息,辅助科研写作。

立即免费体验

健康人类队列肠道微生物群的潜在和活跃功能。

Potential and active functions in the gut microbiota of a healthy human cohort.

机构信息

Porto Conte Ricerche, Science and Technology Park of Sardinia, S.P. 55 Porto Conte - Capo Caccia km 8,400, Località Tramariglio, 07041, Alghero, SS, Italy.

Department of Biomedical Sciences, University of Sassari, Sassari, Italy.

出版信息

Microbiome. 2017 Jul 14;5(1):79. doi: 10.1186/s40168-017-0293-3.

DOI:10.1186/s40168-017-0293-3
PMID:28709472
原文链接:https://pmc.ncbi.nlm.nih.gov/articles/PMC5513205/
Abstract

BACKGROUND

The study of the gut microbiota (GM) is rapidly moving towards its functional characterization by means of shotgun meta-omics. In this context, there is still no consensus on which microbial functions are consistently and constitutively expressed in the human gut in physiological conditions. Here, we selected a cohort of 15 healthy subjects from a native and highly monitored Sardinian population and analyzed their GMs using shotgun metaproteomics, with the aim of investigating GM functions actually expressed in a healthy human population. In addition, shotgun metagenomics was employed to reveal GM functional potential and to compare metagenome and metaproteome profiles in a combined taxonomic and functional fashion.

RESULTS

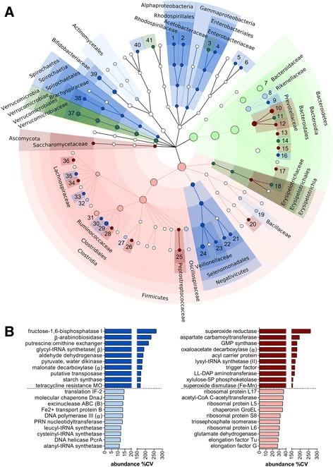
Metagenomic and metaproteomic data concerning the taxonomic structure of the GM under study were globally comparable. On the contrary, a considerable divergence between genetic potential and functional activity of the human healthy GM was observed, with the metaproteome displaying a higher plasticity, compared to the lower inter-individual variability of metagenome profiles. The taxon-specific contribution to functional activities and metabolic tasks was also examined, giving insights into the peculiar role of several GM members in carbohydrate metabolism (including polysaccharide degradation, glycan transport, glycolysis, and short-chain fatty acid production). Noteworthy, Firmicutes-driven butyrogenesis (mainly due to Faecalibacterium spp.) was shown to be the metabolic activity with the highest expression rate and the lowest inter-individual variability in the study cohort, in line with the previously reported importance of the biosynthesis of this microbial product for the gut homeostasis.

CONCLUSIONS

Our results provide detailed and taxon-specific information regarding functions and pathways actively working in a healthy GM. The reported discrepancy between expressed functions and functional potential suggests that caution should be used before drawing functional conclusions from metagenomic data, further supporting metaproteomics as a fundamental approach to characterize the human GM metabolic functions and activities.

摘要

背景

通过宏基因组学的方法,对肠道微生物组(GM)的研究正在迅速向其功能特征研究转变。在这种情况下,对于在生理条件下哪些微生物功能在人类肠道中始终一致且组成性地表达,仍然没有共识。在这里,我们从一个原始且受到高度监测的撒丁岛人群中选择了 15 名健康受试者作为研究对象,并使用宏蛋白质组学分析了他们的 GM,目的是研究健康人群中 GM 实际上表达的功能。此外,我们还使用宏基因组学来揭示 GM 的功能潜力,并以分类和功能相结合的方式比较宏基因组和宏蛋白质组谱。

结果

关于所研究 GM 的分类结构的宏基因组学和宏蛋白质组学数据在整体上是可比的。相反,观察到 GM 的遗传潜力与功能活性之间存在相当大的差异,与宏基因组谱较低的个体间变异性相比,宏蛋白质组显示出更高的可塑性。还检查了分类群特异性对功能活动和代谢任务的贡献,深入了解了 GM 成员在碳水化合物代谢(包括多糖降解、聚糖转运、糖酵解和短链脂肪酸生产)中的特殊作用。值得注意的是,梭菌驱动的丁酸生成(主要归因于粪杆菌属)被证明是研究队列中表达率最高且个体间变异性最低的代谢活性,这与先前报道的这种微生物产物对肠道稳态的生物合成的重要性一致。

结论

我们的结果提供了关于健康 GM 中积极作用的功能和途径的详细且分类特异性信息。报告的表达功能和功能潜力之间的差异表明,在从宏基因组数据中得出功能结论之前应谨慎行事,进一步支持宏蛋白质组学作为一种基本方法来表征人类 GM 的代谢功能和活性。

https://cdn.ncbi.nlm.nih.gov/pmc/blobs/9ec3/5513205/5cb01168d40b/40168_2017_293_Fig6_HTML.jpg
https://cdn.ncbi.nlm.nih.gov/pmc/blobs/9ec3/5513205/aba03fdd36b2/40168_2017_293_Fig1_HTML.jpg
https://cdn.ncbi.nlm.nih.gov/pmc/blobs/9ec3/5513205/6dc90e50bc2b/40168_2017_293_Fig2_HTML.jpg
https://cdn.ncbi.nlm.nih.gov/pmc/blobs/9ec3/5513205/a616272d9b12/40168_2017_293_Fig3_HTML.jpg
https://cdn.ncbi.nlm.nih.gov/pmc/blobs/9ec3/5513205/dc6ed67610ec/40168_2017_293_Fig4_HTML.jpg
https://cdn.ncbi.nlm.nih.gov/pmc/blobs/9ec3/5513205/e194f8f731ba/40168_2017_293_Fig5_HTML.jpg
https://cdn.ncbi.nlm.nih.gov/pmc/blobs/9ec3/5513205/5cb01168d40b/40168_2017_293_Fig6_HTML.jpg
https://cdn.ncbi.nlm.nih.gov/pmc/blobs/9ec3/5513205/aba03fdd36b2/40168_2017_293_Fig1_HTML.jpg
https://cdn.ncbi.nlm.nih.gov/pmc/blobs/9ec3/5513205/6dc90e50bc2b/40168_2017_293_Fig2_HTML.jpg
https://cdn.ncbi.nlm.nih.gov/pmc/blobs/9ec3/5513205/a616272d9b12/40168_2017_293_Fig3_HTML.jpg
https://cdn.ncbi.nlm.nih.gov/pmc/blobs/9ec3/5513205/dc6ed67610ec/40168_2017_293_Fig4_HTML.jpg
https://cdn.ncbi.nlm.nih.gov/pmc/blobs/9ec3/5513205/e194f8f731ba/40168_2017_293_Fig5_HTML.jpg
https://cdn.ncbi.nlm.nih.gov/pmc/blobs/9ec3/5513205/5cb01168d40b/40168_2017_293_Fig6_HTML.jpg

相似文献

1
Potential and active functions in the gut microbiota of a healthy human cohort.健康人类队列肠道微生物群的潜在和活跃功能。
Microbiome. 2017 Jul 14;5(1):79. doi: 10.1186/s40168-017-0293-3.
2
Genome-resolved metaproteomic characterization of preterm infant gut microbiota development reveals species-specific metabolic shifts and variabilities during early life.基于基因组的宏蛋白质组学分析揭示了早产儿肠道微生物群发育的特征,表明在生命早期存在特定物种的代谢转变和变异性。
Microbiome. 2017 Jul 10;5(1):72. doi: 10.1186/s40168-017-0290-6.
3
MetaPro-IQ: a universal metaproteomic approach to studying human and mouse gut microbiota.MetaPro-IQ:一种用于研究人类和小鼠肠道微生物组的通用宏蛋白质组学方法。
Microbiome. 2016 Jun 24;4(1):31. doi: 10.1186/s40168-016-0176-z.
4
Functional dynamics of bacterial species in the mouse gut microbiome revealed by metagenomic and metatranscriptomic analyses.基于宏基因组和宏转录组分析揭示的小鼠肠道微生物组中细菌物种的功能动态。
PLoS One. 2020 Jan 24;15(1):e0227886. doi: 10.1371/journal.pone.0227886. eCollection 2020.
5
Metaproteomics reveals persistent and phylum-redundant metabolic functional stability in adult human gut microbiomes of Crohn's remission patients despite temporal variations in microbial taxa, genomes, and proteomes.代谢蛋白质组学揭示了克罗恩病缓解患者成人肠道微生物组中持久且门类冗余的代谢功能稳定性,尽管微生物类群、基因组和蛋白质组存在时间变化。
Microbiome. 2019 Feb 11;7(1):18. doi: 10.1186/s40168-019-0631-8.
6
Metaproteomic portrait of the healthy human gut microbiota.健康人体肠道微生物组的元蛋白质组学特征。
NPJ Biofilms Microbiomes. 2024 Jun 28;10(1):54. doi: 10.1038/s41522-024-00526-4.
7
Analysis of Human Gut Microbiome: Taxonomy and Metabolic Functions in Thai Adults.泰国成年人肠道微生物组分析:分类学和代谢功能。
Genes (Basel). 2021 Feb 25;12(3):331. doi: 10.3390/genes12030331.
8
Alterations of the Gut Microbiome in Hypertension.高血压患者的肠道微生物组改变。
Front Cell Infect Microbiol. 2017 Aug 24;7:381. doi: 10.3389/fcimb.2017.00381. eCollection 2017.
9
Microbial metaproteomics for characterizing the range of metabolic functions and activities of human gut microbiota.用于表征人类肠道微生物群代谢功能和活性范围的微生物元蛋白质组学。
Proteomics. 2015 Oct;15(20):3424-38. doi: 10.1002/pmic.201400571. Epub 2015 May 28.
10
Characterization of gut microbiota composition and functions in patients with chronic alcohol overconsumption.慢性酒精过度摄入患者肠道微生物组成和功能的特征。
Gut Microbes. 2019;10(6):663-675. doi: 10.1080/19490976.2019.1580097. Epub 2019 Mar 20.

引用本文的文献

1
Causal effect of gut microbiota metabolic pathways on CSAG1 expression in chondrosarcoma: a mendelian randomization analysis.肠道微生物群代谢途径对软骨肉瘤中CSAG1表达的因果效应:孟德尔随机化分析
BMC Cancer. 2025 May 9;25(1):852. doi: 10.1186/s12885-025-14281-y.
2
OSaMPle workflow for salivary metaproteomics analysis reveals dysbiosis in inflammatory bowel disease patients.用于唾液宏蛋白质组学分析的OSaMPle工作流程揭示了炎症性肠病患者的菌群失调。
NPJ Biofilms Microbiomes. 2025 Apr 23;11(1):63. doi: 10.1038/s41522-025-00692-z.
3
Therapeutic Mechanism of Zhuyang Tongbian Decoction in Treating Functional Constipation: Insights from a Pilot Study Utilizing 16S rRNA Sequencing, Metagenomics, and Metabolomics.

本文引用的文献

1
Metaproteogenomics Reveals Taxonomic and Functional Changes between Cecal and Fecal Microbiota in Mouse.宏蛋白质组学揭示小鼠盲肠和粪便微生物群之间的分类学和功能变化。
Front Microbiol. 2017 Mar 14;8:391. doi: 10.3389/fmicb.2017.00391. eCollection 2017.
2
Differences in Gut Metabolites and Microbial Composition and Functions between Egyptian and U.S. Children Are Consistent with Their Diets.埃及儿童与美国儿童肠道代谢物、微生物组成及功能的差异与其饮食情况相符。
mSystems. 2017 Feb 7;2(1). doi: 10.1128/mSystems.00169-16. eCollection 2017 Jan-Feb.
3
The Neuro-endocrinological Role of Microbial Glutamate and GABA Signaling.
助阳通便汤治疗功能性便秘的作用机制:基于16S rRNA测序、宏基因组学和代谢组学的初步研究见解
Int J Gen Med. 2025 Feb 25;18:1007-1022. doi: 10.2147/IJGM.S509592. eCollection 2025.
4
Advances in multi-omics integrated analysis methods based on the gut microbiome and their applications.基于肠道微生物群的多组学综合分析方法进展及其应用
Front Microbiol. 2025 Jan 3;15:1509117. doi: 10.3389/fmicb.2024.1509117. eCollection 2024.
5
Therapeutic Modulation of the Microbiome in Oncology: Current Trends and Future Directions.肿瘤学中微生物组的治疗性调控:当前趋势与未来方向
Curr Pharm Biotechnol. 2025;26(5):680-699. doi: 10.2174/0113892010353600241109132441.
6
GutMetaNet: an integrated database for exploring horizontal gene transfer and functional redundancy in the human gut microbiome.肠道元网络:一个用于探索人类肠道微生物群中水平基因转移和功能冗余的综合数据库。
Nucleic Acids Res. 2025 Jan 6;53(D1):D772-D782. doi: 10.1093/nar/gkae1007.
7
Metagenomic functional profiling: to sketch or not to sketch?宏基因组功能谱分析:描绘还是不描绘?
Bioinformatics. 2024 Sep 1;40(Suppl 2):ii165-ii173. doi: 10.1093/bioinformatics/btae397.
8
gNOMO2: a comprehensive and modular pipeline for integrated multi-omics analyses of microbiomes.gNOMO2:一个全面且模块化的微生物组多组学综合分析管道。
Gigascience. 2024 Jan 2;13. doi: 10.1093/gigascience/giae038.
9
Metaproteomic portrait of the healthy human gut microbiota.健康人体肠道微生物组的元蛋白质组学特征。
NPJ Biofilms Microbiomes. 2024 Jun 28;10(1):54. doi: 10.1038/s41522-024-00526-4.
10
Metaproteomic Analysis of Fecal Samples from Human Subjects and Rodent Models.人类受试者和啮齿动物模型粪便样本的宏蛋白质组学分析。
Methods Mol Biol. 2024;2820:115-125. doi: 10.1007/978-1-0716-3910-8_11.
微生物谷氨酸和γ-氨基丁酸信号传导的神经内分泌作用
Front Microbiol. 2016 Nov 30;7:1934. doi: 10.3389/fmicb.2016.01934. eCollection 2016.
4
Integrated multi-omics of the human gut microbiome in a case study of familial type 1 diabetes.家族性 1 型糖尿病病例研究中的人类肠道微生物组的综合多组学研究。
Nat Microbiol. 2016 Oct 10;2:16180. doi: 10.1038/nmicrobiol.2016.180.
5
Aguamiel concentrate from Agave salmiana and its extracted saponins attenuated obesity and hepatic steatosis and increased Akkermansia muciniphila in C57BL6 mice.来自萨尔米安龙舌兰的龙舌兰蜜浓缩物及其提取的皂苷减轻了C57BL6小鼠的肥胖和肝脂肪变性,并增加了嗜黏蛋白阿克曼氏菌。
Sci Rep. 2016 Sep 28;6:34242. doi: 10.1038/srep34242.
6
The impact of sequence database choice on metaproteomic results in gut microbiota studies.序列数据库选择对肠道微生物群研究中宏蛋白质组学结果的影响。
Microbiome. 2016 Sep 27;4(1):51. doi: 10.1186/s40168-016-0196-8.
7
Toward Accurate and Quantitative Comparative Metagenomics.迈向精确和定量的比较宏基因组学。
Cell. 2016 Aug 25;166(5):1103-1116. doi: 10.1016/j.cell.2016.08.007.
8
Importance of Glutamate Dehydrogenase (GDH) in Clostridium difficile Colonization In Vivo.谷氨酸脱氢酶(GDH)在艰难梭菌体内定植中的重要性
PLoS One. 2016 Jul 28;11(7):e0160107. doi: 10.1371/journal.pone.0160107. eCollection 2016.
9
The effect of DNA extraction methodology on gut microbiota research applications.DNA提取方法对肠道微生物群研究应用的影响。
BMC Res Notes. 2016 Jul 26;9:365. doi: 10.1186/s13104-016-2171-7.
10
Microbiota-Produced Succinate Improves Glucose Homeostasis via Intestinal Gluconeogenesis.微生物组衍生的琥珀酸通过肠道糖异生改善葡萄糖稳态。
Cell Metab. 2016 Jul 12;24(1):151-7. doi: 10.1016/j.cmet.2016.06.013.