• 文献检索
  • 文档翻译
  • 深度研究
  • 学术资讯
  • Suppr Zotero 插件Zotero 插件
  • 邀请有礼
  • 套餐&价格
  • 历史记录
应用&插件
Suppr Zotero 插件Zotero 插件浏览器插件Mac 客户端Windows 客户端微信小程序
定价
高级版会员购买积分包购买API积分包
服务
文献检索文档翻译深度研究API 文档MCP 服务
关于我们
关于 Suppr公司介绍联系我们用户协议隐私条款
关注我们

Suppr 超能文献

核心技术专利:CN118964589B侵权必究
粤ICP备2023148730 号-1Suppr @ 2026

文献检索

告别复杂PubMed语法,用中文像聊天一样搜索,搜遍4000万医学文献。AI智能推荐,让科研检索更轻松。

立即免费搜索

文件翻译

保留排版,准确专业,支持PDF/Word/PPT等文件格式,支持 12+语言互译。

免费翻译文档

深度研究

AI帮你快速写综述,25分钟生成高质量综述,智能提取关键信息,辅助科研写作。

立即免费体验

二肽基肽酶-4调节造血干细胞对慢性应激的激活反应。

Dipeptidyl Peptidase-4 Regulates Hematopoietic Stem Cell Activation in Response to Chronic Stress.

作者信息

Zhu Enbo, Hu Lina, Wu Hongxian, Piao Limei, Zhao Guangxian, Inoue Aiko, Kim Weon, Yu Chenglin, Xu Wenhu, Bando Yasuko K, Li Xiang, Lei Yanna, Hao Chang-Ning, Takeshita Kyosuke, Kim Woo-Shik, Okumura Kenji, Murohara Toyoaki, Kuzuya Masafumi, Cheng Xian Wu

机构信息

Department of Cardiology and ICU, Yanbian University Hospital, Yanji, China.

Department of and Community Healthcare & Geriatrics, Nagoya University Graduate School of Medicine, Nagoya, Japan.

出版信息

J Am Heart Assoc. 2017 Jul 14;6(7):e006394. doi: 10.1161/JAHA.117.006394.

DOI:10.1161/JAHA.117.006394
PMID:28710180
原文链接:https://pmc.ncbi.nlm.nih.gov/articles/PMC5586325/
Abstract

BACKGROUND

DPP4 (Dipeptidyl peptidase-4)-GLP-1 (glucagon-like peptide-1) and its receptor (GLP-1R) axis has been involved in several intracellular signaling pathways. The Adrβ3 (β3-adrenergic receptor)/CXCL12 (C-X-C motif chemokine 12) signal was required for the hematopoiesis. We investigated the novel molecular requirements between DPP4-GLP-1/GLP-1 and Adrβ3/CXCL12 signals in bone marrow (BM) hematopoietic stem cell (HSC) activation in response to chronic stress.

METHODS AND RESULTS

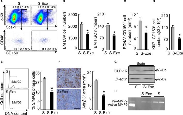
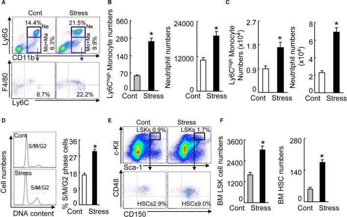
Male 8-week-old mice were subjected to 4-week intermittent restrain stress and orally treated with vehicle or the DPP4 inhibitor anagliptin (30 mg/kg per day). Control mice were left undisturbed. The stress increased the blood and brain DPP4 levels, the plasma epinephrine and norepinephrine levels, and the BM niche cell Adrβ3 expression, and it decreased the plasma GLP-1 levels and the brain GLP-1R and BM CXCL12 expressions. These changes were reversed by DPP4 inhibition. The stress activated BM sca-1c-KitCD48CD150 HSC proliferation, giving rise to high levels of blood leukocytes and monocytes. The stress-activated HSC proliferation was reversed by DPP4 depletion and by GLP-1R activation. Finally, the selective pharmacological blocking of Adrβ3 mitigated HSC activation, accompanied by an improvement of CXCL12 gene expression in BM niche cells in response to chronic stress.

CONCLUSIONS

These findings suggest that DPP4 can regulate chronic stress-induced BM HSC activation and inflammatory cell production via an Adrβ3/CXCL12-dependent mechanism that is mediated by the GLP-1/GLP-1R axis, suggesting that the DPP4 inhibition or the GLP-1R stimulation may have applications for treating inflammatory diseases.

摘要

背景

二肽基肽酶4(DPP4)-胰高血糖素样肽1(GLP-1)及其受体(GLP-1R)轴参与了多种细胞内信号通路。肾上腺素能β3受体(Adrβ3)/CXC趋化因子配体12(CXCL12)信号对于造血作用是必需的。我们研究了在慢性应激反应中,DPP4-GLP-1/GLP-1与Adrβ3/CXCL12信号之间在骨髓(BM)造血干细胞(HSC)激活方面的新分子需求。

方法与结果

8周龄雄性小鼠接受4周的间歇性束缚应激,并口服给予溶媒或DPP4抑制剂阿格列汀(每天30毫克/千克)。对照小鼠不做处理。应激增加了血液和脑内的DPP4水平、血浆肾上腺素和去甲肾上腺素水平以及骨髓龛细胞Adrβ3的表达,同时降低了血浆GLP-1水平、脑内GLP-1R和骨髓CXCL12的表达。这些变化通过DPP4抑制得以逆转。应激激活了骨髓干细胞抗原-1(Sca-1)⁺c-Kit⁺CD48⁻CD150⁺造血干细胞的增殖,导致血液中白细胞和单核细胞水平升高。应激激活的造血干细胞增殖通过DPP4缺失和GLP-1R激活得以逆转。最后,Adrβ3的选择性药理学阻断减轻了造血干细胞的激活,同时伴随着骨髓龛细胞中CXCL12基因表达在慢性应激反应中的改善。

结论

这些发现表明,DPP4可通过由GLP-1/GLP-1R轴介导的Adrβ3/CXCL12依赖性机制调节慢性应激诱导的骨髓造血干细胞激活和炎性细胞产生,提示DPP4抑制或GLP-1R刺激可能在治疗炎性疾病方面具有应用价值。

https://cdn.ncbi.nlm.nih.gov/pmc/blobs/7bf8/5586325/83d9ff8641c5/JAH3-6-e006394-g012.jpg
https://cdn.ncbi.nlm.nih.gov/pmc/blobs/7bf8/5586325/538b16301da9/JAH3-6-e006394-g001.jpg
https://cdn.ncbi.nlm.nih.gov/pmc/blobs/7bf8/5586325/a6617a9d3500/JAH3-6-e006394-g002.jpg
https://cdn.ncbi.nlm.nih.gov/pmc/blobs/7bf8/5586325/552029a4d5c0/JAH3-6-e006394-g003.jpg
https://cdn.ncbi.nlm.nih.gov/pmc/blobs/7bf8/5586325/da4b35938615/JAH3-6-e006394-g004.jpg
https://cdn.ncbi.nlm.nih.gov/pmc/blobs/7bf8/5586325/e9bbf5967d76/JAH3-6-e006394-g005.jpg
https://cdn.ncbi.nlm.nih.gov/pmc/blobs/7bf8/5586325/2a74d8977772/JAH3-6-e006394-g006.jpg
https://cdn.ncbi.nlm.nih.gov/pmc/blobs/7bf8/5586325/050bd7166a79/JAH3-6-e006394-g007.jpg
https://cdn.ncbi.nlm.nih.gov/pmc/blobs/7bf8/5586325/85b9b1df4080/JAH3-6-e006394-g008.jpg
https://cdn.ncbi.nlm.nih.gov/pmc/blobs/7bf8/5586325/0013e6b03a73/JAH3-6-e006394-g009.jpg
https://cdn.ncbi.nlm.nih.gov/pmc/blobs/7bf8/5586325/de4ecf9669ca/JAH3-6-e006394-g010.jpg
https://cdn.ncbi.nlm.nih.gov/pmc/blobs/7bf8/5586325/68cb530aff7d/JAH3-6-e006394-g011.jpg
https://cdn.ncbi.nlm.nih.gov/pmc/blobs/7bf8/5586325/83d9ff8641c5/JAH3-6-e006394-g012.jpg
https://cdn.ncbi.nlm.nih.gov/pmc/blobs/7bf8/5586325/538b16301da9/JAH3-6-e006394-g001.jpg
https://cdn.ncbi.nlm.nih.gov/pmc/blobs/7bf8/5586325/a6617a9d3500/JAH3-6-e006394-g002.jpg
https://cdn.ncbi.nlm.nih.gov/pmc/blobs/7bf8/5586325/552029a4d5c0/JAH3-6-e006394-g003.jpg
https://cdn.ncbi.nlm.nih.gov/pmc/blobs/7bf8/5586325/da4b35938615/JAH3-6-e006394-g004.jpg
https://cdn.ncbi.nlm.nih.gov/pmc/blobs/7bf8/5586325/e9bbf5967d76/JAH3-6-e006394-g005.jpg
https://cdn.ncbi.nlm.nih.gov/pmc/blobs/7bf8/5586325/2a74d8977772/JAH3-6-e006394-g006.jpg
https://cdn.ncbi.nlm.nih.gov/pmc/blobs/7bf8/5586325/050bd7166a79/JAH3-6-e006394-g007.jpg
https://cdn.ncbi.nlm.nih.gov/pmc/blobs/7bf8/5586325/85b9b1df4080/JAH3-6-e006394-g008.jpg
https://cdn.ncbi.nlm.nih.gov/pmc/blobs/7bf8/5586325/0013e6b03a73/JAH3-6-e006394-g009.jpg
https://cdn.ncbi.nlm.nih.gov/pmc/blobs/7bf8/5586325/de4ecf9669ca/JAH3-6-e006394-g010.jpg
https://cdn.ncbi.nlm.nih.gov/pmc/blobs/7bf8/5586325/68cb530aff7d/JAH3-6-e006394-g011.jpg
https://cdn.ncbi.nlm.nih.gov/pmc/blobs/7bf8/5586325/83d9ff8641c5/JAH3-6-e006394-g012.jpg

相似文献

1
Dipeptidyl Peptidase-4 Regulates Hematopoietic Stem Cell Activation in Response to Chronic Stress.二肽基肽酶-4调节造血干细胞对慢性应激的激活反应。
J Am Heart Assoc. 2017 Jul 14;6(7):e006394. doi: 10.1161/JAHA.117.006394.
2
Chronic Psychological Stress Accelerates Vascular Senescence and Impairs Ischemia-Induced Neovascularization: The Role of Dipeptidyl Peptidase-4/Glucagon-Like Peptide-1-Adiponectin Axis.慢性心理应激加速血管衰老并损害缺血诱导的血管新生:二肽基肽酶-4/胰高血糖素样肽-1-脂联素轴的作用。
J Am Heart Assoc. 2017 Sep 28;6(10):e006421. doi: 10.1161/JAHA.117.006421.
3
Inhibition of DPP4 enhances inhibitory synaptic transmission through activating the GLP-1/GLP-1R signaling pathway in a rat model of febrile seizures.抑制 DPP4 通过激活发热性惊厥大鼠模型中的 GLP-1/GLP-1R 信号通路增强抑制性突触传递。
Biochem Pharmacol. 2018 Oct;156:78-85. doi: 10.1016/j.bcp.2018.08.004. Epub 2018 Aug 4.
4
Dipeptidyl peptidase-4 disturbs adipocyte differentiation via the negative regulation of the glucagon-like peptide-1/adiponectin-cathepsin K axis in mice under chronic stress conditions.二肽基肽酶-4通过负向调控胰高血糖素样肽-1/脂联素-组织蛋白酶 K 轴干扰慢性应激条件下小鼠脂肪细胞的分化。
FASEB J. 2024 May 31;38(10):e23684. doi: 10.1096/fj.202400158R.
5
Native, Intact Glucagon-Like Peptide 1 Is a Natural Suppressor of Thrombus Growth Under Physiological Flow Conditions.天然、完整的胰高血糖素样肽 1 是生理流动条件下血栓生长的天然抑制剂。
Arterioscler Thromb Vasc Biol. 2020 Mar;40(3):e65-e77. doi: 10.1161/ATVBAHA.119.313645. Epub 2020 Jan 2.
6
Increased dipeptidyl peptidase-4 accelerates diet-related vascular aging and atherosclerosis in ApoE-deficient mice under chronic stress.在慢性应激下,二肽基肽酶-4增加会加速载脂蛋白E缺陷小鼠的饮食相关血管衰老和动脉粥样硬化。
Int J Cardiol. 2017 Sep 15;243:413-420. doi: 10.1016/j.ijcard.2017.05.062. Epub 2017 May 16.
7
Glucagon-like peptide-1 reduces hepatic lipogenesis via activation of AMP-activated protein kinase.胰高血糖素样肽-1 通过激活 AMP 激活的蛋白激酶减少肝脂肪生成。
J Hepatol. 2011 Jun;54(6):1214-23. doi: 10.1016/j.jhep.2010.09.032. Epub 2010 Oct 26.
8
Stimulation of intestinal growth and function with DPP4 inhibition in a mouse short bowel syndrome model.DPP4 抑制在小鼠短肠综合征模型中对肠道生长和功能的刺激作用。
Am J Physiol Gastrointest Liver Physiol. 2014 Aug 15;307(4):G410-9. doi: 10.1152/ajpgi.00363.2013. Epub 2014 Jun 26.
9
A novel multi-epitope vaccine based on Dipeptidyl Peptidase 4 prevents streptozotocin-induced diabetes by producing anti-DPP4 antibody and immunomodulatory effect in C57BL/6J mice.一种基于二肽基肽酶 4 的新型多表位疫苗可通过在 C57BL/6J 小鼠中产生抗 DPP4 抗体和免疫调节作用来预防链脲佐菌素诱导的糖尿病。
Biomed Pharmacother. 2017 May;89:1467-1475. doi: 10.1016/j.biopha.2017.01.089. Epub 2017 Mar 31.
10
Dipeptidyl peptidase-4 inhibition prevents lung injury in mice under chronic stress via the modulation of oxidative stress and inflammation.二肽基肽酶-4 抑制通过调节氧化应激和炎症预防慢性应激小鼠的肺损伤。
Exp Anim. 2021 Nov 10;70(4):541-552. doi: 10.1538/expanim.21-0067. Epub 2021 Jul 5.

引用本文的文献

1
CD8 T-Cell Deletion Suppressed the Development of Injury-Induced Experimental Neointimal Hyperplasia in Mice With or Without Chronic Stress.CD8 T细胞缺失抑制了有或无慢性应激的小鼠损伤诱导的实验性内膜增生的发展。
FASEB J. 2025 Sep 30;39(18):e71044. doi: 10.1096/fj.202502380R.
2
Increased Dipeptidyl Peptidase-4 Promotes Adipose Inflammation and Dysfunction in Mice Under Chronic Stress.二肽基肽酶-4增加促进慢性应激小鼠的脂肪炎症和功能障碍。
FASEB J. 2025 Aug 15;39(15):e70893. doi: 10.1096/fj.202502147R.
3
Schisandrin C Improves Chronic Stress-Induced Dyslipidemia in Mice by Regulating Pyroptosis and Autophagy Levels.

本文引用的文献

1
Increased dipeptidyl peptidase-4 accelerates diet-related vascular aging and atherosclerosis in ApoE-deficient mice under chronic stress.在慢性应激下,二肽基肽酶-4增加会加速载脂蛋白E缺陷小鼠的饮食相关血管衰老和动脉粥样硬化。
Int J Cardiol. 2017 Sep 15;243:413-420. doi: 10.1016/j.ijcard.2017.05.062. Epub 2017 May 16.
2
Dipeptidyl Peptidase-IV Inhibition for the Treatment of Cardiovascular Disease - Recent Insights Focusing on Angiogenesis and Neovascularization.二肽基肽酶-IV抑制用于治疗心血管疾病——聚焦血管生成和新生血管形成的最新见解
Circ J. 2017 May 25;81(6):770-776. doi: 10.1253/circj.CJ-16-1326. Epub 2017 Mar 25.
3
五味子醇甲通过调节细胞焦亡和自噬水平改善小鼠慢性应激诱导的血脂异常。
J Microbiol Biotechnol. 2025 Jun 23;35:e2501041. doi: 10.4014/jmb.2501.01041.
4
Psychological stress-induced systemic corticosterone directly sabotages intestinal stem cells and exacerbates colitis.心理应激诱导的全身性皮质酮直接破坏肠道干细胞并加剧结肠炎。
Cell Discov. 2025 May 13;11(1):46. doi: 10.1038/s41421-025-00796-y.
5
Mitochondrial quality control in hematopoietic stem cells: mechanisms, implications, and therapeutic opportunities.造血干细胞中的线粒体质量控制:机制、意义及治疗机遇
Stem Cell Res Ther. 2025 Apr 15;16(1):180. doi: 10.1186/s13287-025-04304-7.
6
Dipeptidyl peptidase-4 deficiency prevents chronic stress-induced cardiac remodeling and dysfunction in mice.二肽基肽酶-4缺乏可预防小鼠慢性应激诱导的心脏重塑和功能障碍。
FASEB J. 2025 Feb 28;39(4):e70398. doi: 10.1096/fj.202402328R.
7
Function and Regulation of Bone Marrow Adipose Tissue in Health and Disease: State of the Field and Clinical Considerations.骨髓脂肪组织在健康和疾病中的功能和调节:领域现状和临床考虑。
Compr Physiol. 2024 Jun 27;14(3):5521-5579. doi: 10.1002/cphy.c230016.
8
Cathepsin K deficiency prevented stress-related thrombosis in a mouse FeCl model.组织蛋白酶 K 缺乏可预防小鼠 FeCl 模型中的应激相关血栓形成。
Cell Mol Life Sci. 2024 May 4;81(1):205. doi: 10.1007/s00018-024-05240-0.
9
The effects of different stress on intestinal mucosal barrier and intestinal microecology were discussed based on three typical animal models.基于三种典型的动物模型,讨论了不同应激源对肠道黏膜屏障和肠道微生态的影响。
Front Cell Infect Microbiol. 2022 Sep 29;12:953474. doi: 10.3389/fcimb.2022.953474. eCollection 2022.
10
DPP4 as a Potential Candidate in Cardiovascular Disease.二肽基肽酶4作为心血管疾病的潜在候选因素
J Inflamm Res. 2022 Sep 16;15:5457-5469. doi: 10.2147/JIR.S380285. eCollection 2022.
Increased Plasma Dipeptidyl Peptidase-4 Activities in Patients with Coronary Artery Disease.
冠状动脉疾病患者血浆二肽基肽酶-4活性增加。
PLoS One. 2016 Sep 21;11(9):e0163027. doi: 10.1371/journal.pone.0163027. eCollection 2016.
4
Dipeptidyl peptidase- IV inhibitor alogliptin improves stress-induced insulin resistance and prothrombotic state in a murine model.二肽基肽酶-IV抑制剂阿格列汀可改善小鼠模型中应激诱导的胰岛素抵抗和血栓前状态。
Psychoneuroendocrinology. 2016 Nov;73:186-195. doi: 10.1016/j.psyneuen.2016.08.004. Epub 2016 Aug 3.
5
The Dose-Dependent Organ-Specific Effects of a Dipeptidyl Peptidase-4 Inhibitor on Cardiovascular Complications in a Model of Type 2 Diabetes.二肽基肽酶-4抑制剂对2型糖尿病模型心血管并发症的剂量依赖性器官特异性作用
PLoS One. 2016 Mar 9;11(3):e0150745. doi: 10.1371/journal.pone.0150745. eCollection 2016.
6
Increased plasma dipeptidyl peptidase-4 activities are associated with high prevalence of subclinical atherosclerosis in Chinese patients with newly diagnosed type 2 diabetes: a cross-sectional study.血浆二肽基肽酶-4活性增加与中国新诊断2型糖尿病患者亚临床动脉粥样硬化的高患病率相关:一项横断面研究。
Atherosclerosis. 2015 Oct;242(2):580-8. doi: 10.1016/j.atherosclerosis.2015.07.042. Epub 2015 Jul 26.
7
Adenosine signaling promotes hematopoietic stem and progenitor cell emergence.腺苷信号传导促进造血干细胞和祖细胞的出现。
J Exp Med. 2015 May 4;212(5):649-63. doi: 10.1084/jem.20141528. Epub 2015 Apr 13.
8
DPP4 in cardiometabolic disease: recent insights from the laboratory and clinical trials of DPP4 inhibition.二肽基肽酶4在心脏代谢疾病中的作用:二肽基肽酶4抑制的实验室研究和临床试验的最新见解
Circ Res. 2015 Apr 10;116(8):1491-504. doi: 10.1161/CIRCRESAHA.116.305665.
9
Cathepsin S activity controls ischemia-induced neovascularization in mice.组织蛋白酶S的活性控制小鼠缺血诱导的新生血管形成。
Int J Cardiol. 2015 Mar 15;183:198-208. doi: 10.1016/j.ijcard.2015.01.058. Epub 2015 Jan 27.
10
Angiotensin II receptor blocker ameliorates stress-induced adipose tissue inflammation and insulin resistance.血管紧张素 II 受体阻滞剂可改善应激诱导的脂肪组织炎症和胰岛素抵抗。
PLoS One. 2014 Dec 31;9(12):e116163. doi: 10.1371/journal.pone.0116163. eCollection 2014.