Suppr超能文献

一种新型与 ADOA 相关的 OPA1 突变改变了线粒体功能、膜电位、ROS 产生和细胞凋亡。

A novel ADOA-associated OPA1 mutation alters the mitochondrial function, membrane potential, ROS production and apoptosis.

机构信息

Division of Medical Genetics and Genomics, The Children's Hospital, Zhejiang University School of Medicine, Hangzhou, Zhejiang, 310058, China.

Institute of Genetics, Zhejiang University School of Medicine, Hangzhou, Zhejiang, 310058, China.

出版信息

Sci Rep. 2017 Jul 18;7(1):5704. doi: 10.1038/s41598-017-05571-y.

Abstract

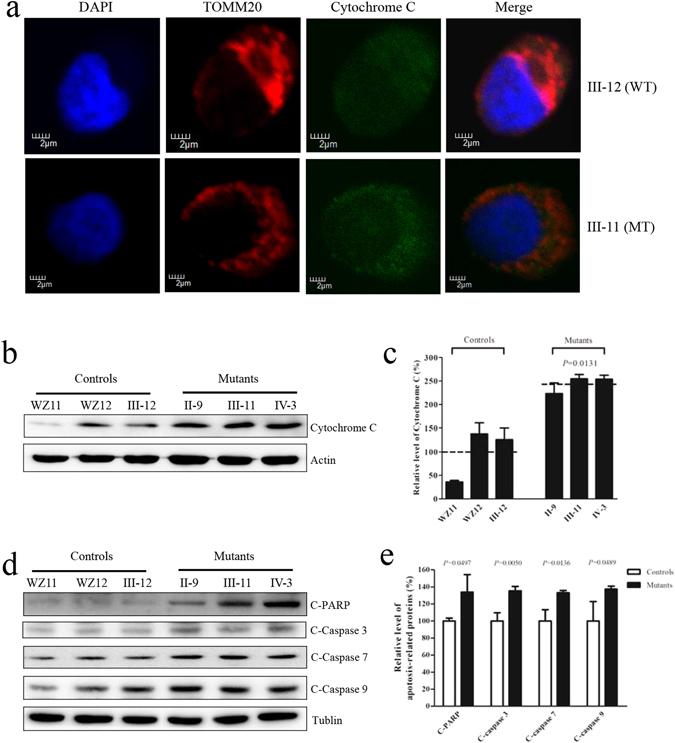
Autosomal dominant optic atrophy (ADOA) is a dominantly inherited optic neuropathy, affecting the specific loss of retinal ganglion cells (RGCs). The majority of affected cases of ADOA are associated with mutations in OPA1 gene. Our previous investigation identified the c.1198C > G (p.P400A) mutation in the OPA1 in a large Han Chinese family with ADOA. In this report, we performed a functional characterization using lymphoblostoid cell lines derived from affected members of this family and control subjects. Mutant cell lines exhibited the aberrant mitochondrial morphology. A 24.6% decrease in the mitochondrial DNA (mtDNA) copy number was observed in mutant cell lines, as compared with controls. Western blotting analysis revealed the variable reductions (45.7%) in four mtDNA-encoded polypeptides in mutant cell lines. The impaired mitochondrial translation caused defects in respiratory capacity. Furthermore, defects in mitochondrial ATP synthesis and mitochondrial membrane potential (ΔΨm) were observed in mutant cell lines. These abnormalities resulted in the accumulation of oxidative damage and increasing of apoptosis in the mutant cell lines, as compared with controls. All those alterations may cause the primary degeneration of RGCs and subsequent visual loss. These data provided the direct evidence for c.1198C > G mutation leading to ADOA. Our findings may provide new insights into the understanding of pathophysiology of ADOA.

摘要

常染色体显性视神经萎缩(ADOA)是一种显性遗传性视神经病变,影响特定的视网膜神经节细胞(RGC)丧失。大多数 ADOA 受影响的病例与 OPA1 基因突变有关。我们之前的研究在一个患有 ADOA 的大型汉族家族中发现了 OPA1 中的 c.1198C > G(p.P400A)突变。在本报告中,我们使用该家族受影响成员和对照的淋巴母细胞系进行了功能表征。突变细胞系表现出异常的线粒体形态。与对照相比,突变细胞系中的线粒体 DNA(mtDNA)拷贝数减少了约 24.6%。Western blot 分析显示,突变细胞系中四种 mtDNA 编码多肽的减少程度不同(约 45.7%)。受损的线粒体翻译导致呼吸能力缺陷。此外,还观察到突变细胞系中线粒体 ATP 合成和线粒体膜电位(ΔΨm)的缺陷。与对照相比,这些异常导致突变细胞系中氧化损伤的积累和细胞凋亡的增加。所有这些改变可能导致 RGC 的原发性退化和随后的视力丧失。这些数据为 c.1198C > G 突变导致 ADOA 提供了直接证据。我们的发现可能为理解 ADOA 的病理生理学提供新的见解。

https://cdn.ncbi.nlm.nih.gov/pmc/blobs/ff48/5515948/3a7eded77d9e/41598_2017_5571_Fig1_HTML.jpg

文献检索

告别复杂PubMed语法,用中文像聊天一样搜索,搜遍4000万医学文献。AI智能推荐,让科研检索更轻松。

立即免费搜索

文件翻译

保留排版,准确专业,支持PDF/Word/PPT等文件格式,支持 12+语言互译。

免费翻译文档

深度研究

AI帮你快速写综述,25分钟生成高质量综述,智能提取关键信息,辅助科研写作。

立即免费体验