Suppr超能文献

线粒体功能障碍对轴突微管束的影响作为神经退行性变的一种潜在机制。

Impacts of mitochondrial dysfunction on axonal microtubule bundles as a potential mechanism of neurodegeneration.

作者信息

Murray-Cors Scott, Owens Milli, Liew Yu-Ting, Day Maureece, Cairns William, Prokop Andreas

机构信息

School of Biology, Manchester Academic Health Science Centre, Faculty of Biology, Medicine and Health, The University of Manchester, Manchester, United Kingdom.

出版信息

Front Neurosci. 2025 Aug 19;19:1631752. doi: 10.3389/fnins.2025.1631752. eCollection 2025.

Abstract

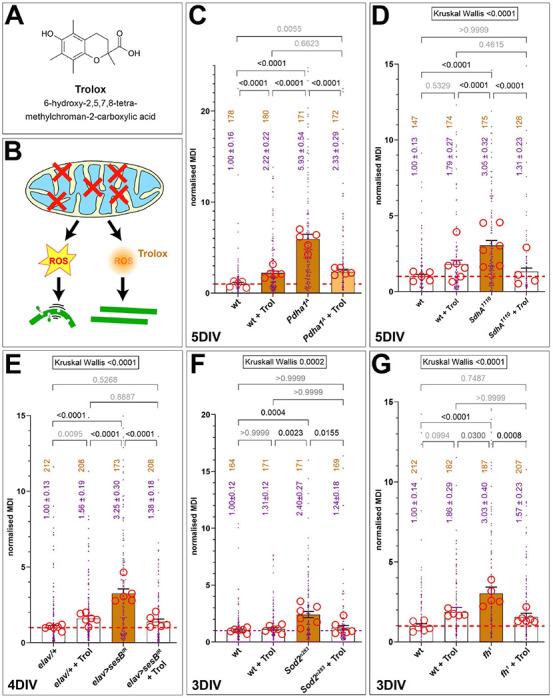
Mitochondrial dysfunction is an important cause for neurodegeneration, often associated with dyshomeostasis of reactive oxygen species, i.e., oxidative stress. However, apart from ATP production, mitochondria have many other functions the aberration of which may impact neurons in very different ways. Oxidative stress can cause the deterioration of axonal microtubule bundles, thus critically affecting the highways for life-sustaining transport and providing a potential path to neurodegeneration. We recently found that aberrant transport of mitochondria can have this effect by causing oxidative stress. We therefore asked which aberrations of mitochondrial physiology might impact microtubules, which of these might explain the observed consequences of aberrant mitochondrial transport, and whether mitochondria-induced microtubule phenotypes are always mediated by oxidative stress. Using one consistent primary neuron system, we studied functional loss of 13 different mitochondrial factors known to be detrimental to neurons . Losses of five factors caused MT damage, namely pyruvate dehydrogenase A, succinate dehydrogenase A, adenine nucleotide translocase, frataxin and superoxide dismutase 2. All involved oxidative stress, hence supported the path from mitochondria via oxidative stress to microtubule deterioration; of these, we discuss superoxide dismutase 2 as potential candidate explaining effects of mitochondrial transport aberration. Six of the remaining factors not causing microtubule damage were important mitochondrial morphogenesis regulators, suggesting efficient protection mechanisms preventing oxidative stress upon mitochondrial contortion.

摘要

线粒体功能障碍是神经退行性变的一个重要原因,常与活性氧的动态失衡即氧化应激相关。然而,除了产生ATP外,线粒体还有许多其他功能,其异常可能以非常不同的方式影响神经元。氧化应激可导致轴突微管束的退化,从而严重影响维持生命运输的通道,并为神经退行性变提供一条潜在途径。我们最近发现,线粒体的异常运输可通过引起氧化应激产生这种影响。因此,我们提出疑问:线粒体生理的哪些异常可能影响微管,其中哪些可以解释观察到的线粒体异常运输的后果,以及线粒体诱导的微管表型是否总是由氧化应激介导。使用一个一致的原代神经元系统,我们研究了已知对神经元有害的13种不同线粒体因子的功能丧失。五种因子的丧失导致微管损伤,即丙酮酸脱氢酶A、琥珀酸脱氢酶A、腺嘌呤核苷酸转位酶、铁调素和超氧化物歧化酶2。所有这些都涉及氧化应激,因此支持了从线粒体通过氧化应激到微管退化的途径;其中,我们将超氧化物歧化酶2作为解释线粒体运输异常影响的潜在候选因子进行讨论。其余六种未导致微管损伤的因子是重要的线粒体形态发生调节因子,提示存在有效的保护机制,可防止线粒体扭曲时的氧化应激。

https://cdn.ncbi.nlm.nih.gov/pmc/blobs/ad10/12402001/6b3665f98ba6/fnins-19-1631752-g001.jpg

文献AI研究员

20分钟写一篇综述,助力文献阅读效率提升50倍。

立即体验

用中文搜PubMed

大模型驱动的PubMed中文搜索引擎

马上搜索

文档翻译

学术文献翻译模型,支持多种主流文档格式。

立即体验