Zhang Jiqin, Song Fei, Zhao Xiaojing, Jiang Hua, Wu Xiuqi, Wang Biao, Zhou Min, Tian Mi, Shi Bizhi, Wang Huamao, Jia Yuanhui, Wang Hai, Pan Xiaorong, Li Zonghai
State Key Laboratory of Oncogenes and Related Genes, Shanghai Cancer Institute, Renji Hospital, Shanghai Jiao Tong University School of Medicine, No.25/Ln2200, XieTu Road, Shanghai, 200032, People's Republic of China.
Shanghai Key Laboratory of Regulatory Biology, the Institute of Biomedical Sciences and School of Life Sciences, East China Normal University, Shanghai, 200241, China.
Mol Cancer. 2017 Jul 19;16(1):127. doi: 10.1186/s12943-017-0704-x.
Epidermal growth factor receptor (EGFR), a well-known oncogenic driver, contributes to the initiation and progression of a wide range of cancer types. Aberrant lipid metabolism including highly produced monounsaturated fatty acids (MUFA) is recognized as a hallmark of cancer. However, how EGFR regulates MUFA synthesis in cancer remains elusive. This is the focus of our study.
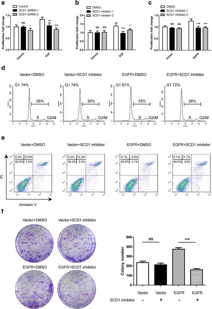
The interaction between EGFR and stearoyl-CoA desaturase-1 (SCD1) was detected byco-immunoprecipitation. SCD1 protein expression, stability and phosphorylation were tested by western blot. The synthesis of MUFA was determined by liquid chromatography-mass spectrometry. The growth of lung cancer was detected by CCK-8 assay, Annexin V/PI staining, colony formation assay and subcutaneous xenograft assay. The expression of activated EGFR, phosphorylated and total SCD1 was tested by immunohistochemistry in 90 non-small cell lung cancersamples. The clinical correlations were analyzed by Chi-square test, Kaplan-Meier survival curve analysis and Cox regression.
EGFR binds to and phosphorylates SCD1 at Y55. Phosphorylation of Y55 is required for maintaining SCD1 protein stability and thus increases MUFA level to facilitate lung cancer growth. Moreover, EGFR-stimulated cancer growth depends on SCD1 activity. Evaluation of non-small cell lung cancersamples reveals a positive correlation among EGFR activation, SCD1 Y55 phosphorylation and SCD1 protein expression. Furthermore, phospho-SCD1 Y55 can serve as an independent prognostic factor for poor patient survival.
Ourstudy demonstrates that EGFR stabilizes SCD1 through Y55 phosphorylation, thereby up-regulating MUFA synthesis to promote lung cancer growth. Thus, we provide the first evidence that SCD1 can be subtly controlled by tyrosine phosphorylation and uncover a previously unknown direct linkage between oncogenic receptor tyrosine kinase and lipid metabolism in lung cancer. We also propose SCD1 Y55 phosphorylation as a potential diagnostic marker for lung cancer.
表皮生长因子受体(EGFR)是一种著名的致癌驱动因子,在多种癌症类型的发生和发展中起作用。包括大量产生的单不饱和脂肪酸(MUFA)在内的异常脂质代谢被认为是癌症的一个标志。然而,EGFR如何调节癌症中的MUFA合成仍不清楚。这是我们研究的重点。
通过免疫共沉淀检测EGFR与硬脂酰辅酶A去饱和酶-1(SCD1)之间的相互作用。通过蛋白质免疫印迹法检测SCD1蛋白表达、稳定性和磷酸化。通过液相色谱-质谱法测定MUFA的合成。通过CCK-8法、Annexin V/PI染色、集落形成试验和皮下异种移植试验检测肺癌的生长。通过免疫组织化学检测90例非小细胞肺癌样本中活化EGFR、磷酸化和总SCD1的表达。通过卡方检验、Kaplan-Meier生存曲线分析和Cox回归分析临床相关性。
EGFR在Y55位点与SCD1结合并使其磷酸化。Y55位点的磷酸化是维持SCD1蛋白稳定性所必需的,从而增加MUFA水平以促进肺癌生长。此外,EGFR刺激的癌症生长依赖于SCD1活性。对非小细胞肺癌样本的评估显示EGFR激活、SCD1 Y55磷酸化和SCD1蛋白表达之间呈正相关。此外,磷酸化的SCD1 Y55可作为患者生存不良的独立预后因素。
我们的研究表明,EGFR通过Y55磷酸化使SCD1稳定,从而上调MUFA合成以促进肺癌生长。因此,我们提供了第一个证据,即SCD1可以通过酪氨酸磷酸化被精细调控,并揭示了致癌受体酪氨酸激酶与肺癌脂质代谢之间以前未知的直接联系。我们还提出SCD1 Y55磷酸化作为肺癌的潜在诊断标志物。